• 文献检索
  • 文档翻译
  • 深度研究
  • 学术资讯
  • Suppr Zotero 插件Zotero 插件
  • 邀请有礼
  • 套餐&价格
  • 历史记录
应用&插件
Suppr Zotero 插件Zotero 插件浏览器插件Mac 客户端Windows 客户端微信小程序
定价
高级版会员购买积分包购买API积分包
服务
文献检索文档翻译深度研究API 文档MCP 服务
关于我们
关于 Suppr公司介绍联系我们用户协议隐私条款
关注我们

Suppr 超能文献

核心技术专利:CN118964589B侵权必究
粤ICP备2023148730 号-1Suppr @ 2026

文献检索

告别复杂PubMed语法,用中文像聊天一样搜索,搜遍4000万医学文献。AI智能推荐,让科研检索更轻松。

立即免费搜索

文件翻译

保留排版,准确专业,支持PDF/Word/PPT等文件格式,支持 12+语言互译。

免费翻译文档

深度研究

AI帮你快速写综述,25分钟生成高质量综述,智能提取关键信息,辅助科研写作。

立即免费体验

重新评估小鼠骨髓中的内皮到间充质转化:谱系追踪模型的见解。

Reassessing endothelial-to-mesenchymal transition in mouse bone marrow: insights from lineage tracing models.

机构信息

Department of Orthopedics, Movement System Injury and Repair Research Center, Xiangya Hospital, Central South University, Changsha, Hunan, 410008, China.

Hunan Key Laboratory of Angmedicine, Changsha, Hunan, 410008, China.

出版信息

Nat Commun. 2023 Dec 20;14(1):8461. doi: 10.1038/s41467-023-44312-w.

DOI:10.1038/s41467-023-44312-w
PMID:38123537
原文链接:https://pmc.ncbi.nlm.nih.gov/articles/PMC10733381/
Abstract

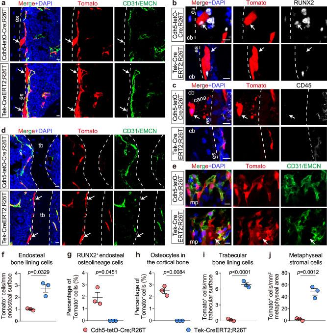
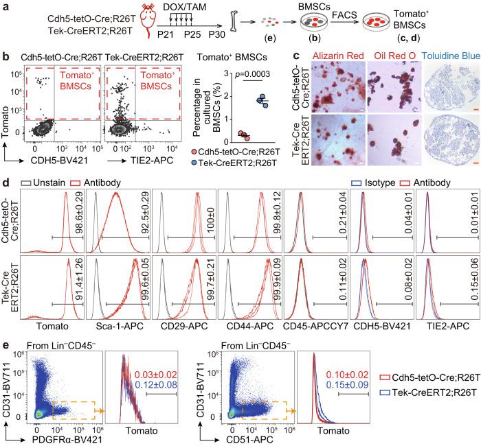
Endothelial cells (ECs) and bone marrow stromal cells (BMSCs) play crucial roles in supporting hematopoiesis and hematopoietic regeneration. However, whether ECs are a source of BMSCs remains unclear. Here, we evaluate the contribution of endothelial-to-mesenchymal transition to BMSC generation in postnatal mice. Single-cell RNA sequencing identifies ECs expressing BMSC markers Prrx1 and Lepr; however, this could not be validated using Prrx1-Cre and Lepr-Cre transgenic mice. Additionally, only a minority of BMSCs are marked by EC lineage tracing models using Cdh5-rtTA-tetO-Cre or Tek-CreERT2. Moreover, Cdh5 BMSCs and Tek BMSCs show distinct spatial distributions and characteristic mesenchymal markers, suggestive of their origination from different progenitors rather than CDH5 TEK ECs. Furthermore, myeloablation induced by 5-fluorouracil treatment does not increase Cdh5 BMSCs. Our findings indicate that ECs hardly convert to BMSCs during homeostasis and myeloablation-induced hematopoietic regeneration, highlighting the importance of using appropriate genetic models and conducting careful data interpretation in studies concerning endothelial-to-mesenchymal transition.

摘要

内皮细胞(ECs)和骨髓基质细胞(BMSCs)在支持造血和造血再生中发挥着至关重要的作用。然而,内皮细胞是否是 BMSCs 的来源尚不清楚。在这里,我们评估了内皮细胞向间充质细胞转化对出生后小鼠 BMSC 生成的贡献。单细胞 RNA 测序鉴定出表达 BMSC 标志物 Prrx1 和 Lepr 的 ECs;然而,这无法通过 Prrx1-Cre 和 Lepr-Cre 转基因小鼠得到验证。此外,只有少数 BMSCs 被 Cdh5-rtTA-tetO-Cre 或 Tek-CreERT2 等内皮谱系追踪模型标记。此外,Cdh5 BMSCs 和 Tek BMSCs 表现出不同的空间分布和特征性间充质标志物,提示它们起源于不同的祖细胞,而不是 CDH5 TEK ECs。此外,5-氟尿嘧啶处理引起的骨髓清除不会增加 Cdh5 BMSCs。我们的研究结果表明,在内稳态和骨髓清除诱导的造血再生过程中,内皮细胞几乎不会转化为 BMSCs,这突出了在涉及内皮细胞向间充质细胞转化的研究中使用适当的遗传模型和仔细解释数据的重要性。

https://cdn.ncbi.nlm.nih.gov/pmc/blobs/d321/10733381/c8d9b31e40aa/41467_2023_44312_Fig8_HTML.jpg
https://cdn.ncbi.nlm.nih.gov/pmc/blobs/d321/10733381/4a616e656f90/41467_2023_44312_Fig1_HTML.jpg
https://cdn.ncbi.nlm.nih.gov/pmc/blobs/d321/10733381/d9c6938cd5a1/41467_2023_44312_Fig2_HTML.jpg
https://cdn.ncbi.nlm.nih.gov/pmc/blobs/d321/10733381/8983c5a94f14/41467_2023_44312_Fig3_HTML.jpg
https://cdn.ncbi.nlm.nih.gov/pmc/blobs/d321/10733381/190e368bc4ce/41467_2023_44312_Fig4_HTML.jpg
https://cdn.ncbi.nlm.nih.gov/pmc/blobs/d321/10733381/eef41ee78cd0/41467_2023_44312_Fig5_HTML.jpg
https://cdn.ncbi.nlm.nih.gov/pmc/blobs/d321/10733381/009fc63a8d6e/41467_2023_44312_Fig6_HTML.jpg
https://cdn.ncbi.nlm.nih.gov/pmc/blobs/d321/10733381/89a0d9f8e7f9/41467_2023_44312_Fig7_HTML.jpg
https://cdn.ncbi.nlm.nih.gov/pmc/blobs/d321/10733381/c8d9b31e40aa/41467_2023_44312_Fig8_HTML.jpg
https://cdn.ncbi.nlm.nih.gov/pmc/blobs/d321/10733381/4a616e656f90/41467_2023_44312_Fig1_HTML.jpg
https://cdn.ncbi.nlm.nih.gov/pmc/blobs/d321/10733381/d9c6938cd5a1/41467_2023_44312_Fig2_HTML.jpg
https://cdn.ncbi.nlm.nih.gov/pmc/blobs/d321/10733381/8983c5a94f14/41467_2023_44312_Fig3_HTML.jpg
https://cdn.ncbi.nlm.nih.gov/pmc/blobs/d321/10733381/190e368bc4ce/41467_2023_44312_Fig4_HTML.jpg
https://cdn.ncbi.nlm.nih.gov/pmc/blobs/d321/10733381/eef41ee78cd0/41467_2023_44312_Fig5_HTML.jpg
https://cdn.ncbi.nlm.nih.gov/pmc/blobs/d321/10733381/009fc63a8d6e/41467_2023_44312_Fig6_HTML.jpg
https://cdn.ncbi.nlm.nih.gov/pmc/blobs/d321/10733381/89a0d9f8e7f9/41467_2023_44312_Fig7_HTML.jpg
https://cdn.ncbi.nlm.nih.gov/pmc/blobs/d321/10733381/c8d9b31e40aa/41467_2023_44312_Fig8_HTML.jpg

相似文献

1
Reassessing endothelial-to-mesenchymal transition in mouse bone marrow: insights from lineage tracing models.重新评估小鼠骨髓中的内皮到间充质转化:谱系追踪模型的见解。
Nat Commun. 2023 Dec 20;14(1):8461. doi: 10.1038/s41467-023-44312-w.
2
Bone-derived Nestin-positive mesenchymal stem cells improve cardiac function via recruiting cardiac endothelial cells after myocardial infarction.骨源巢蛋白阳性间充质干细胞通过梗死心肌后募集心脏内皮细胞改善心功能。
Stem Cell Res Ther. 2019 Apr 27;10(1):127. doi: 10.1186/s13287-019-1217-x.
3
Endothelial cell-derived exosomes trigger a positive feedback loop in osteogenesis-angiogenesis coupling via up-regulating zinc finger and BTB domain containing 16 in bone marrow mesenchymal stem cell.内皮细胞衍生的外泌体通过上调骨髓间充质干细胞中的锌指和 BTB 结构域蛋白 16 引发成骨-血管生成偶联的正反馈环。
J Nanobiotechnology. 2024 Nov 19;22(1):721. doi: 10.1186/s12951-024-03002-5.
4
Endothelium-derived stromal cells contribute to hematopoietic bone marrow niche formation.内皮细胞衍生的基质细胞有助于造血骨髓龛的形成。
Cell Stem Cell. 2021 Apr 1;28(4):653-670.e11. doi: 10.1016/j.stem.2021.01.006. Epub 2021 Feb 8.
5
Single-cell RNA transcriptomics reveals Du-Zhong-Wan promotes osteoporotic fracture healing via YAP/β-catenin/VEGF axis in BMSCs.单细胞 RNA 转录组学揭示了独活寄生丸通过 BMSCs 中的 YAP/β-catenin/VEGF 轴促进骨质疏松性骨折愈合。
Phytomedicine. 2024 Dec;135:155572. doi: 10.1016/j.phymed.2024.155572. Epub 2024 Apr 3.
6
Toward Marrow Adipocytes: Adipogenic Trajectory of the Bone Marrow Stromal Cell Lineage.朝向骨髓脂肪细胞:骨髓基质细胞谱系的成脂轨迹。
Front Endocrinol (Lausanne). 2022 Apr 22;13:882297. doi: 10.3389/fendo.2022.882297. eCollection 2022.
7
Comparison of endothelial promoter efficiency and specificity in mice reveals a subset of Pdgfb-positive hematopoietic cells.在小鼠中比较内皮启动子效率和特异性,揭示了一组血小板衍生生长因子 B(Pdgfb)阳性造血细胞。
J Thromb Haemost. 2019 May;17(5):827-840. doi: 10.1111/jth.14417. Epub 2019 Mar 24.
8
Therapeutic effect of integrin-linked kinase gene-modified bone marrow-derived mesenchymal stem cells for streptozotocin-induced diabetic cystopathy in a rat model.整合素连接激酶基因修饰骨髓间充质干细胞治疗链脲佐菌素诱导的糖尿病膀胱病变大鼠模型的疗效。
Stem Cell Res Ther. 2020 Jul 10;11(1):278. doi: 10.1186/s13287-020-01795-4.
9
Bone marrow-derived mesenchymal stem cells enhance angiogenesis via their α6β1 integrin receptor.骨髓间充质干细胞通过其α6β1 整联蛋白受体增强血管生成。
Exp Cell Res. 2013 Nov 15;319(19):2964-76. doi: 10.1016/j.yexcr.2013.09.007. Epub 2013 Sep 19.
10
Single-cell RNA sequencing of human non-hematopoietic bone marrow cells reveals a unique set of inter-species conserved biomarkers for native mesenchymal stromal cells.单细胞 RNA 测序分析人类非造血骨髓细胞,揭示了一组独特的种间保守生物标志物,用于鉴定天然间充质基质细胞。
Stem Cell Res Ther. 2023 Aug 30;14(1):229. doi: 10.1186/s13287-023-03437-x.

引用本文的文献

1
Single-cell transcriptomics identifies PDGFRA progenitors orchestrating angiogenesis and periodontal tissue regeneration.单细胞转录组学鉴定出调控血管生成和牙周组织再生的血小板衍生生长因子受体A(PDGFRA)祖细胞。
Int J Oral Sci. 2025 Jul 24;17(1):56. doi: 10.1038/s41368-025-00384-6.
2
A dual-drug strategy to enhance the function of cryopreserved ovaries by promoting revascularization and inhibiting follicle over-activation.一种通过促进血管再生和抑制卵泡过度激活来增强冷冻保存卵巢功能的双药策略。
Reprod Biol Endocrinol. 2025 Jul 3;23(1):95. doi: 10.1186/s12958-025-01422-y.
3
Establishing correlation between in vitro potency and in vivo immunogenicity for mRNA vaccines.

本文引用的文献

1
Lactate promotes endothelial-to-mesenchymal transition via Snail1 lactylation after myocardial infarction.乳酸通过心肌梗死后 Snail1 的乳酰化作用促进内皮细胞向间充质细胞转化。
Sci Adv. 2023 Feb 3;9(5):eadc9465. doi: 10.1126/sciadv.adc9465.
2
Mesoangioblasts at 20: From the embryonic aorta to the patient bed.20岁的中胚层血管母细胞:从胚胎主动脉到患者病床
Front Genet. 2023 Jan 4;13:1056114. doi: 10.3389/fgene.2022.1056114. eCollection 2022.
3
Suppression of PFKFB3-driven glycolysis restrains endothelial-to-mesenchymal transition and fibrotic response.
建立mRNA疫苗的体外效力与体内免疫原性之间的相关性。
NPJ Vaccines. 2025 Jun 11;10(1):120. doi: 10.1038/s41541-025-01181-2.
4
Endothelial-to-Osteoblast Conversion maintains bone homeostasis through Kindlin-2/Piezo1/TGFβ/Runx2 axis.内皮细胞向成骨细胞的转化通过Kindlin-2/Piezo1/TGFβ/Runx2轴维持骨稳态。
Protein Cell. 2025 Jun 20;16(6):497-502. doi: 10.1093/procel/pwae066.
5
Endothelial Foxo1 Phosphorylation Inhibition via Aptamer-Liposome Alleviates OPN-Induced Pathological Vascular Remodeling Following Spinal Cord Injury.通过适体脂质体抑制内皮细胞 Foxo1 的磷酸化可减轻脊髓损伤后 OPN 诱导的病理性血管重塑。
Adv Sci (Weinh). 2024 Nov;11(43):e2406398. doi: 10.1002/advs.202406398. Epub 2024 Sep 28.
6
Aberrant activation of TGF-β/ROCK1 enhances stemness during prostatic stromal hyperplasia.异常激活 TGF-β/ROCK1 增强前列腺基质增生过程中的干细胞特性。
Cell Commun Signal. 2024 May 6;22(1):257. doi: 10.1186/s12964-024-01644-4.
7
Peripheral extracellular vesicles in neurodegeneration: pathogenic influencers and therapeutic vehicles.神经退行性疾病中外周细胞外囊泡:致病影响因子和治疗载体。
J Nanobiotechnology. 2024 Apr 12;22(1):170. doi: 10.1186/s12951-024-02428-1.
8
Sorafenib inhibits ossification of the posterior longitudinal ligament by blocking LOXL2-mediated vascularization.索拉非尼通过阻断 LOXL2 介导的血管生成抑制后纵韧带骨化。
Bone Res. 2024 Apr 10;12(1):24. doi: 10.1038/s41413-024-00327-7.
抑制 PFKFB3 驱动的糖酵解可抑制血管内皮细胞向间充质细胞转化和纤维化反应。
Signal Transduct Target Ther. 2022 Sep 1;7(1):303. doi: 10.1038/s41392-022-01097-6.
4
Doublet identification in single-cell sequencing data using .使用. 对单细胞测序数据进行重复鉴定
F1000Res. 2021 Sep 28;10:979. doi: 10.12688/f1000research.73600.2. eCollection 2021.
5
A specialized bone marrow microenvironment for fetal haematopoiesis.胎儿造血的骨髓微环境。
Nat Commun. 2022 Mar 14;13(1):1327. doi: 10.1038/s41467-022-28775-x.
6
Endothelial Cell Differentiation and Hemogenic Specification.内皮细胞分化与造血特化。
Cold Spring Harb Perspect Med. 2022 Jul 29;12(7):a041164. doi: 10.1101/cshperspect.a041164.
7
Regulation of Partial and Reversible Endothelial-to-Mesenchymal Transition in Angiogenesis.血管生成中部分和可逆的内皮-间充质转化的调控
Front Cell Dev Biol. 2021 Oct 7;9:702021. doi: 10.3389/fcell.2021.702021. eCollection 2021.
8
Regional specialization and fate specification of bone stromal cells in skeletal development.骨骼发育中骨基质细胞的区域特化和命运决定
Cell Rep. 2021 Jul 13;36(2):109352. doi: 10.1016/j.celrep.2021.109352.
9
A novel strategy for isolation of mice bone marrow endothelial cells (BMECs).一种分离小鼠骨髓内皮细胞(BMECs)的新策略。
Stem Cell Res Ther. 2021 May 3;12(1):267. doi: 10.1186/s13287-021-02352-3.
10
Endothelium-derived stromal cells contribute to hematopoietic bone marrow niche formation.内皮细胞衍生的基质细胞有助于造血骨髓龛的形成。
Cell Stem Cell. 2021 Apr 1;28(4):653-670.e11. doi: 10.1016/j.stem.2021.01.006. Epub 2021 Feb 8.