Suppr超能文献

自噬功能障碍和肠道微生物群落失调导致戈谢病果蝇模型中的慢性免疫激活。

Autophagic dysfunction and gut microbiota dysbiosis cause chronic immune activation in a Drosophila model of Gaucher disease.

机构信息

UCL Institute of Healthy Ageing, Department of Genetics, Evolution and Environment, University College London, London, United Kingdom.

Section on Islet Cell & Regenerative Biology, Joslin Diabetes Center and Department of Genetics, Harvard Medical School, Boston, United States of America.

出版信息

PLoS Genet. 2023 Dec 21;19(12):e1011063. doi: 10.1371/journal.pgen.1011063. eCollection 2023 Dec.

Abstract

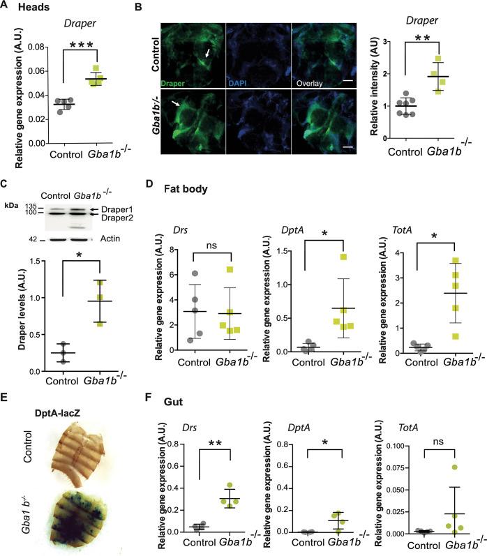
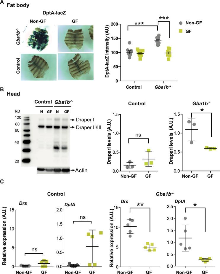
Mutations in the GBA1 gene cause the lysosomal storage disorder Gaucher disease (GD) and are the greatest known genetic risk factors for Parkinson's disease (PD). Communication between the gut and brain and immune dysregulation are increasingly being implicated in neurodegenerative disorders such as PD. Here, we show that flies lacking the Gba1b gene, the main fly orthologue of GBA1, display widespread NF-kB signalling activation, including gut inflammation, and brain glial activation. We also demonstrate intestinal autophagic defects, gut dysfunction, and microbiome dysbiosis. Remarkably, modulating the microbiome of Gba1b knockout flies, by raising them under germ-free conditions, partially ameliorates lifespan, locomotor and immune phenotypes. Moreover, we show that modulation of the immune deficiency (IMD) pathway is detrimental to the survival of Gba1 deficient flies. We also reveal that direct stimulation of autophagy by rapamycin treatment achieves similar benefits to germ-free conditions independent of gut bacterial load. Consistent with this, we show that pharmacologically blocking autophagosomal-lysosomal fusion, mimicking the autophagy defects of Gba1 depleted cells, is sufficient to stimulate intestinal immune activation. Overall, our data elucidate a mechanism whereby an altered microbiome, coupled with defects in autophagy, drive chronic activation of NF-kB signaling in a Gba1 loss-of-function model. It also highlights that elimination of the microbiota or stimulation of autophagy to remove immune mediators, rather than prolonged immunosuppression, may represent effective therapeutic avenues for GBA1-associated disorders.

摘要

GBA1 基因突变会导致溶酶体贮积症——戈谢病(Gaucher disease,GD),也是帕金森病(Parkinson's disease,PD)最大的已知遗传风险因素。肠道和大脑之间的通讯以及免疫失调越来越多地被认为与帕金森病等神经退行性疾病有关。在这里,我们发现缺乏 Gba1b 基因的果蝇(Gba1b 基因是 GBA1 的主要果蝇同源基因)表现出广泛的 NF-kB 信号激活,包括肠道炎症和大脑神经胶质细胞激活。我们还证明了肠道自噬缺陷、肠道功能障碍和微生物组失调。值得注意的是,通过在无菌条件下饲养来调节 Gba1b 基因敲除果蝇的微生物组,部分改善了其寿命、运动和免疫表型。此外,我们表明,调节免疫缺陷(IMD)途径对 Gba1 缺陷果蝇的存活有害。我们还揭示了雷帕霉素治疗通过直接刺激自噬来实现与无菌条件相似的益处,而与肠道细菌负荷无关。与之一致的是,我们表明通过药理学方法阻断自噬小体-溶酶体融合,模拟 Gba1 耗尽细胞的自噬缺陷,足以刺激肠道免疫激活。总的来说,我们的数据阐明了一种机制,即改变的微生物组与自噬缺陷一起,驱动 NF-kB 信号在 Gba1 功能丧失模型中的慢性激活。它还强调,消除微生物群或刺激自噬以去除免疫介质,而不是长期免疫抑制,可能代表 GBA1 相关疾病的有效治疗途径。

https://cdn.ncbi.nlm.nih.gov/pmc/blobs/2fc1/10734978/bd20130568ff/pgen.1011063.g001.jpg

文献AI研究员

20分钟写一篇综述,助力文献阅读效率提升50倍。

立即体验

用中文搜PubMed

大模型驱动的PubMed中文搜索引擎

马上搜索

文档翻译

学术文献翻译模型,支持多种主流文档格式。

立即体验