Suppr超能文献

ACY-241,一种组蛋白去乙酰化酶6抑制剂,通过下调缺氧诱导因子-1α抑制肺癌细胞的上皮-间质转化。

ACY-241, a histone deacetylase 6 inhibitor, suppresses the epithelial-mesenchymal transition in lung cancer cells by downregulating hypoxia-inducible factor-1 alpha.

作者信息

Park Seong-Jun, Lee Naeun, Jeong Chul-Ho

机构信息

College of Pharmacy, Keimyung University, Daegu 42601, Korea.

出版信息

Korean J Physiol Pharmacol. 2024 Jan 1;28(1):83-91. doi: 10.4196/kjpp.2024.28.1.83.

Abstract

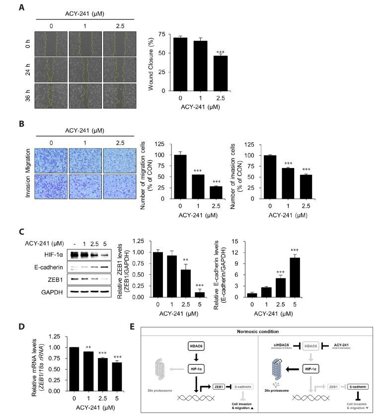
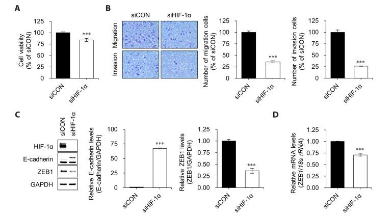
Hypoxia-inducible factor-1 alpha (HIF-1α) is a transcription factor activated under hypoxic conditions, and it plays a crucial role in cellular stress regulation. While HIF-1α activity is essential in normal tissues, its presence in the tumor microenvironment represents a significant risk factor as it can induce angiogenesis and confer resistance to anti-cancer drugs, thereby contributing to poor prognoses. Typically, HIF-1α undergoes rapid degradation in normoxic conditions oxygen-dependent degradation mechanisms. However, certain cancer cells can express HIF-1α even under normoxia. In this study, we observed an inclination toward increased normoxic HIF-1α expression in cancer cell lines exhibiting increased HDAC6 expression, which prompted the hypothesis that HDAC6 may modulate HIF-1α stability in normoxic conditions. To prove this hypothesis, several cancer cells with relatively higher HIF-1α levels under normoxic conditions were treated with ACY-241, a selective HDAC6 inhibitor, and small interfering RNAs for HDAC6 knockdown. Our data revealed a significant reduction in HIF-1α expression upon HDAC6 inhibition. Moreover, the downregulation of HIF-1α under normoxic conditions decreased zinc finger E-box-binding homeobox 1 expression and increased E-cadherin levels in lung cancer H1975 cells, consequently suppressing cell invasion and migration. ACY-241 treatment also demonstrated an inhibitory effect on cell invasion and migration by reducing HIF-1α level. This study confirms that HDAC6 knockdown and ACY-241 treatment effectively decrease HIF-1α expression under normoxia, thereby suppressing the epithelial-mesenchymal transition. These findings highlight the potential of selective HDAC6 inhibition as an innovative therapeutic strategy for lung cancer.

摘要

缺氧诱导因子-1α(HIF-1α)是一种在缺氧条件下被激活的转录因子,在细胞应激调节中起关键作用。虽然HIF-1α活性在正常组织中至关重要,但其在肿瘤微环境中的存在却是一个重要风险因素,因为它可诱导血管生成并赋予抗癌药物抗性,从而导致预后不良。通常,HIF-1α在常氧条件下通过氧依赖的降解机制迅速降解。然而,某些癌细胞即使在常氧条件下也能表达HIF-1α。在本研究中,我们观察到在HDAC6表达增加的癌细胞系中,常氧下HIF-1α表达有增加的倾向,这促使我们提出假设,即HDAC6可能在常氧条件下调节HIF-1α的稳定性。为了验证这一假设,我们用选择性HDAC6抑制剂ACY-241和用于敲低HDAC6的小干扰RNA处理了几种在常氧条件下HIF-1α水平相对较高的癌细胞。我们的数据显示,HDAC6抑制后HIF-1α表达显著降低。此外,常氧条件下HIF-1α的下调降低了肺癌H1975细胞中锌指E盒结合同源框1的表达并增加了E-钙黏蛋白水平,从而抑制了细胞侵袭和迁移。ACY-241处理也通过降低HIF-1α水平对细胞侵袭和迁移表现出抑制作用。本研究证实,敲低HDAC6和ACY-241处理可有效降低常氧下HIF-1α的表达,从而抑制上皮-间质转化。这些发现突出了选择性抑制HDAC6作为肺癌创新治疗策略的潜力。

https://cdn.ncbi.nlm.nih.gov/pmc/blobs/d979/10762487/5221bd416554/kjpp-28-1-83-f1.jpg

文献AI研究员

20分钟写一篇综述,助力文献阅读效率提升50倍。

立即体验

用中文搜PubMed

大模型驱动的PubMed中文搜索引擎

马上搜索

文档翻译

学术文献翻译模型,支持多种主流文档格式。

立即体验