• 文献检索
  • 文档翻译
  • 深度研究
  • 学术资讯
  • Suppr Zotero 插件Zotero 插件
  • 邀请有礼
  • 套餐&价格
  • 历史记录
应用&插件
Suppr Zotero 插件Zotero 插件浏览器插件Mac 客户端Windows 客户端微信小程序
定价
高级版会员购买积分包购买API积分包
服务
文献检索文档翻译深度研究API 文档MCP 服务
关于我们
关于 Suppr公司介绍联系我们用户协议隐私条款
关注我们

Suppr 超能文献

核心技术专利:CN118964589B侵权必究
粤ICP备2023148730 号-1Suppr @ 2026

文献检索

告别复杂PubMed语法,用中文像聊天一样搜索,搜遍4000万医学文献。AI智能推荐,让科研检索更轻松。

立即免费搜索

文件翻译

保留排版,准确专业,支持PDF/Word/PPT等文件格式,支持 12+语言互译。

免费翻译文档

深度研究

AI帮你快速写综述,25分钟生成高质量综述,智能提取关键信息,辅助科研写作。

立即免费体验

下丘脑的 DNA 去甲基化促进 Agtr1a 和 Slc12a2 的转录和高血压的发展。

DNA demethylation in the hypothalamus promotes transcription of Agtr1a and Slc12a2 and hypertension development.

机构信息

Center for Neuroscience and Pain Research, Department of Anesthesiology and Perioperative Medicine, The University of Texas MD Anderson Cancer Center, Houston, Texas, USA.

Center for Neuroscience and Pain Research, Department of Anesthesiology and Perioperative Medicine, The University of Texas MD Anderson Cancer Center, Houston, Texas, USA.

出版信息

J Biol Chem. 2024 Feb;300(2):105597. doi: 10.1016/j.jbc.2023.105597. Epub 2023 Dec 29.

DOI:10.1016/j.jbc.2023.105597
PMID:38160798
原文链接:https://pmc.ncbi.nlm.nih.gov/articles/PMC10830874/
Abstract

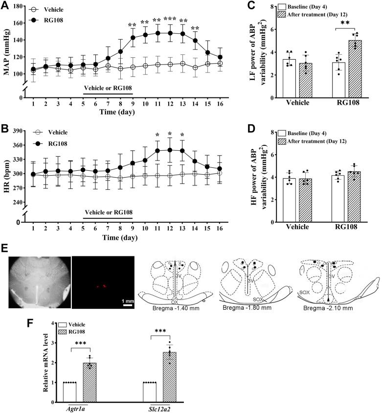
Increased expression of angiotensin II AT receptor (encoded by Agtr1a) and Na-K-Cl cotransporter-1 (NKCC1, encoded by Slc12a2) in the hypothalamic paraventricular nucleus (PVN) contributes to hypertension development. However, little is known about their transcriptional control in the PVN in hypertension. DNA methylation is a critical epigenetic mechanism that regulates gene expression. Here, we determined whether transcriptional activation of Agtr1a and Slc12a2 results from altered DNA methylation in spontaneously hypertensive rats (SHR). Methylated DNA immunoprecipitation and bisulfite sequencing-PCR showed that CpG methylation at Agtr1a and Slc12a2 promoters in the PVN was progressively diminished in SHR compared with normotensive Wistar-Kyoto rats (WKY). Chromatin immunoprecipitation-quantitative PCR revealed that enrichment of DNA methyltransferases (DNMT1 and DNMT3A) and methyl-CpG binding protein 2, a DNA methylation reader protein, at Agtr1a and Slc12a2 promoters in the PVN was profoundly reduced in SHR compared with WKY. By contrast, the abundance of ten-eleven translocation enzymes (TET1-3) at Agtr1a and Slc12a2 promoters in the PVN was much greater in SHR than in WKY. Furthermore, microinjecting of RG108, a selective DNMT inhibitor, into the PVN of WKY increased arterial blood pressure and correspondingly potentiated Agtr1a and Slc12a2 mRNA levels in the PVN. Conversely, microinjection of C35, a specific TET inhibitor, into the PVN of SHR markedly reduced arterial blood pressure, accompanied by a decrease in Agtr1a and Slc12a2 mRNA levels in the PVN. Collectively, our findings suggest that DNA hypomethylation resulting from the DNMT/TET switch at gene promoters in the PVN promotes transcription of Agtr1a and Slc12a2 and hypertension development.

摘要

血管紧张素 II AT 受体(由 Agtr1a 编码)和钠-钾-氯共转运蛋白-1(NKCC1,由 Slc12a2 编码)在下丘脑室旁核(PVN)中的表达增加导致高血压的发展。然而,关于高血压患者 PVN 中它们的转录控制知之甚少。DNA 甲基化是一种关键的表观遗传机制,可调节基因表达。在这里,我们确定血管紧张素 II AT 受体(Agtr1a)和钠-钾-氯共转运蛋白-1(Slc12a2)的转录激活是否是由于自发性高血压大鼠(SHR)中 DNA 甲基化的改变所致。甲基化 DNA 免疫沉淀和亚硫酸氢盐测序-PCR 显示,与正常血压的 Wistar-Kyoto 大鼠(WKY)相比,SHR 中 PVN 中 Agtr1a 和 Slc12a2 启动子的 CpG 甲基化逐渐减少。染色质免疫沉淀-定量 PCR 显示,SHR 中 PVN 中 DNA 甲基转移酶(DNMT1 和 DNMT3A)和 DNA 甲基化阅读器蛋白甲基-CpG 结合蛋白 2 与 Agtr1a 和 Slc12a2 启动子的结合明显减少。相比之下,SHR 中 Agtr1a 和 Slc12a2 启动子处的 ten-eleven 易位酶(TET1-3)的丰度远高于 WKY。此外,将选择性 DNMT 抑制剂 RG108 微注射到 WKY 的 PVN 中会增加动脉血压,并相应地增强 PVN 中 Agtr1a 和 Slc12a2 的 mRNA 水平。相反,将特定的 TET 抑制剂 C35 微注射到 SHR 的 PVN 中会显著降低动脉血压,并伴有 PVN 中 Agtr1a 和 Slc12a2 的 mRNA 水平降低。总之,我们的研究结果表明,PVN 中基因启动子处的 DNMT/TET 开关导致的 DNA 低甲基化促进了 Agtr1a 和 Slc12a2 的转录和高血压的发展。

https://cdn.ncbi.nlm.nih.gov/pmc/blobs/df54/10830874/633fedabbf33/gr8.jpg
https://cdn.ncbi.nlm.nih.gov/pmc/blobs/df54/10830874/d578040356cf/gr1.jpg
https://cdn.ncbi.nlm.nih.gov/pmc/blobs/df54/10830874/8b6229518199/gr2.jpg
https://cdn.ncbi.nlm.nih.gov/pmc/blobs/df54/10830874/19465ce71683/gr3.jpg
https://cdn.ncbi.nlm.nih.gov/pmc/blobs/df54/10830874/1e82d0d3e372/gr4.jpg
https://cdn.ncbi.nlm.nih.gov/pmc/blobs/df54/10830874/c38dc7a38b55/gr5.jpg
https://cdn.ncbi.nlm.nih.gov/pmc/blobs/df54/10830874/7f45b4af60f4/gr6.jpg
https://cdn.ncbi.nlm.nih.gov/pmc/blobs/df54/10830874/249259c67092/gr7.jpg
https://cdn.ncbi.nlm.nih.gov/pmc/blobs/df54/10830874/633fedabbf33/gr8.jpg
https://cdn.ncbi.nlm.nih.gov/pmc/blobs/df54/10830874/d578040356cf/gr1.jpg
https://cdn.ncbi.nlm.nih.gov/pmc/blobs/df54/10830874/8b6229518199/gr2.jpg
https://cdn.ncbi.nlm.nih.gov/pmc/blobs/df54/10830874/19465ce71683/gr3.jpg
https://cdn.ncbi.nlm.nih.gov/pmc/blobs/df54/10830874/1e82d0d3e372/gr4.jpg
https://cdn.ncbi.nlm.nih.gov/pmc/blobs/df54/10830874/c38dc7a38b55/gr5.jpg
https://cdn.ncbi.nlm.nih.gov/pmc/blobs/df54/10830874/7f45b4af60f4/gr6.jpg
https://cdn.ncbi.nlm.nih.gov/pmc/blobs/df54/10830874/249259c67092/gr7.jpg
https://cdn.ncbi.nlm.nih.gov/pmc/blobs/df54/10830874/633fedabbf33/gr8.jpg

相似文献

1
DNA demethylation in the hypothalamus promotes transcription of Agtr1a and Slc12a2 and hypertension development.下丘脑的 DNA 去甲基化促进 Agtr1a 和 Slc12a2 的转录和高血压的发展。
J Biol Chem. 2024 Feb;300(2):105597. doi: 10.1016/j.jbc.2023.105597. Epub 2023 Dec 29.
2
Aberrant DNA methylation of hypothalamic angiotensin receptor in prenatal programmed hypertension.产前编程性高血压中海马血管紧张素受体的异常 DNA 甲基化。
JCI Insight. 2018 Nov 2;3(21):95625. doi: 10.1172/jci.insight.95625.
3
Endogenous AT1 receptor-protein kinase C activity in the hypothalamus augments glutamatergic input and sympathetic outflow in hypertension.在下丘脑,内源性 AT1 受体-蛋白激酶 C 活性增强谷氨酸能传入和交感神经输出,从而导致高血压。
J Physiol. 2019 Aug;597(16):4325-4340. doi: 10.1113/JP278427. Epub 2019 Jul 15.
4
Exacerbated pressor and sympathoexcitatory effects of central Elabela in spontaneously hypertensive rats.中枢 Elabela 加剧自发性高血压大鼠的升压和交感兴奋作用。
Am J Physiol Heart Circ Physiol. 2020 Jan 1;318(1):H124-H134. doi: 10.1152/ajpheart.00449.2019. Epub 2019 Dec 13.
5
Plasticity of pre- and postsynaptic GABAB receptor function in the paraventricular nucleus in spontaneously hypertensive rats.自发性高血压大鼠室旁核中突触前和突触后GABAB受体功能的可塑性
Am J Physiol Heart Circ Physiol. 2008 Aug;295(2):H807-15. doi: 10.1152/ajpheart.00259.2008. Epub 2008 Jun 20.
6
Maternal exercise upregulates the DNA methylation of Agtr1a to enhance vascular function in offspring of hypertensive rats.母体运动上调Agtr1a的DNA甲基化以增强高血压大鼠后代的血管功能。
Hypertens Res. 2023 Mar;46(3):654-666. doi: 10.1038/s41440-022-01124-7. Epub 2022 Dec 20.
7
NKCC1 upregulation disrupts chloride homeostasis in the hypothalamus and increases neuronal activity-sympathetic drive in hypertension.NKCC1 的上调破坏了下丘脑的氯离子稳态,并增加了高血压中的神经元活动-交感神经驱动。
J Neurosci. 2012 Jun 20;32(25):8560-8. doi: 10.1523/JNEUROSCI.1346-12.2012.
8
Endogenous casein kinase-1 modulates NMDA receptor activity of hypothalamic presympathetic neurons and sympathetic outflow in hypertension.内源性酪蛋白激酶-1调节高血压时下丘脑交感神经节前神经元的NMDA受体活性和交感神经输出。
J Physiol. 2015 Oct 1;593(19):4439-52. doi: 10.1113/JP270831. Epub 2015 Aug 18.
9
Increased group I metabotropic glutamate receptor activity in paraventricular nucleus supports elevated sympathetic vasomotor tone in hypertension.促代谢型谷氨酸受体 I 活性增加在室旁核支持高血压时升高的交感血管张力。
Am J Physiol Regul Integr Comp Physiol. 2010 Aug;299(2):R552-61. doi: 10.1152/ajpregu.00195.2010. Epub 2010 Jun 2.
10
Relaxin in paraventricular nucleus contributes to sympathetic overdrive and hypertension via PI3K-Akt pathway.室旁核中的松弛素通过PI3K-Akt信号通路导致交感神经过度兴奋和高血压。
Neuropharmacology. 2016 Apr;103:247-56. doi: 10.1016/j.neuropharm.2015.12.023. Epub 2015 Dec 30.

引用本文的文献

1
Enhancing peripheral nerve regeneration in aging: the role of Schwann cells, c-Jun, and emerging therapeutic strategies.增强衰老过程中的周围神经再生:施万细胞、c-Jun的作用及新兴治疗策略
Geroscience. 2025 Sep 12. doi: 10.1007/s11357-025-01882-5.
2
Beyond Genes: Mechanistic and Epidemiological Insights into Paternal Environmental Influence on Offspring Health.超越基因:父亲环境对后代健康影响的机制与流行病学见解
Curr Environ Health Rep. 2025 Aug 9;12(1):29. doi: 10.1007/s40572-025-00488-5.
3
RCAN1-Mediated Calcineurin Impairment Drives Sympathetic Outflow in Hypertension.

本文引用的文献

1
Brain α2δ-1-Bound NMDA Receptors Drive Calcineurin Inhibitor-Induced Hypertension.脑 α2δ-1 结合型 NMDA 受体驱动钙调神经磷酸酶抑制剂诱导的高血压。
Circ Res. 2023 Sep 15;133(7):611-627. doi: 10.1161/CIRCRESAHA.123.322562. Epub 2023 Aug 22.
2
Myelodysplastic Syndrome associated TET2 mutations affect NK cell function and genome methylation.骨髓增生异常综合征相关 TET2 突变影响 NK 细胞功能和基因组甲基化。
Nat Commun. 2023 Feb 3;14(1):588. doi: 10.1038/s41467-023-36193-w.
3
CircNTNG1 inhibits renal cell carcinoma progression via HOXA5-mediated epigenetic silencing of Slug.
RCAN1介导的钙调神经磷酸酶损伤驱动高血压中的交感神经输出。
Circ Res. 2025 Jul 18;137(3):417-434. doi: 10.1161/CIRCRESAHA.124.325975. Epub 2025 Jun 13.
4
The Fetal Environment and the Development of Hypertension-The Epigenetic Modification by Glucocorticoids.胎儿环境与高血压的发展——糖皮质激素的表观遗传修饰
Int J Mol Sci. 2025 Jan 6;26(1):420. doi: 10.3390/ijms26010420.
5
Epigenetics of Hypertensive Nephropathy.高血压肾病的表观遗传学
Biomedicines. 2024 Nov 16;12(11):2622. doi: 10.3390/biomedicines12112622.
6
Epigenetics-targeted drugs: current paradigms and future challenges.表观遗传学靶向药物:当前范例与未来挑战。
Signal Transduct Target Ther. 2024 Nov 26;9(1):332. doi: 10.1038/s41392-024-02039-0.
7
Epigenetic Regulation of the Renin-Angiotensin-Aldosterone System in Hypertension.高血压中肾素-血管紧张素-醛固酮系统的表观遗传调控
Int J Mol Sci. 2024 Jul 25;25(15):8099. doi: 10.3390/ijms25158099.
8
Differential Impact of Valproic Acid on , , , , and Expression in Adult Glioblastoma Cells.丙戊酸对成人胶质母细胞瘤细胞中、、、和表达的差异影响。
Biomedicines. 2024 Jun 25;12(7):1416. doi: 10.3390/biomedicines12071416.
环状非编码 RNA NTNG1 通过 HOXA5 介导的 Slug 表观遗传沉默抑制肾细胞癌进展。
Mol Cancer. 2022 Dec 19;21(1):224. doi: 10.1186/s12943-022-01694-7.
4
TET3 epigenetically controls feeding and stress response behaviors via AGRP neurons.TET3 通过 Agrp 神经元对摄食和应激反应行为进行表观遗传控制。
J Clin Invest. 2022 Oct 3;132(19):e162365. doi: 10.1172/JCI162365.
5
Calcineurin Controls Hypothalamic NMDA Receptor Activity and Sympathetic Outflow.钙调神经磷酸酶控制下丘脑 NMDA 受体活性和交感神经输出。
Circ Res. 2022 Aug 5;131(4):345-360. doi: 10.1161/CIRCRESAHA.122.320976. Epub 2022 Jul 15.
6
Cannabinoid CB2 receptors are upregulated via bivalent histone modifications and control primary afferent input to the spinal cord in neuropathic pain.大麻素 CB2 受体通过双价组蛋白修饰上调,并控制神经病理性疼痛中脊髓初级传入传入。
J Biol Chem. 2022 Jun;298(6):101999. doi: 10.1016/j.jbc.2022.101999. Epub 2022 Apr 29.
7
TET1s deficiency exacerbates oscillatory shear flow-induced atherosclerosis.TET1s 缺乏加剧振荡剪切流诱导的动脉粥样硬化。
Int J Biol Sci. 2022 Feb 28;18(5):2163-2180. doi: 10.7150/ijbs.69281. eCollection 2022.
8
α2δ-1-Dependent NMDA Receptor Activity in the Hypothalamus Is an Effector of Genetic-Environment Interactions That Drive Persistent Hypertension.下丘脑 α2δ-1 依赖性 NMDA 受体活性是遗传-环境相互作用的效应器,可导致持续性高血压。
J Neurosci. 2021 Jul 28;41(30):6551-6563. doi: 10.1523/JNEUROSCI.0346-21.2021. Epub 2021 Jun 30.
9
The ability of baroreflex activation to improve blood pressure and resistance vessel function in spontaneously hypertensive rats is dependent on stimulation parameters.压力感受性反射激活改善自发性高血压大鼠血压和阻力血管功能的能力依赖于刺激参数。
Hypertens Res. 2021 Aug;44(8):932-940. doi: 10.1038/s41440-021-00639-9. Epub 2021 Mar 12.
10
TET Enzymes and 5-Hydroxymethylcytosine in Neural Progenitor Cell Biology and Neurodevelopment.TET 酶与 5-羟甲基胞嘧啶在神经祖细胞生物学和神经发育中的作用
Front Cell Dev Biol. 2021 Feb 18;9:645335. doi: 10.3389/fcell.2021.645335. eCollection 2021.