Suppr超能文献

Dock5 缺乏通过调节足细胞脂质代谢促进蛋白尿性肾脏疾病。

Dock5 Deficiency Promotes Proteinuric Kidney Diseases via Modulating Podocyte Lipid Metabolism.

机构信息

Department of Endocrinology, Translational Research of Diabetes Key Laboratory of Chongqing Education Commission of China, the Second Affiliated Hospital of Army Medical University, Chongqing, 400037, China.

Department of Clinical Laboratory, the Second Affiliated Hospital of Army Medical University, Chongqing, 400037, China.

出版信息

Adv Sci (Weinh). 2024 Mar;11(11):e2306365. doi: 10.1002/advs.202306365. Epub 2023 Dec 31.

Abstract

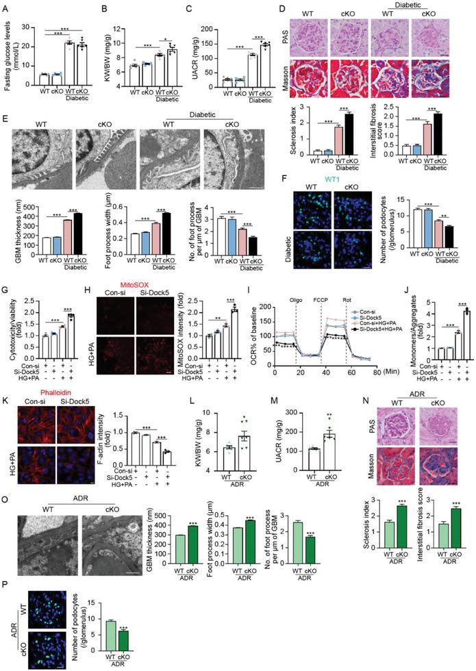
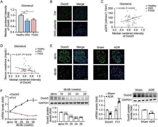
Podocytes are particularly sensitive to lipid accumulation, which has recently emerged as a crucial pathological process in the progression of proteinuric kidney diseases like diabetic kidney disease and focal segmental glomerulosclerosis. However, the underlying mechanism remains unclear. Here, podocytes predominantly expressed protein dedicator of cytokinesis 5 (Dock5) is screened to be critically related to podocyte lipid lipotoxicity. Its expression is reduced in both proteinuric kidney disease patients and mouse models. Podocyte-specific deficiency of Dock5 exacerbated podocyte injury and glomeruli pathology in proteinuric kidney disease, which is mainly through modulating fatty acid uptake by the liver X receptor α  (LXRα)/scavenger receptor class B (CD36) signaling pathway. Specifically, Dock5 deficiency enhanced CD36-mediated fatty acid uptake of podocytes via upregulating LXRα in an m A-dependent way. Moreover, the rescue of Dock5 expression ameliorated podocyte injury and proteinuric kidney disease. Thus, the findings suggest that Dock5 deficiency is a critical contributor to podocyte lipotoxicity and may serve as a promising therapeutic target in proteinuric kidney diseases.

摘要

足细胞对脂质积累特别敏感,脂质积累最近已成为糖尿病肾病和局灶节段性肾小球硬化等蛋白尿性肾脏疾病进展中的一个关键病理过程。然而,其潜在机制尚不清楚。在这里,筛选出主要表达细胞分裂蛋白 5(Dock5)的足细胞与足细胞脂质脂毒性密切相关。在蛋白尿性肾病患者和小鼠模型中,其表达均降低。足细胞特异性敲除 Dock5 可加重蛋白尿性肾病中的足细胞损伤和肾小球病变,主要是通过调节肝 X 受体 α(LXRα)/清道夫受体 B 类(CD36)信号通路来调节脂肪酸摄取。具体而言,Dock5 缺乏通过 mA 依赖性方式上调 LXRα,增强了 CD36 介导的足细胞脂肪酸摄取。此外,Dock5 表达的恢复可改善足细胞损伤和蛋白尿性肾病。因此,这些发现表明 Dock5 缺乏是足细胞脂毒性的关键因素,可能成为蛋白尿性肾病的有前途的治疗靶点。

https://cdn.ncbi.nlm.nih.gov/pmc/blobs/0259/10953540/51b2f9702669/ADVS-11-2306365-g003.jpg

文献AI研究员

20分钟写一篇综述,助力文献阅读效率提升50倍。

立即体验

用中文搜PubMed

大模型驱动的PubMed中文搜索引擎

马上搜索

文档翻译

学术文献翻译模型,支持多种主流文档格式。

立即体验