Hu Chao, Li Qingzhou, Xiang Lei, Luo Yan, Li Shengrong, An Jun, Yu Xiankuo, Zhang Guochen, Chen Yuhui, Wang Yumei, Wang Dong
State Key Laboratory of Southwestern Chinese Medicine Resources, School of Pharmacy, Chengdu University of Traditional Chinese Medicine, Chengdu 611137, China.
School of Basic Medical Sciences, Chengdu University of Traditional Chinese Medicine, Chengdu 611137, China.
Comput Struct Biotechnol J. 2023 Nov 30;23:234-250. doi: 10.1016/j.csbj.2023.11.043. eCollection 2024 Dec.
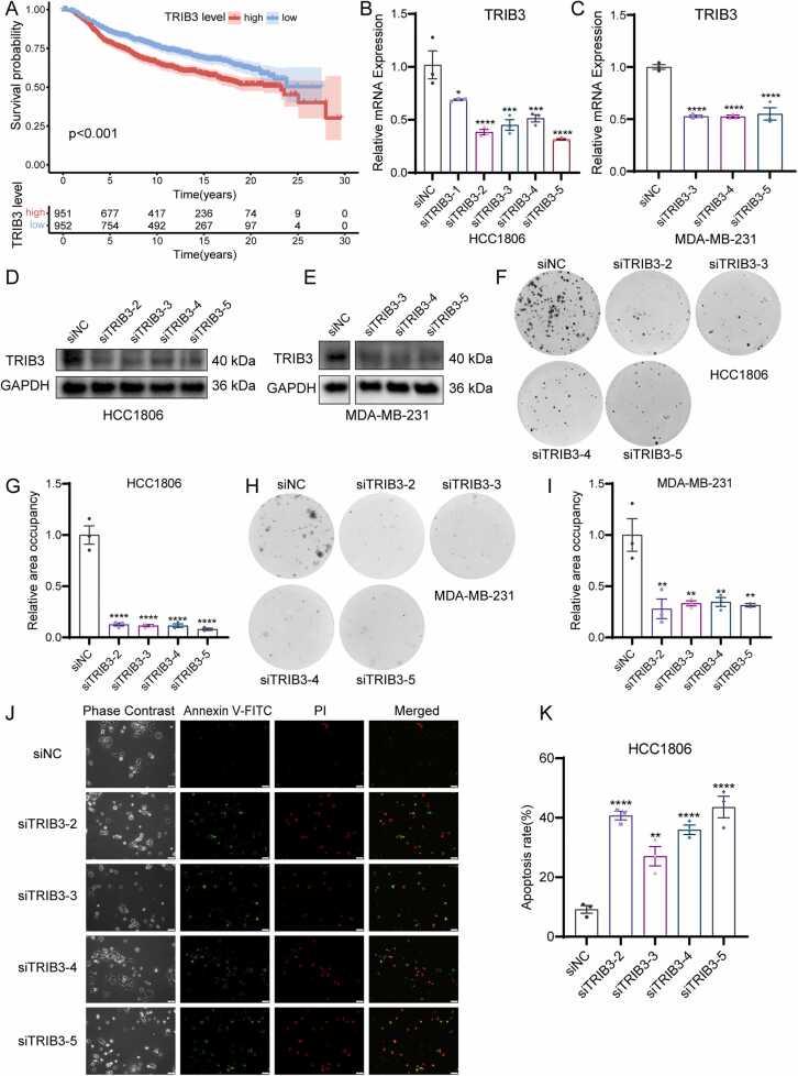
TRIB3, a pseudokinase, was previously studied within only some specific cancer types, leaving its comprehensive functions in pan-cancer contexts largely unexplored. Here, we performed an integrated analysis of expression, prognosis, genetic alterations, functional enrichment and tumor immune-related characteristics in 33 cancer types. Our results showed that exhibits high expression levels across 24 different cancer types and correlates closely with unfavorable prognoses. Meanwhile, shows mutations in a wide spectrum of 22 distinct cancer types, with the predominant mutation types being missense mutations and gene amplifications, and significant changes in DNA methylation levels in 14 types of cancer. We further discovered that expression is significantly associated with cancer immune-related genome mutations, such as tumor mutational burden (TMB), microsatellite instability (MSI) and DNA mismatch repair (MMR), and infiltration of immunosuppressive cells, such as CD4 Th2 cells and myeloid-derived suppressor cells (MDSCs), into the tumor microenvironment. These results indicated that the expression of might reshape the tumor immune microenvironment (TIME) and lead to immunosuppressive "cold" tumors. In addition, our results confirmed that the loss of function of inhibits cell proliferation, promotes apoptosis, and leads to significant enrichment of "hot" tumor-related immune pathways, at least in breast cancer cells, which further supports the important role of in cancer prognosis and TIME regulation. Together, this pan-cancer investigation provided a comprehensive understanding of the critical role of in human cancers, and suggested that might be a promising prognostic biomarker and a potential target for cancer immunotherapy.
TRIB3是一种假激酶,此前仅在某些特定癌症类型中进行过研究,其在泛癌背景下的全面功能在很大程度上尚未得到探索。在此,我们对33种癌症类型的表达、预后、基因改变、功能富集和肿瘤免疫相关特征进行了综合分析。我们的结果表明,TRIB3在24种不同癌症类型中均呈现高表达水平,且与不良预后密切相关。同时,TRIB3在22种不同癌症类型中存在广泛的突变,主要突变类型为错义突变和基因扩增,在14种癌症类型中DNA甲基化水平有显著变化。我们进一步发现,TRIB3的表达与癌症免疫相关基因组突变显著相关,如肿瘤突变负荷(TMB)、微卫星不稳定性(MSI)和DNA错配修复(MMR),以及免疫抑制细胞如CD4 Th2细胞和髓源性抑制细胞(MDSC)浸润到肿瘤微环境中。这些结果表明,TRIB3的表达可能重塑肿瘤免疫微环境(TIME)并导致免疫抑制性“冷”肿瘤。此外,我们的结果证实,TRIB3功能丧失会抑制细胞增殖、促进细胞凋亡,并导致至少在乳腺癌细胞中与“热”肿瘤相关的免疫途径显著富集,这进一步支持了TRIB3在癌症预后和TIME调节中的重要作用。总之,这项泛癌研究全面了解了TRIB3在人类癌症中的关键作用,并表明TRIB3可能是一种有前景的预后生物标志物和癌症免疫治疗的潜在靶点。