• 文献检索
  • 文档翻译
  • 深度研究
  • 学术资讯
  • Suppr Zotero 插件Zotero 插件
  • 邀请有礼
  • 套餐&价格
  • 历史记录
应用&插件
Suppr Zotero 插件Zotero 插件浏览器插件Mac 客户端Windows 客户端微信小程序
定价
高级版会员购买积分包购买API积分包
服务
文献检索文档翻译深度研究API 文档MCP 服务
关于我们
关于 Suppr公司介绍联系我们用户协议隐私条款
关注我们

Suppr 超能文献

核心技术专利:CN118964589B侵权必究
粤ICP备2023148730 号-1Suppr @ 2026

文献检索

告别复杂PubMed语法,用中文像聊天一样搜索,搜遍4000万医学文献。AI智能推荐,让科研检索更轻松。

立即免费搜索

文件翻译

保留排版,准确专业,支持PDF/Word/PPT等文件格式,支持 12+语言互译。

免费翻译文档

深度研究

AI帮你快速写综述,25分钟生成高质量综述,智能提取关键信息,辅助科研写作。

立即免费体验

MK8722 通过 FASN 依赖性的脂质代谢重编程来启动早期自噬,同时抑制晚期自噬。

MK8722 initiates early-stage autophagy while inhibiting late-stage autophagy via FASN-dependent reprogramming of lipid metabolism.

机构信息

Department of Ultrasonography, The First Affiliated Hospital of Wenzhou Medical University, Wenzhou 325015, China.

Department of Obstetrics and Gynecology, The First Affiliated Hospital, Wenzhou Medical University, Wenzhou 325015, China.

出版信息

Theranostics. 2024 Jan 1;14(1):75-95. doi: 10.7150/thno.83051. eCollection 2024.

DOI:10.7150/thno.83051
PMID:38164137
原文链接:https://pmc.ncbi.nlm.nih.gov/articles/PMC10750195/
Abstract

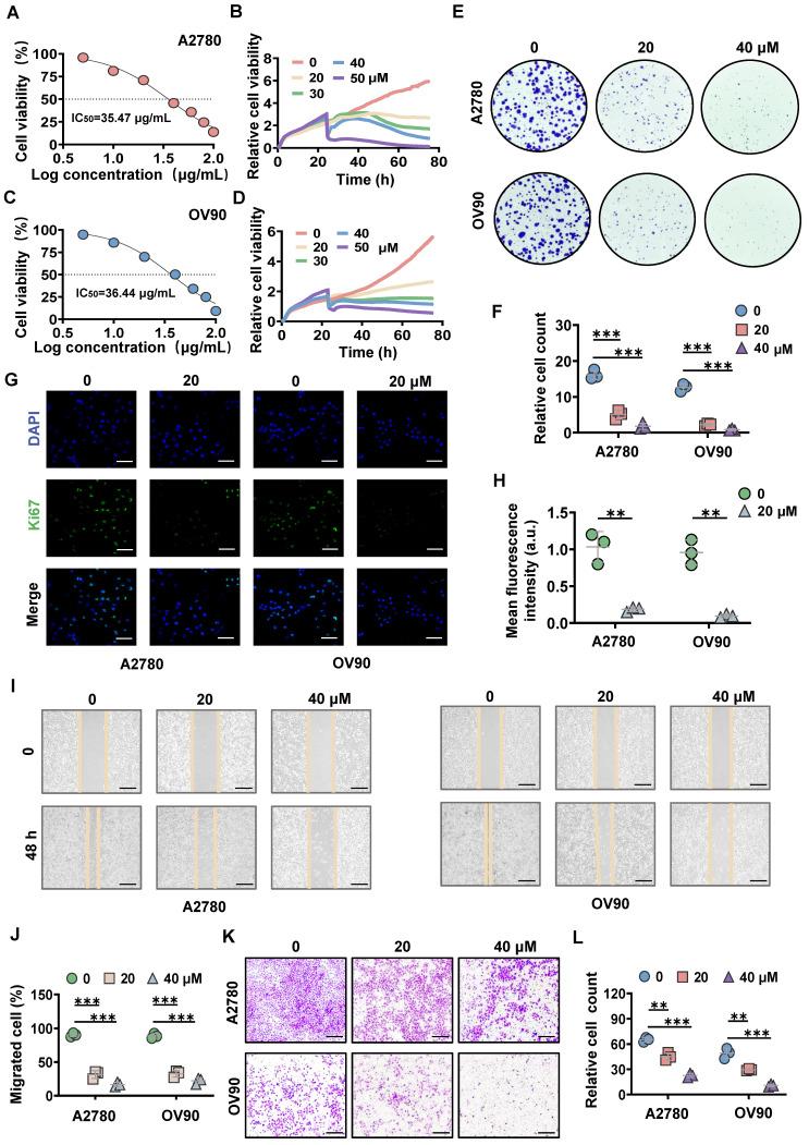
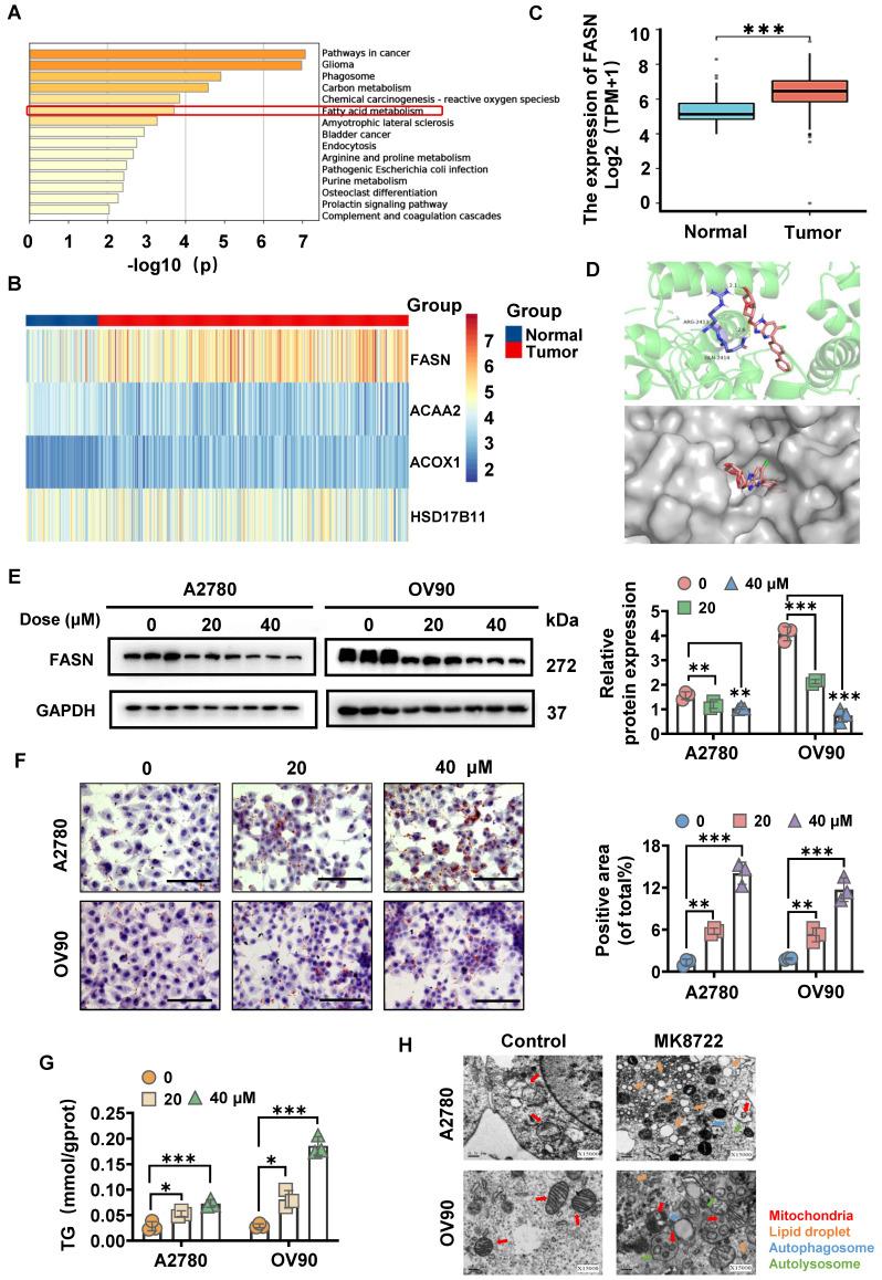
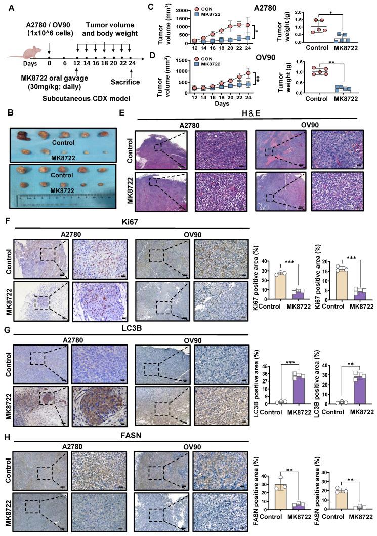
Epithelial ovarian cancer (EOC) is associated with latent onset and poor prognosis, with drug resistance being a main concern in improving the prognosis of these patients. The resistance of cancer cells to most chemotherapeutic agents can be related to autophagy mechanisms. This study aimed to assess the therapeutic effect of MK8722, a small-molecule compound that activates AMP-activated protein kinase (AMPK), on EOC cells and to propose a novel strategy for the treatment of EOC. To explore the therapeutic effects of MK8722 on EOC cells, and to elucidate the underlying mechanism. It was found that MK8722 effectively inhibited the malignant biological behaviors of EOC cells. experiments showed that MK8722 targeted and decreased the lipid metabolic pathway-related fatty acid synthase (FASN) expression levels, causing the accumulation of lipid droplets. In addition, transmission electron microscopy revealed the presence of autophagosome-affected mitochondria. Western blotting confirmed that MK8722 plays a role in activating autophagy upstream (PI3K/AKT/mTOR) and inhibiting autophagy downstream via FASN-dependent reprogramming of lipid metabolism. Plasmid transient transfection demonstrated that MK8722 suppressed late-stage autophagy by blocking autophagosome-lysosome fusion. Immunofluorescence and gene silencing revealed that this effect was achieved by inhibiting the interaction of FASN with the SNARE complexes STX17-SNP29-VAMP8. Furthermore, the antitumor effect of MK8722 was verified using a subcutaneous xenograft mouse model. The findings suggest that using MK8722 may be a new strategy for treating EOC, as it has the potential to be a new autophagy/mitophagy inhibitor. Its target of action, FASN, is a molecular crosstalk between lipid metabolism and autophagy, and exploration of the underlying mechanism of FASN may provide a new research direction.

摘要

上皮性卵巢癌 (EOC) 发病隐匿,预后较差,耐药是影响患者预后的主要问题。癌细胞对大多数化疗药物的耐药性可能与自噬机制有关。本研究旨在评估小分子化合物 MK8722 (一种激活 AMP 激活的蛋白激酶 (AMPK) 的化合物)对 EOC 细胞的治疗效果,并提出治疗 EOC 的新策略。

为了探讨 MK8722 对 EOC 细胞的治疗作用,并阐明其作用机制。结果表明,MK8722 可有效抑制 EOC 细胞的恶性生物学行为。实验表明,MK8722 靶向并降低了脂代谢途径相关的脂肪酸合酶 (FASN) 的表达水平,导致脂滴积累。此外,透射电镜显示存在受自噬体影响的线粒体。Western blot 证实,MK8722 通过 FASN 依赖性重新编程脂代谢来激活自噬体上游 (PI3K/AKT/mTOR) 并抑制自噬体下游,从而发挥作用。质粒瞬时转染表明,MK8722 通过阻断自噬体-溶酶体融合来抑制晚期自噬。免疫荧光和基因沉默表明,这种作用是通过抑制 FASN 与 SNARE 复合物 STX17-SNP29-VAMP8 的相互作用来实现的。此外,MK8722 的抗肿瘤作用在皮下异种移植小鼠模型中得到了验证。

研究结果表明,使用 MK8722 可能是治疗 EOC 的一种新策略,因为它有可能成为一种新的自噬/线粒体自噬抑制剂。其作用靶点 FASN 是脂代谢和自噬之间的分子相互作用,探索 FASN 的作用机制可能为研究提供一个新的方向。

https://cdn.ncbi.nlm.nih.gov/pmc/blobs/015e/10750195/d6753caf3b7a/thnov14p0075g007.jpg
https://cdn.ncbi.nlm.nih.gov/pmc/blobs/015e/10750195/d33c3437d863/thnov14p0075g001.jpg
https://cdn.ncbi.nlm.nih.gov/pmc/blobs/015e/10750195/12a7d10eb3d8/thnov14p0075g002.jpg
https://cdn.ncbi.nlm.nih.gov/pmc/blobs/015e/10750195/089508a8ed0d/thnov14p0075g003.jpg
https://cdn.ncbi.nlm.nih.gov/pmc/blobs/015e/10750195/aa019645f84e/thnov14p0075g004.jpg
https://cdn.ncbi.nlm.nih.gov/pmc/blobs/015e/10750195/56c2b2e9aea8/thnov14p0075g005.jpg
https://cdn.ncbi.nlm.nih.gov/pmc/blobs/015e/10750195/d456117c3f29/thnov14p0075g006.jpg
https://cdn.ncbi.nlm.nih.gov/pmc/blobs/015e/10750195/d6753caf3b7a/thnov14p0075g007.jpg
https://cdn.ncbi.nlm.nih.gov/pmc/blobs/015e/10750195/d33c3437d863/thnov14p0075g001.jpg
https://cdn.ncbi.nlm.nih.gov/pmc/blobs/015e/10750195/12a7d10eb3d8/thnov14p0075g002.jpg
https://cdn.ncbi.nlm.nih.gov/pmc/blobs/015e/10750195/089508a8ed0d/thnov14p0075g003.jpg
https://cdn.ncbi.nlm.nih.gov/pmc/blobs/015e/10750195/aa019645f84e/thnov14p0075g004.jpg
https://cdn.ncbi.nlm.nih.gov/pmc/blobs/015e/10750195/56c2b2e9aea8/thnov14p0075g005.jpg
https://cdn.ncbi.nlm.nih.gov/pmc/blobs/015e/10750195/d456117c3f29/thnov14p0075g006.jpg
https://cdn.ncbi.nlm.nih.gov/pmc/blobs/015e/10750195/d6753caf3b7a/thnov14p0075g007.jpg

相似文献

1
MK8722 initiates early-stage autophagy while inhibiting late-stage autophagy via FASN-dependent reprogramming of lipid metabolism.MK8722 通过 FASN 依赖性的脂质代谢重编程来启动早期自噬,同时抑制晚期自噬。
Theranostics. 2024 Jan 1;14(1):75-95. doi: 10.7150/thno.83051. eCollection 2024.
2
Overexpression of fatty acid synthase in Middle Eastern epithelial ovarian carcinoma activates AKT and Its inhibition potentiates cisplatin-induced apoptosis.脂肪酸合酶在中东上皮性卵巢癌中的过表达激活 AKT,其抑制作用增强顺铂诱导的细胞凋亡。
Mol Med. 2011;17(7-8):635-45. doi: 10.2119/molmed.2011.00046. Epub 2011 Mar 21.
3
Si-Ni-San inhibits hepatic Fasn expression and lipid accumulation in MAFLD mice through AMPK/p300/SREBP-1c axis.思尼散通过 AMPK/p300/SREBP-1c 轴抑制 MAFLD 小鼠肝 Fasn 表达和脂质积累。
Phytomedicine. 2024 Jan;123:155209. doi: 10.1016/j.phymed.2023.155209. Epub 2023 Nov 10.
4
Inhibition of STX17-SNAP29-VAMP8 complex formation by costunolide sensitizes ovarian cancer cells to cisplatin via the AMPK/mTOR signaling pathway.蔻甾内酯通过抑制 STX17-SNAP29-VAMP8 复合物的形成,通过 AMPK/mTOR 信号通路使卵巢癌细胞对顺铂敏感。
Biochem Pharmacol. 2023 Jun;212:115549. doi: 10.1016/j.bcp.2023.115549. Epub 2023 Apr 13.
5
Blockade of fatty acid synthase induces ubiquitination and degradation of phosphoinositide-3-kinase signaling proteins in ovarian cancer.脂肪酸合酶阻断诱导卵巢癌细胞中磷酸肌醇 3-激酶信号蛋白的泛素化和降解。
Mol Cancer Res. 2011 Dec;9(12):1767-79. doi: 10.1158/1541-7786.MCR-10-0467. Epub 2011 Oct 4.
6
Multi-level suppression of receptor-PI3K-mTORC1 by fatty acid synthase inhibitors is crucial for their efficacy against ovarian cancer cells.脂肪酸合酶抑制剂对受体-PI3K-mTORC1的多级抑制作用对其抗卵巢癌细胞的疗效至关重要。
Oncotarget. 2017 Feb 14;8(7):11600-11613. doi: 10.18632/oncotarget.14591.
7
Crosstalk between osteoprotegerin (OPG), fatty acid synthase (FASN) and, cycloxygenase-2 (COX-2) in breast cancer: implications in carcinogenesis.骨保护素(OPG)、脂肪酸合酶(FASN)与环氧合酶-2(COX-2)在乳腺癌中的相互作用:对致癌作用的影响
Oncotarget. 2016 Sep 13;7(37):58953-58974. doi: 10.18632/oncotarget.9835.
8
PdpaMn inhibits fatty acid synthase-mediated glycolysis by down-regulating PI3K/Akt signaling pathway in breast cancer.PdpaMn 通过下调 PI3K/Akt 信号通路抑制脂肪酸合酶介导的糖酵解在乳腺癌中。
Anticancer Drugs. 2020 Nov;31(10):1046-1056. doi: 10.1097/CAD.0000000000000968.
9
Overexpressed Fatty Acid Synthase in Gastrointestinal Stromal Tumors: Targeting a Progression-Associated Metabolic Driver Enhances the Antitumor Effect of Imatinib.胃肠道间质瘤中脂肪酸合成酶过表达:靶向与进展相关的代谢驱动因子增强伊马替尼的抗肿瘤作用。
Clin Cancer Res. 2017 Aug 15;23(16):4908-4918. doi: 10.1158/1078-0432.CCR-16-2770. Epub 2017 Apr 25.
10
MTOR-mediates hepatic lipid metabolism through an autophagic SNARE complex.MTOR 通过自噬 SNARE 复合物介导肝脏脂质代谢。
Autophagy. 2022 Jun;18(6):1467-1469. doi: 10.1080/15548627.2022.2037853. Epub 2022 Feb 17.

引用本文的文献

1
AMPK Signaling Regulates Epithelioid Hemangioendothelioma Cell Growth.AMPK信号传导调节上皮样血管内皮瘤细胞的生长。
Cancers (Basel). 2025 Sep 2;17(17):2889. doi: 10.3390/cancers17172889.
2
AMPK in Intestinal Health and Disease: A Multifaceted Therapeutic Target for Metabolic and Inflammatory Disorders.AMPK在肠道健康与疾病中的作用:代谢和炎症性疾病的多方面治疗靶点
Drug Des Devel Ther. 2025 Apr 21;19:3029-3058. doi: 10.2147/DDDT.S507489. eCollection 2025.
3
CIDEB promotes lipid deposition in goat intramuscular adipocytes.CIDEB促进山羊肌内脂肪细胞中的脂质沉积。

本文引用的文献

1
Targeting Glutamine Metabolism to Enhance Immunoprevention of EGFR-Driven Lung Cancer.靶向谷氨酰胺代谢增强表皮生长因子受体驱动的肺癌免疫预防。
Adv Sci (Weinh). 2022 Sep;9(26):e2105885. doi: 10.1002/advs.202105885. Epub 2022 Jul 21.
2
Acetylation in the regulation of autophagy.乙酰化在自噬调控中的作用。
Autophagy. 2023 Feb;19(2):379-387. doi: 10.1080/15548627.2022.2062112. Epub 2022 Apr 18.
3
Modulation of cellular processes by histone and non-histone protein acetylation.组蛋白和非组蛋白蛋白乙酰化对细胞过程的调节。
Anim Biosci. 2025 May;38(5):884-897. doi: 10.5713/ab.24.0584. Epub 2025 Feb 27.
4
AMPK: The energy sensor at the crossroads of aging and cancer.AMPK:衰老与癌症交叉路口的能量传感器。
Semin Cancer Biol. 2024 Nov;106-107:15-27. doi: 10.1016/j.semcancer.2024.08.002. Epub 2024 Aug 26.
5
Autophagy and hepatic lipid metabolism: mechanistic insight and therapeutic potential for MASLD.自噬与肝脏脂质代谢:非酒精性脂肪性肝病的机制洞察与治疗潜力
NPJ Metab Health Dis. 2024;2(1):19. doi: 10.1038/s44324-024-00022-5. Epub 2024 Aug 2.
Nat Rev Mol Cell Biol. 2022 May;23(5):329-349. doi: 10.1038/s41580-021-00441-y. Epub 2022 Jan 18.
4
mTOR-mediated phosphorylation of VAMP8 and SCFD1 regulates autophagosome maturation.mTOR 介导的 VAMP8 和 SCFD1 磷酸化调节自噬体成熟。
Nat Commun. 2021 Nov 16;12(1):6622. doi: 10.1038/s41467-021-26824-5.
5
First-in-human study of the safety, pharmacokinetics, and pharmacodynamics of first-in-class fatty acid synthase inhibitor TVB-2640 alone and with a taxane in advanced tumors.一流的脂肪酸合酶抑制剂TVB-2640单药及与紫杉烷联合用于晚期肿瘤的人体首次安全性、药代动力学和药效学研究。
EClinicalMedicine. 2021 Mar 30;34:100797. doi: 10.1016/j.eclinm.2021.100797. eCollection 2021 Apr.
6
Chloroquine and hydroxychloroquine in antitumor therapies based on autophagy-related mechanisms.氯喹和羟氯喹在基于自噬相关机制的抗肿瘤治疗中的应用。
Pharmacol Res. 2021 Jun;168:105582. doi: 10.1016/j.phrs.2021.105582. Epub 2021 Mar 26.
7
Regulation of PRKN-independent mitophagy.PRKN 非依赖性线粒体自噬的调控。
Autophagy. 2022 Jan;18(1):24-39. doi: 10.1080/15548627.2021.1888244. Epub 2021 Feb 25.
8
Ovarian Cancer, Version 2.2020, NCCN Clinical Practice Guidelines in Oncology.卵巢癌临床实践指南(2020 年第 2 版),NCCN 肿瘤学临床实践指南
J Natl Compr Canc Netw. 2021 Feb 2;19(2):191-226. doi: 10.6004/jnccn.2021.0007.
9
Selective glutamine metabolism inhibition in tumor cells improves antitumor T lymphocyte activity in triple-negative breast cancer.选择性谷氨酰胺代谢抑制可提高三阴性乳腺癌肿瘤细胞中抗肿瘤 T 淋巴细胞的活性。
J Clin Invest. 2021 Feb 15;131(4). doi: 10.1172/JCI140100.
10
Lipid Droplet Nucleation.脂滴成核
Trends Cell Biol. 2021 Feb;31(2):108-118. doi: 10.1016/j.tcb.2020.11.006. Epub 2020 Dec 5.