• 文献检索
  • 文档翻译
  • 深度研究
  • 学术资讯
  • Suppr Zotero 插件Zotero 插件
  • 邀请有礼
  • 套餐&价格
  • 历史记录
应用&插件
Suppr Zotero 插件Zotero 插件浏览器插件Mac 客户端Windows 客户端微信小程序
定价
高级版会员购买积分包购买API积分包
服务
文献检索文档翻译深度研究API 文档MCP 服务
关于我们
关于 Suppr公司介绍联系我们用户协议隐私条款
关注我们

Suppr 超能文献

核心技术专利:CN118964589B侵权必究
粤ICP备2023148730 号-1Suppr @ 2026

文献检索

告别复杂PubMed语法,用中文像聊天一样搜索,搜遍4000万医学文献。AI智能推荐,让科研检索更轻松。

立即免费搜索

文件翻译

保留排版,准确专业,支持PDF/Word/PPT等文件格式,支持 12+语言互译。

免费翻译文档

深度研究

AI帮你快速写综述,25分钟生成高质量综述,智能提取关键信息,辅助科研写作。

立即免费体验

神经肽 Y-Y1 受体系统在神经元中的可塑性有助于慢性瘙痒期间的机械性超敏反应。

The plasticity of neuropeptide Y-Y1 receptor system on neurons contributes to mechanical hyperknesis during chronic itch.

机构信息

Shanghai Key Laboratory of Anesthesiology and Brain Functional Modulation, Clinical Research Center for Anesthesiology and Perioperative Medicine, Translational Research Institute of Brain and Brain-Like Intelligence, Shanghai Fourth People's Hospital, School of Medicine, Tongji University, No.1481, Xinshi North Road, Shanghai 200434, China.

Department of Anesthesiology and Perioperative Medicine, Shanghai Fourth People's Hospital, School of Medicine, Tongji University, No. 1279, Sanmen Road, Shanghai 200434, China.

出版信息

Theranostics. 2024 Jan 1;14(1):363-378. doi: 10.7150/thno.89433. eCollection 2024.

DOI:10.7150/thno.89433
PMID:38164144
原文链接:https://pmc.ncbi.nlm.nih.gov/articles/PMC10750199/
Abstract

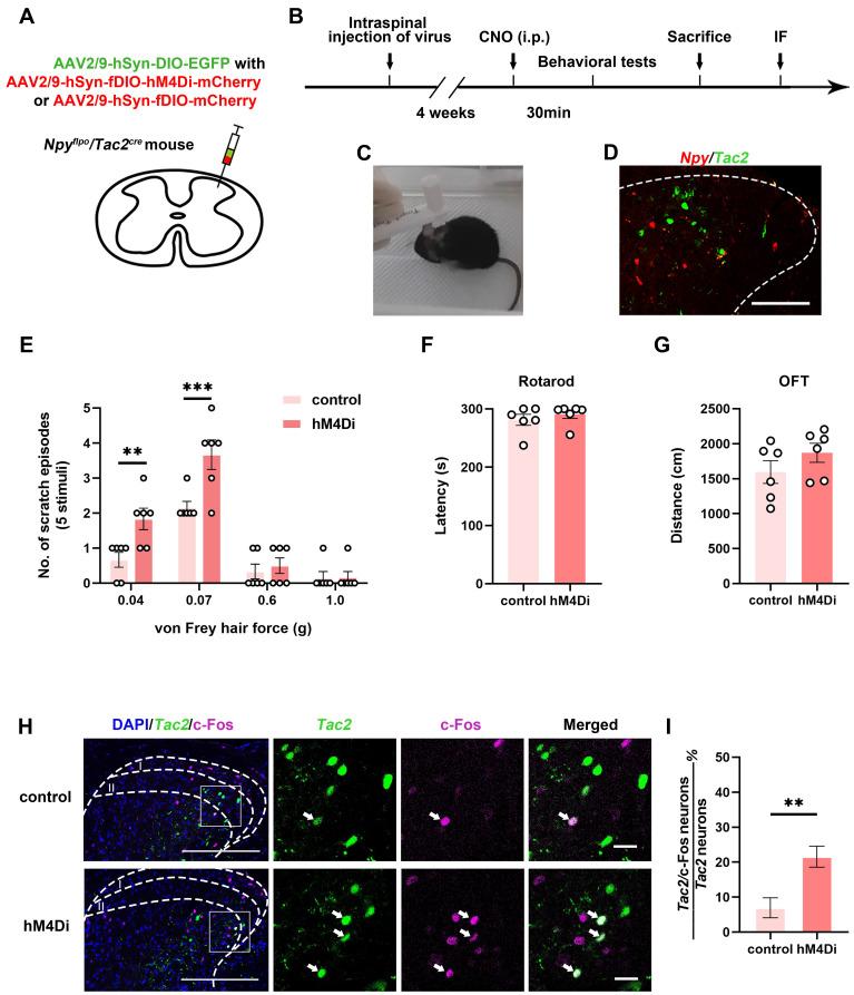
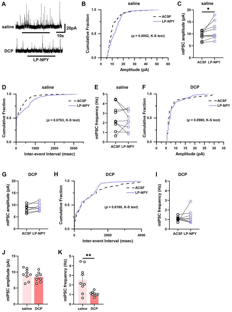
In the physiological states, the act of scratching protects the person from harmful substances, while in certain pathological conditions, the patient suffers from chronic itch, both physically and mentally. Chronic itch sufferers are more sensitive to mechanical stimuli, and mechanical hyperknesis relief is essential for chronic itch treatment. While neuropeptide Y-Y1 receptor (NPY-Y1R) system is known to play a crucial role in modulating mechanical itch in physiological conditions, it is elusive how they are altered during chronic itch. We hypothesize that the negative regulatory effect of Y1Rs on neurons, the key neurons that transmit mechanical itch, declines during chronic itch. We combined transgenic mice, chemogenetic manipulation, immunofluorescence, rabies virus circuit tracing, and electrophysiology to investigate the plasticity of Y1Rs on neurons during chronic itch. We found that neurons receive direct input from neurons and that inhibition of neurons induces activation of neurons. Moreover, the expression of Y1Rs on neurons is reduced, and the regulatory effect is also reduced during chronic itch. Our study clarifies the plasticity of Y1Rs on neurons during chronic itch and further elucidates the mechanism by which NPY-Y1R system is responsible for modulating mechanical itch. We highlight Y1Rs as a promising therapeutic target for mechanical hyperknesis during chronic itch.

摘要

在生理状态下,搔抓行为可保护人体免受有害物质的侵害,而在某些病理条件下,患者会遭受慢性瘙痒的折磨,身心俱疲。慢性瘙痒患者对机械刺激更为敏感,机械性超敏缓解对慢性瘙痒的治疗至关重要。虽然神经肽 Y-Y1 受体(NPY-Y1R)系统在调节生理条件下的机械性瘙痒方面起着关键作用,但目前尚不清楚其在慢性瘙痒期间如何发生改变。我们假设,Y1R 对传递机械性瘙痒的关键神经元——神经元的负向调节作用在慢性瘙痒期间会减弱。我们结合转基因小鼠、化学遗传学操作、免疫荧光、狂犬病毒回路追踪和电生理学等方法,研究了慢性瘙痒期间 Y1R 对神经元的可塑性。我们发现神经元接收来自神经元的直接输入,并且抑制神经元会诱导神经元的激活。此外,在慢性瘙痒期间,神经元上 Y1R 的表达减少,其调节作用也减弱。本研究阐明了慢性瘙痒期间 Y1R 对神经元的可塑性,进一步阐明了 NPY-Y1R 系统调节机械性瘙痒的机制。我们强调 Y1R 是治疗慢性瘙痒时机械性超敏的一个有希望的治疗靶点。

https://cdn.ncbi.nlm.nih.gov/pmc/blobs/fd7e/10750199/f5aa9e0c77e9/thnov14p0363g007.jpg
https://cdn.ncbi.nlm.nih.gov/pmc/blobs/fd7e/10750199/768f12ad3764/thnov14p0363g001.jpg
https://cdn.ncbi.nlm.nih.gov/pmc/blobs/fd7e/10750199/e6666459da91/thnov14p0363g002.jpg
https://cdn.ncbi.nlm.nih.gov/pmc/blobs/fd7e/10750199/0a1b0de3be70/thnov14p0363g003.jpg
https://cdn.ncbi.nlm.nih.gov/pmc/blobs/fd7e/10750199/282149676cae/thnov14p0363g004.jpg
https://cdn.ncbi.nlm.nih.gov/pmc/blobs/fd7e/10750199/3b7de899409a/thnov14p0363g005.jpg
https://cdn.ncbi.nlm.nih.gov/pmc/blobs/fd7e/10750199/c5ab98bf9195/thnov14p0363g006.jpg
https://cdn.ncbi.nlm.nih.gov/pmc/blobs/fd7e/10750199/f5aa9e0c77e9/thnov14p0363g007.jpg
https://cdn.ncbi.nlm.nih.gov/pmc/blobs/fd7e/10750199/768f12ad3764/thnov14p0363g001.jpg
https://cdn.ncbi.nlm.nih.gov/pmc/blobs/fd7e/10750199/e6666459da91/thnov14p0363g002.jpg
https://cdn.ncbi.nlm.nih.gov/pmc/blobs/fd7e/10750199/0a1b0de3be70/thnov14p0363g003.jpg
https://cdn.ncbi.nlm.nih.gov/pmc/blobs/fd7e/10750199/282149676cae/thnov14p0363g004.jpg
https://cdn.ncbi.nlm.nih.gov/pmc/blobs/fd7e/10750199/3b7de899409a/thnov14p0363g005.jpg
https://cdn.ncbi.nlm.nih.gov/pmc/blobs/fd7e/10750199/c5ab98bf9195/thnov14p0363g006.jpg
https://cdn.ncbi.nlm.nih.gov/pmc/blobs/fd7e/10750199/f5aa9e0c77e9/thnov14p0363g007.jpg

相似文献

1
The plasticity of neuropeptide Y-Y1 receptor system on neurons contributes to mechanical hyperknesis during chronic itch.神经肽 Y-Y1 受体系统在神经元中的可塑性有助于慢性瘙痒期间的机械性超敏反应。
Theranostics. 2024 Jan 1;14(1):363-378. doi: 10.7150/thno.89433. eCollection 2024.
2
Spinal Neuropeptide Y1 Receptor-Expressing Neurons Form an Essential Excitatory Pathway for Mechanical Itch.脊髓神经肽 Y1 受体表达神经元构成机械性瘙痒的必需兴奋性通路。
Cell Rep. 2019 Jul 16;28(3):625-639.e6. doi: 10.1016/j.celrep.2019.06.033.
3
Mechanical and chemical itch regulated by neuropeptide Y-Y signaling.机械性和化学性瘙痒受神经肽 Y-Y 信号调节。
Mol Pain. 2024 Jan-Dec;20:17448069241242982. doi: 10.1177/17448069241242982.
4
Targeting spinal neuropeptide Y1 receptor-expressing interneurons to alleviate chronic pain and itch.靶向脊髓神经肽 Y1 受体表达中间神经元以缓解慢性疼痛和瘙痒。
Prog Neurobiol. 2021 Jan;196:101894. doi: 10.1016/j.pneurobio.2020.101894. Epub 2020 Aug 7.
5
Neuropeptide Y in itch regulation.神经肽 Y 在瘙痒调节中的作用。
Neuropeptides. 2019 Dec;78:101976. doi: 10.1016/j.npep.2019.101976. Epub 2019 Oct 13.
6
Expression of the neuropeptide Y Y1 receptor in the CNS of rat and of wild-type and Y1 receptor knock-out mice. Focus on immunohistochemical localization.神经肽Y Y1受体在大鼠、野生型和Y1受体基因敲除小鼠中枢神经系统中的表达。着重于免疫组织化学定位。
Neuroscience. 2002;111(3):443-532. doi: 10.1016/s0306-4522(01)00463-8.
7
The Neuropeptide Y System Regulates Both Mechanical and Histaminergic Itch.神经肽 Y 系统调节机械性和组氨酸能性瘙痒。
J Invest Dermatol. 2018 Nov;138(11):2405-2411. doi: 10.1016/j.jid.2018.05.008. Epub 2018 May 24.
8
The Neuropeptide Y Y Receptor Is Coexpressed with Nppb in Primary Afferent Neurons and Y Activation Reduces Histaminergic and IL-31-Induced Itch.神经肽 Y Y 受体与 Nppb 在初级传入神经元中共表达,Y 激活可减少组氨酸能和 IL-31 诱导的瘙痒。
J Pharmacol Exp Ther. 2020 Jan;372(1):73-82. doi: 10.1124/jpet.119.262584. Epub 2019 Nov 26.
9
Neuropeptide Y directly inhibits neuronal activity in a subpopulation of gonadotropin-releasing hormone-1 neurons via Y1 receptors.神经肽 Y 通过 Y1 受体直接抑制促性腺激素释放激素-1 神经元亚群的神经元活性。
Endocrinology. 2010 Jun;151(6):2736-46. doi: 10.1210/en.2009-1198. Epub 2010 Mar 29.
10
Neuropeptide Y Signaling Regulates Recurrent Excitation in the Auditory Midbrain.神经肽 Y 信号调节听觉中脑的复发性兴奋。
J Neurosci. 2023 Nov 8;43(45):7626-7641. doi: 10.1523/JNEUROSCI.0900-23.2023. Epub 2023 Sep 13.

本文引用的文献

1
Neuropeptide Y-expressing dorsal horn inhibitory interneurons gate spinal pain and itch signalling.表达神经肽 Y 的背角抑制性中间神经元调控脊髓痛觉和痒觉信号。
Elife. 2023 Jul 25;12:RP86633. doi: 10.7554/eLife.86633.
2
Structural basis of neuropeptide Y signaling through Y1 receptor.神经肽Y通过Y1受体信号传导的结构基础。
Nat Commun. 2022 Feb 14;13(1):853. doi: 10.1038/s41467-022-28510-6.
3
Lack of Spinal Neuropeptide Y Is Involved in Mechanical Itch in Aged Mice.脊髓神经肽Y的缺乏与老年小鼠的机械性瘙痒有关。
Front Aging Neurosci. 2021 May 28;13:654761. doi: 10.3389/fnagi.2021.654761. eCollection 2021.
4
Central opioid receptors mediate morphine-induced itch and chronic itch via disinhibition.中枢阿片受体通过去抑制介导吗啡诱导的瘙痒和慢性瘙痒。
Brain. 2021 Mar 3;144(2):665-681. doi: 10.1093/brain/awaa430.
5
A spinal neural circuitry for converting touch to itch sensation.将触觉转化为痒觉的脊髓神经回路。
Nat Commun. 2020 Oct 8;11(1):5074. doi: 10.1038/s41467-020-18895-7.
6
Physiology and Pathophysiology of Itch.瘙痒的生理学和病理生理学。
Physiol Rev. 2020 Jul 1;100(3):945-982. doi: 10.1152/physrev.00017.2019. Epub 2019 Dec 23.
7
Synaptic control of spinal GRPR neurons by local and long-range inhibitory inputs.脊髓胃泌素释放肽受体(GRPR)神经元受局部和远距离抑制性输入的突触控制。
Proc Natl Acad Sci U S A. 2019 Dec 26;116(52):27011-27017. doi: 10.1073/pnas.1905658116. Epub 2019 Dec 5.
8
NPY2R signaling gates spontaneous and mechanical, but not thermal, pain transmission.NPY2R 信号传导可以阻断自发性疼痛和机械性疼痛,但不能阻断温度性疼痛的传递。
Mol Pain. 2019 Jan-Dec;15:1744806919887830. doi: 10.1177/1744806919887830.
9
An NPY Y1 receptor antagonist unmasks latent sensitization and reveals the contribution of protein kinase A and Epac to chronic inflammatory pain.一种 NPY Y1 受体拮抗剂揭示了潜在的敏感化,并揭示了蛋白激酶 A 和 Epac 对慢性炎症性疼痛的贡献。
Pain. 2019 Aug;160(8):1754-1765. doi: 10.1097/j.pain.0000000000001557.
10
Identification of a Spinal Circuit for Mechanical and Persistent Spontaneous Itch.鉴定机械性和持续性自发性瘙痒的脊髓环路。
Neuron. 2019 Sep 25;103(6):1135-1149.e6. doi: 10.1016/j.neuron.2019.06.016. Epub 2019 Jul 16.