Suppr超能文献

基于结构的对接和生物评估探索 6-姜酚对人前列腺癌细胞的潜在抗癌和促凋亡活性。

Structure based docking and biological evaluation towards exploring potential anti-cancerous and apoptotic activity of 6-Gingerol against human prostate carcinoma cells.

机构信息

Department of Zoology, University of Lucknow, 226007, Lucknow, U.P, India.

Department of Chemistry, Integral University, Kursi Road, 226026, Lucknow, U.P, India.

出版信息

BMC Complement Med Ther. 2024 Jan 2;24(1):8. doi: 10.1186/s12906-023-04269-1.

Abstract

BACKGROUND

6-Gingerol (6-G) is the primary active phytocomponent of ginger and has been shown to regulate multiple targets against cancer and its treatment. Androgen receptors (ARs) remain critical in the progression of prostate cancer (PCa). This study focuses on investigating 6-G as a promising anti-cancerous agent that inhibits AR activity significantly.

METHODS

In this study, molecular docking simulation was done to investigate the binding affinity of 6-G and control drug Bicalutamide (BT) against oncogenic AR and tumor suppressor estrogen receptor β (ERβ). The crystal structure of AR and ERβ was retrieved from Protein Data Bank (PDB) and docked with 3D Pubchem structures of 6-G using iGEMDOCK and AutoDock. Further in vitro study was done to evaluate the antioxidant, anti-cancerous, apoptotic, and wound healing potential of 6-G.

RESULTS

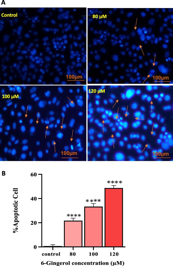
The result displays that 6-G shows good binding affinity with AR and ERβ. Condensation of the nucleus, change in mitochondrial membrane potential (MMP) and the ability to induce reactive oxygen species (ROS) were done in human PCa PC-3 cells. Results from the MTT assay demonstrated that 6-G and control drug BT showed significant (p < 0.01) dose and time dependent inhibition of human PCa PC-3 cells. 6-G increased the ROS generation intracellularly and decreased the MMP, and cell migration in treated PCa PC-3 cells. 6-G treated cells showed fragmented, condensed chromatin and nuclear apoptotic bodies.

CONCLUSIONS

Thus, this study validates 6-G as a potential drug candidate against human PCa. However, further study of the anticancer potency of 6-G has to be done before its use for PCa treatment.

摘要

背景

6-姜酚(6-G)是生姜的主要活性植物成分,已被证明可调节多种针对癌症及其治疗的靶点。雄激素受体(AR)在前列腺癌(PCa)的进展中仍然至关重要。本研究重点研究 6-G 作为一种有前途的抗癌药物,可显著抑制 AR 活性。

方法

在这项研究中,进行了分子对接模拟,以研究 6-G 和对照药物比卡鲁胺(BT)与致癌性 AR 和肿瘤抑制因子雌激素受体β(ERβ)的结合亲和力。AR 和 ERβ 的晶体结构从蛋白质数据库(PDB)中检索,并使用 iGEMDOCK 和 AutoDock 将 6-G 的 3D Pubchem 结构对接。进一步进行了体外研究,以评估 6-G 的抗氧化、抗癌、促凋亡和伤口愈合潜力。

结果

结果显示,6-G 与 AR 和 ERβ 具有良好的结合亲和力。在人前列腺癌 PC-3 细胞中进行了核浓缩、线粒体膜电位(MMP)变化和诱导活性氧(ROS)的能力。MTT 测定结果表明,6-G 和对照药物 BT 对人前列腺癌 PC-3 细胞表现出显著(p < 0.01)的剂量和时间依赖性抑制作用。6-G 增加了细胞内 ROS 的产生,降低了 MMP,并减少了处理过的 PCa PC-3 细胞的迁移。6-G 处理的细胞显示出碎片化、浓缩的染色质和核凋亡小体。

结论

因此,本研究验证了 6-G 作为一种针对人类 PCa 的潜在药物候选物。然而,在将 6-G 用于 PCa 治疗之前,必须进一步研究其抗癌效力。

https://cdn.ncbi.nlm.nih.gov/pmc/blobs/173e/10759763/af536dab8275/12906_2023_4269_Fig1_HTML.jpg

文献AI研究员

20分钟写一篇综述,助力文献阅读效率提升50倍。

立即体验

用中文搜PubMed

大模型驱动的PubMed中文搜索引擎

马上搜索

文档翻译

学术文献翻译模型,支持多种主流文档格式。

立即体验