• 文献检索
  • 文档翻译
  • 深度研究
  • 学术资讯
  • Suppr Zotero 插件Zotero 插件
  • 邀请有礼
  • 套餐&价格
  • 历史记录
应用&插件
Suppr Zotero 插件Zotero 插件浏览器插件Mac 客户端Windows 客户端微信小程序
定价
高级版会员购买积分包购买API积分包
服务
文献检索文档翻译深度研究API 文档MCP 服务
关于我们
关于 Suppr公司介绍联系我们用户协议隐私条款
关注我们

Suppr 超能文献

核心技术专利:CN118964589B侵权必究
粤ICP备2023148730 号-1Suppr @ 2026

文献检索

告别复杂PubMed语法,用中文像聊天一样搜索,搜遍4000万医学文献。AI智能推荐,让科研检索更轻松。

立即免费搜索

文件翻译

保留排版,准确专业,支持PDF/Word/PPT等文件格式,支持 12+语言互译。

免费翻译文档

深度研究

AI帮你快速写综述,25分钟生成高质量综述,智能提取关键信息,辅助科研写作。

立即免费体验

人诱导多能干细胞向心肌细胞分化过程中 LINC00458/HBL1 lncRNA 表达的动态变化。

Dynamic changes in LINC00458/HBL1 lncRNA expression during hiPSC differentiation to cardiomyocytes.

机构信息

Małopolska Centre of Biotechnology, Jagiellonian University, Gronostajowa 7A, 30-387, Cracow, Poland.

Virogenetics Laboratory of Virology, Małopolska Centre of Biotechnology, Jagiellonian University, Gronostajowa 7A, 30-387, Cracow, Poland.

出版信息

Sci Rep. 2024 Jan 2;14(1):109. doi: 10.1038/s41598-023-49753-3.

DOI:10.1038/s41598-023-49753-3
PMID:38167488
原文链接:https://pmc.ncbi.nlm.nih.gov/articles/PMC10761834/
Abstract

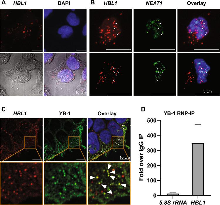
Long non-coding RNAs (lncRNAs) constitute the largest and most diverse class of non-coding RNAs. They localize to the nucleus, cytoplasm, or both compartments, and regulate gene expression through various mechanisms at multiple levels. LncRNAs tend to evolve faster and present higher tissue- and developmental stage-specific expression than protein-coding genes. Initially considered byproducts of erroneous transcription without biological function, lncRNAs are now recognized for their involvement in numerous biological processes, such as immune response, apoptosis, pluripotency, reprogramming, and differentiation. In this study, we focused on Heart Brake lncRNA 1 (HBL1), a lncRNA recently reported to modulate the process of pluripotent stem cell differentiation toward cardiomyocytes. We employed RT-qPCR and high-resolution RNA FISH to monitor the expression and localization of HBL1 during the differentiation progression. Our findings indicate a significant increase in HBL1 expression during mesodermal and cardiac mesodermal stages, preceding an anticipated decrease in differentiated cells. We detected the RNA in discrete foci in both the nucleus and in the cytoplasm. In the latter compartment, we observed colocalization of HBL1 with Y-box binding protein 1 (YB-1), which likely results from an interaction between the RNA and the protein, as the two were found to be coimmunoprecipitated in RNP-IP experiments. Finally, we provide evidence that HBL1, initially reported as an independent lncRNA gene, is part of the LINC00458 (also known as lncRNA-ES3 or ES3) gene, forming the last exon of some LINC00458 splice isoforms.

摘要

长非编码 RNA(lncRNA)构成了最大和最多样化的非编码 RNA 类别。它们定位于细胞核、细胞质或两者的腔室中,并通过多种机制在多个水平上调节基因表达。lncRNA 往往比蛋白质编码基因进化得更快,表现出更高的组织和发育阶段特异性表达。最初被认为是没有生物学功能的转录错误产物,lncRNA 现在被认为参与了许多生物学过程,如免疫反应、细胞凋亡、多能性、重编程和分化。在这项研究中,我们专注于 Heart Brake lncRNA 1(HBL1),这是一种最近报道的调节多能干细胞向心肌细胞分化过程的 lncRNA。我们使用 RT-qPCR 和高分辨率 RNA FISH 来监测 HBL1 在分化过程中的表达和定位。我们的发现表明,在中胚层和心脏中胚层阶段,HBL1 的表达显著增加,而在分化细胞中,HBL1 的表达预期会下降。我们在核内和细胞质中都检测到了离散的 RNA 焦点。在细胞质中,我们观察到 HBL1 与 Y 盒结合蛋白 1(YB-1)共定位,这可能是由于 RNA 与蛋白质之间的相互作用所致,因为在 RNP-IP 实验中发现两者被共同免疫沉淀。最后,我们提供了证据表明,HBL1 最初被报道为独立的 lncRNA 基因,是 LINC00458(也称为 lncRNA-ES3 或 ES3)基因的一部分,形成了一些 LINC00458 剪接异构体的最后一个外显子。

https://cdn.ncbi.nlm.nih.gov/pmc/blobs/22f9/10761834/bb8d15cc6492/41598_2023_49753_Fig4_HTML.jpg
https://cdn.ncbi.nlm.nih.gov/pmc/blobs/22f9/10761834/27f3711f768b/41598_2023_49753_Fig1_HTML.jpg
https://cdn.ncbi.nlm.nih.gov/pmc/blobs/22f9/10761834/ace8a635aa19/41598_2023_49753_Fig2_HTML.jpg
https://cdn.ncbi.nlm.nih.gov/pmc/blobs/22f9/10761834/cb9fd2b94db5/41598_2023_49753_Fig3_HTML.jpg
https://cdn.ncbi.nlm.nih.gov/pmc/blobs/22f9/10761834/bb8d15cc6492/41598_2023_49753_Fig4_HTML.jpg
https://cdn.ncbi.nlm.nih.gov/pmc/blobs/22f9/10761834/27f3711f768b/41598_2023_49753_Fig1_HTML.jpg
https://cdn.ncbi.nlm.nih.gov/pmc/blobs/22f9/10761834/ace8a635aa19/41598_2023_49753_Fig2_HTML.jpg
https://cdn.ncbi.nlm.nih.gov/pmc/blobs/22f9/10761834/cb9fd2b94db5/41598_2023_49753_Fig3_HTML.jpg
https://cdn.ncbi.nlm.nih.gov/pmc/blobs/22f9/10761834/bb8d15cc6492/41598_2023_49753_Fig4_HTML.jpg

相似文献

1
Dynamic changes in LINC00458/HBL1 lncRNA expression during hiPSC differentiation to cardiomyocytes.人诱导多能干细胞向心肌细胞分化过程中 LINC00458/HBL1 lncRNA 表达的动态变化。
Sci Rep. 2024 Jan 2;14(1):109. doi: 10.1038/s41598-023-49753-3.
2
HBL1 Is a Human Long Noncoding RNA that Modulates Cardiomyocyte Development from Pluripotent Stem Cells by Counteracting MIR1.HBL1是一种人类长链非编码RNA,它通过对抗MIR1来调节多能干细胞向心肌细胞的发育。
Dev Cell. 2017 Aug 21;42(4):333-348.e5. doi: 10.1016/j.devcel.2017.07.023.
3
LncRNA HBL1 is required for genome-wide PRC2 occupancy and function in cardiogenesis from human pluripotent stem cells.长链非编码RNA HBL1是全基因组PRC2在人多能干细胞心脏发生过程中占据位点及发挥功能所必需的。
Development. 2021 Jul 1;148(13). doi: 10.1242/dev.199628. Epub 2021 Jun 28.
4
A long non-coding RNA GATA6-AS1 adjacent to GATA6 is required for cardiomyocyte differentiation from human pluripotent stem cells.长非编码 RNA GATA6-AS1 位于 GATA6 附近,对于人多能干细胞向心肌细胞分化是必需的。
FASEB J. 2020 Nov;34(11):14336-14352. doi: 10.1096/fj.202000206R. Epub 2020 Sep 4.
5
Differential expression profile of long non-coding RNAs during differentiation of cardiomyocytes.心肌细胞分化过程中长链非编码RNA的差异表达谱
Int J Med Sci. 2014 Mar 28;11(5):500-7. doi: 10.7150/ijms.7849. eCollection 2014.
6
Combined RNA-seq and RAT-seq mapping of long noncoding RNAs in pluripotent reprogramming.多能重编程中长非编码 RNA 的联合 RNA-seq 和 RAT-seq 作图。
Sci Data. 2018 Nov 20;5:180255. doi: 10.1038/sdata.2018.255.
7
Inhibition of cardiomyocyte differentiation of human induced pluripotent stem cells by Ribavirin: Implication for its cardiac developmental toxicity.利巴韦林抑制人诱导多能干细胞向心肌细胞分化:对其心脏发育毒性的影响。
Toxicology. 2020 Apr 15;435:152422. doi: 10.1016/j.tox.2020.152422. Epub 2020 Feb 26.
8
Long noncoding RNA CCDC144NL-AS1 knockdown induces naïve-like state conversion of human pluripotent stem cells.长链非编码 RNA CCDC144NL-AS1 敲低诱导人多能干细胞向原始态样转换。
Stem Cell Res Ther. 2019 Jul 29;10(1):220. doi: 10.1186/s13287-019-1323-9.
9
Long noncoding RNAs: new players in the molecular mechanism for maintenance and differentiation of pluripotent stem cells.长链非编码 RNA:多能干细胞维持和分化的分子机制中的新角色。
Stem Cells Dev. 2013 Aug 15;22(16):2240-53. doi: 10.1089/scd.2013.0014. Epub 2013 May 14.
10
Long noncoding RNAs in cell differentiation and pluripotency.细胞分化与多能性中的长链非编码RNA
Cell Tissue Res. 2016 Dec;366(3):509-521. doi: 10.1007/s00441-016-2451-5. Epub 2016 Jun 30.

引用本文的文献

1
Epigenetic regulatory mechanism of macrophage polarization in diabetic wound healing (Review).糖尿病创面愈合中巨噬细胞极化的表观遗传调控机制(综述)。
Mol Med Rep. 2025 Jan;31(1). doi: 10.3892/mmr.2024.13367. Epub 2024 Oct 18.
2
Regulatory RNAs: role as scaffolds assembling protein complexes and their epigenetic deregulation.调控RNA:作为组装蛋白质复合物的支架的作用及其表观遗传失调。
Explor Target Antitumor Ther. 2024;5(4):841-876. doi: 10.37349/etat.2024.00252. Epub 2024 Jul 22.

本文引用的文献

1
LncRNA BASP1-AS1 interacts with YBX1 to regulate Notch transcription and drives the malignancy of melanoma.长链非编码 RNA BASP1-AS1 与 YBX1 相互作用调节 Notch 转录并驱动黑色素瘤的恶性转化。
Cancer Sci. 2021 Nov;112(11):4526-4542. doi: 10.1111/cas.15140. Epub 2021 Sep 29.
2
Long noncoding RNA HOTAIR interacts with Y-Box Protein-1 (YBX1) to regulate cell proliferation.长链非编码 RNA HOTAIR 通过与 Y 盒结合蛋白 1(YBX1)相互作用来调节细胞增殖。
Life Sci Alliance. 2021 Jul 15;4(9). doi: 10.26508/lsa.202101139. Print 2021 Sep.
3
LncRNA HBL1 is required for genome-wide PRC2 occupancy and function in cardiogenesis from human pluripotent stem cells.
长链非编码RNA HBL1是全基因组PRC2在人多能干细胞心脏发生过程中占据位点及发挥功能所必需的。
Development. 2021 Jul 1;148(13). doi: 10.1242/dev.199628. Epub 2021 Jun 28.
4
Visualization of SARS-CoV-2 using Immuno RNA-Fluorescence In Situ Hybridization.免疫 RNA 荧光原位杂交技术可视化 SARS-CoV-2。
J Vis Exp. 2020 Dec 23(166). doi: 10.3791/62067.
5
A novel long noncoding RNA, TMEM92-AS1, promotes gastric cancer progression by binding to YBX1 to mediate CCL5.一种新型长非编码 RNA,TMEM92-AS1,通过与 YBX1 结合介导 CCL5 促进胃癌进展。
Mol Oncol. 2021 Apr;15(4):1256-1273. doi: 10.1002/1878-0261.12863. Epub 2021 Jan 12.
6
Chromatin-Associated Membraneless Organelles in Regulation of Cellular Differentiation.染色质相关的无膜细胞器在细胞分化调控中的作用。
Stem Cell Reports. 2020 Dec 8;15(6):1220-1232. doi: 10.1016/j.stemcr.2020.10.011. Epub 2020 Nov 19.
7
Nucleus size and DNA accessibility are linked to the regulation of paraspeckle formation in cellular differentiation.核大小和 DNA 可及性与细胞分化中核仁小体形成的调控有关。
BMC Biol. 2020 Apr 22;18(1):42. doi: 10.1186/s12915-020-00770-y.
8
Control of matrix stiffness promotes endodermal lineage specification by regulating SMAD2/3 via lncRNA LINC00458.调控基质硬度通过 lncRNA LINC00458 调控 SMAD2/3 促进内胚层谱系特化。
Sci Adv. 2020 Feb 5;6(6):eaay0264. doi: 10.1126/sciadv.aay0264. eCollection 2020 Feb.
9
Single mRNP Analysis Reveals that Small Cytoplasmic mRNP Granules Represent mRNA Singletons.单 mRNP 分析显示,小细胞质 mRNP 颗粒代表单个 mRNA。
Cell Rep. 2019 Oct 15;29(3):736-748.e4. doi: 10.1016/j.celrep.2019.09.018.
10
The how and why of lncRNA function: An innate immune perspective.长非编码 RNA 功能的方式和原因:先天免疫视角。
Biochim Biophys Acta Gene Regul Mech. 2020 Apr;1863(4):194419. doi: 10.1016/j.bbagrm.2019.194419. Epub 2019 Sep 2.