Suppr超能文献

一种新型长非编码 RNA,TMEM92-AS1,通过与 YBX1 结合介导 CCL5 促进胃癌进展。

A novel long noncoding RNA, TMEM92-AS1, promotes gastric cancer progression by binding to YBX1 to mediate CCL5.

机构信息

Department of Gastrointestinal Surgery, Harbin Medical University Cancer Hospital, China.

Department of Breast Surgery, Shandong Cancer Hospital and Institute, Shandong First Medical University and Shandong Academy of Medical Sciences, Jinan, China.

出版信息

Mol Oncol. 2021 Apr;15(4):1256-1273. doi: 10.1002/1878-0261.12863. Epub 2021 Jan 12.

Abstract

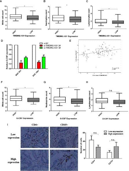
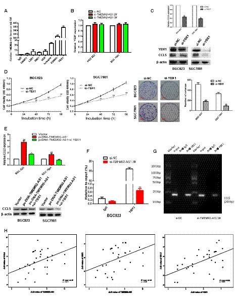
Numerous studies have revealed that long noncoding RNAs (lncRNAs) with oncogene properties play vital roles in gastric cancer (GC). In this study, we aimed to elucidate the function of TMEM92-AS1 in GC progression and to investigate its underlying mechanisms. TMEM92-AS1 was filtered from the Gene Expression Omnibus database. GC tissues and adjacent normal tissues were used to detect the expression level of TMEM92-AS1. MTT, colony-formation assays, Edu, cell cycle, apoptosis and subcutaneous tumour formation assays were used to detect the role of TMEM92-AS1 in cell function. RNA transcriptome sequencing was used to seek downstream target genes. Reverse transcription (RT)-qPCR, western blot, RNA and chromatin immunoprecipitation assays were used to investigate the mechanisms involved. TMEM92-AS1 was significantly overexpressed in GC tissues and correlated with poor overall survival and disease-free survival. Furthermore, TMEM92-AS1 promoted GC cell proliferation and migration in vitro and tumorigenic ability in vivo. RNA transcriptome sequence analysis revealed a potential downstream target gene, C-C motif chemokine ligand 5 (CCL5), and a mechanistic study found that TMEM92-AS1 regulated CCL5 by binding to the transcription factor Y-box binding protein 1(YBX1), which has oncogene properties. In addition, TMEM92-AS1 was found to be associated with peripheral blood leukocyte counts, especially neutrophils. Further investigation found that TMEM92-AS1 may affect leukocytes via regulation of the expression of granulocyte colony-stimulating factor in GC tissues. Our data provide an in-depth insight into the mechanism behind the lncRNA TMEM92-AS1, how it promotes GC progression and the possible mechanism in affecting peripheral leukocyte counts. Therefore, TMEM92-AS1 is a potential target for GC individualized therapy and prognostic assessment.

摘要

大量研究表明,具有癌基因特性的长链非编码 RNA(lncRNA)在胃癌(GC)中发挥重要作用。在这项研究中,我们旨在阐明 TMEM92-AS1 在 GC 进展中的作用,并探讨其潜在机制。TMEM92-AS1 从基因表达综合数据库中筛选出来。使用 GC 组织和相邻正常组织检测 TMEM92-AS1 的表达水平。MTT、集落形成实验、Edu、细胞周期、细胞凋亡和皮下肿瘤形成实验用于检测 TMEM92-AS1 在细胞功能中的作用。RNA 转录组测序用于寻找下游靶基因。逆转录(RT)-qPCR、western blot、RNA 和染色质免疫沉淀实验用于研究涉及的机制。TMEM92-AS1 在 GC 组织中显著过表达,与总生存期和无病生存期不良相关。此外,TMEM92-AS1 促进 GC 细胞在体外的增殖和迁移以及体内的致瘤能力。RNA 转录组序列分析揭示了一个潜在的下游靶基因 C-C 基序趋化因子配体 5(CCL5),并且机制研究发现 TMEM92-AS1 通过与具有癌基因特性的转录因子 Y 盒结合蛋白 1(YBX1)结合来调节 CCL5。此外,发现 TMEM92-AS1 与外周血白细胞计数,尤其是中性粒细胞有关。进一步研究发现,TMEM92-AS1 可能通过调节 GC 组织中粒细胞集落刺激因子的表达来影响白细胞。我们的数据深入了解了 lncRNA TMEM92-AS1 的作用机制,它如何促进 GC 进展以及影响外周白细胞计数的可能机制。因此,TMEM92-AS1 是 GC 个体化治疗和预后评估的潜在靶点。

https://cdn.ncbi.nlm.nih.gov/pmc/blobs/37e6/8024739/beab2eb96b86/MOL2-15-1256-g004.jpg

文献检索

告别复杂PubMed语法,用中文像聊天一样搜索,搜遍4000万医学文献。AI智能推荐,让科研检索更轻松。

立即免费搜索

文件翻译

保留排版,准确专业,支持PDF/Word/PPT等文件格式,支持 12+语言互译。

免费翻译文档

深度研究

AI帮你快速写综述,25分钟生成高质量综述,智能提取关键信息,辅助科研写作。

立即免费体验