Nie Mingming, Musgrave Jonathan, Jia Kunpeng, Bartos Jan, Zhu Shining, Xie Zhenda, Huang Shu-Wei
Department of Electrical, Computer and Energy Engineering, University of Colorado Boulder, Boulder, Colorado, 80309, USA.
National Laboratory of Solid State Microstructures, School of Electronic Science and Engineering, College of Engineering and Applied Sciences, School of Physics, and Collaborative Innovation Center of Advanced Microstructures, Nanjing University, 210093, Nanjing, China.
Nat Commun. 2024 Jan 2;15(1):55. doi: 10.1038/s41467-023-44314-8.
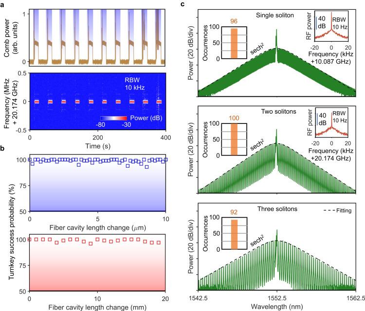
Dissipative Kerr soliton (DKS) microcomb has emerged as an enabling technology that revolutionizes a wide range of applications in both basic science and technological innovation. Reliable turnkey operation with sub-optical-cycle and sub-femtosecond timing jitter is key to the success of many intriguing microcomb applications at the intersection of ultrafast optics and microwave electronics. Here we propose an approach and demonstrate the first turnkey Brillouin-DKS frequency comb to the best of our knowledge. Our microresonator-filtered laser design offers essential benefits, including phase insensitivity, self-healing capability, deterministic selection of the DKS state, and access to the ultralow noise comb state. The demonstrated turnkey Brillouin-DKS frequency comb achieves a fundamental comb linewidth of 100 mHz and DKS timing jitter of 1 femtosecond for averaging times up to 56 μs. The approach is universal and generalizable to various device platforms for user-friendly and field-deployable comb devices.
耗散克尔孤子(DKS)微梳已成为一项赋能技术,彻底改变了基础科学和技术创新中的广泛应用。具有亚光周期和亚飞秒定时抖动的可靠交钥匙操作是许多在超快光学与微波电子学交叉领域中引人入胜的微梳应用取得成功的关键。据我们所知,在此我们提出一种方法并展示了首个交钥匙式布里渊 - DKS频率梳。我们的微谐振器滤波激光器设计具有诸多重要优势,包括相位不敏感性、自愈能力、DKS状态的确定性选择以及进入超低噪声梳状状态的能力。所展示的交钥匙式布里渊 - DKS频率梳在长达56微秒的平均时间内实现了100毫赫兹的基本梳状线宽和1飞秒的DKS定时抖动。该方法具有通用性,可推广到各种设备平台,以实现用户友好且可现场部署的梳状设备。