Division of Applied Functional Genomics, German Cancer Research Center (DKFZ), and National Center for Tumor Diseases (NCT), NCT Heidelberg, a Partnership Between DKFZ and Heidelberg University Hospital, Heidelberg, Germany.
Division of Translational Medical Oncology, DKFZ, and NCT Heidelberg, Heidelberg, Germany.
Nat Commun. 2024 Jan 2;15(1):51. doi: 10.1038/s41467-023-44360-2.
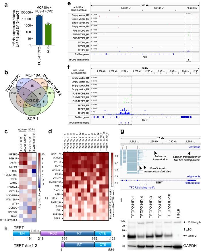
Linking clinical multi-omics with mechanistic studies may improve the understanding of rare cancers. We leverage two precision oncology programs to investigate rhabdomyosarcoma with FUS/EWSR1-TFCP2 fusions, an orphan malignancy without effective therapies. All tumors exhibit outlier ALK expression, partly accompanied by intragenic deletions and aberrant splicing resulting in ALK variants that are oncogenic and sensitive to ALK inhibitors. Additionally, recurrent CKDN2A/MTAP co-deletions provide a rationale for PRMT5-targeted therapies. Functional studies show that FUS-TFCP2 blocks myogenic differentiation, induces transcription of ALK and truncated TERT, and inhibits DNA repair. Unlike other fusion-driven sarcomas, TFCP2-rearranged tumors exhibit genomic instability and signs of defective homologous recombination. DNA methylation profiling demonstrates a close relationship with undifferentiated sarcomas. In two patients, sarcoma was preceded by benign lesions carrying FUS-TFCP2, indicating stepwise sarcomagenesis. This study illustrates the potential of linking precision oncology with preclinical research to gain insight into the classification, pathogenesis, and therapeutic vulnerabilities of rare cancers.
将临床多组学与机制研究联系起来可能有助于提高对罕见癌症的认识。我们利用两个精准肿瘤学项目来研究具有 FUS/EWSR1-TFCP2 融合的横纹肌肉瘤,这是一种没有有效治疗方法的孤儿恶性肿瘤。所有肿瘤都表现出异常的 ALK 表达,部分伴有基因内缺失和异常剪接,导致具有致癌性和对 ALK 抑制剂敏感的 ALK 变体。此外,反复出现的 CKDN2A/MTAP 共缺失为 PRMT5 靶向治疗提供了依据。功能研究表明,FUS-TFCP2 阻断成肌分化,诱导 ALK 和截断 TERT 的转录,并抑制 DNA 修复。与其他融合驱动的肉瘤不同,TFCP2 重排肿瘤表现出基因组不稳定性和同源重组缺陷的迹象。DNA 甲基化分析表明与未分化肉瘤密切相关。在两名患者中,肉瘤前存在携带 FUS-TFCP2 的良性病变,表明肉瘤发生是逐步进展的。这项研究说明了将精准肿瘤学与临床前研究联系起来以深入了解罕见癌症的分类、发病机制和治疗弱点的潜力。