Department of Orthopaedic Surgery, Sir Run Run Shaw Hospital, Medical College of Zhejiang University, Hangzhou 310016, China.
Key Laboratory of Musculoskeletal System Degeneration and Regeneration Translational Research of Zhejiang Province, Hangzhou 310016, China.
Int J Biol Sci. 2024 Jan 1;20(2):701-717. doi: 10.7150/ijbs.90186. eCollection 2024.
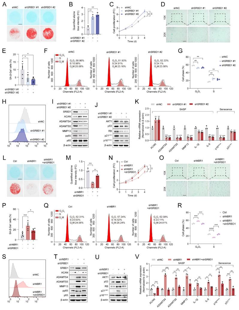
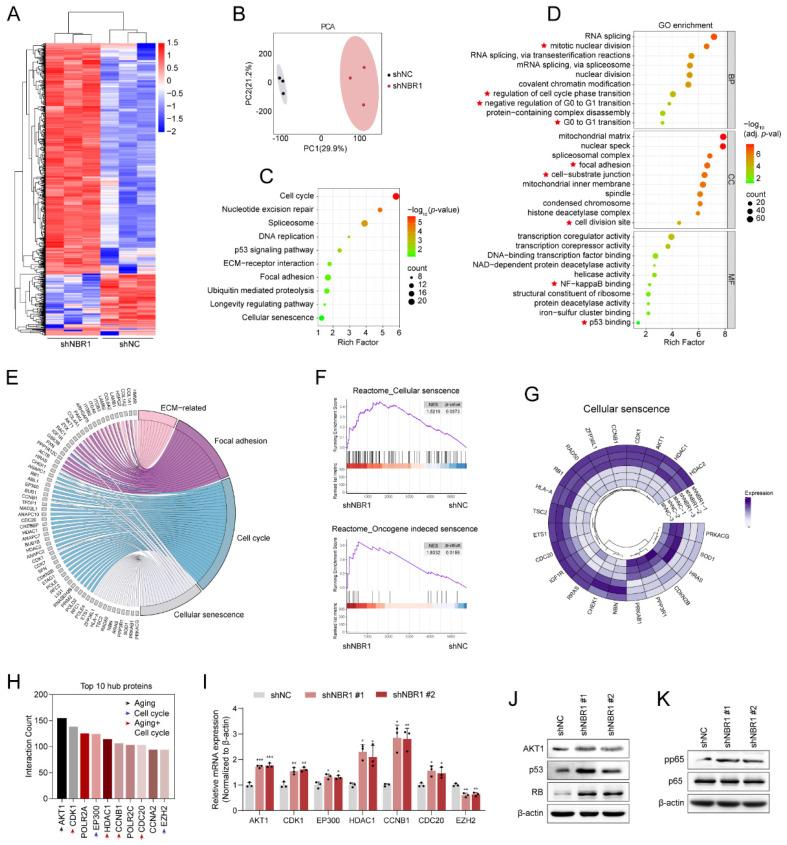
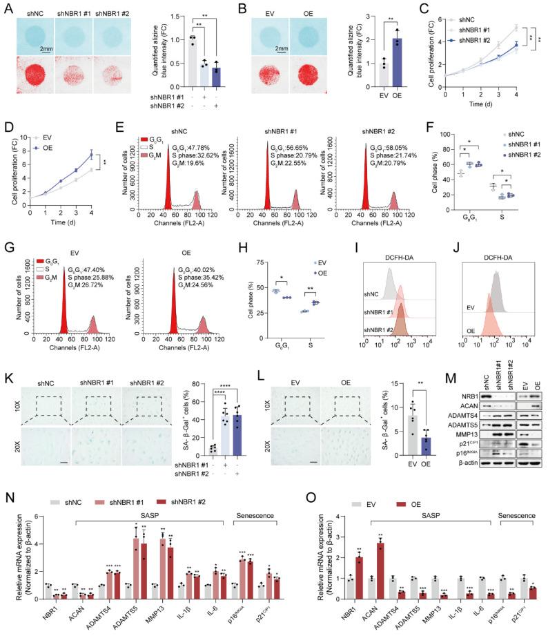
Intervertebral disc degeneration (IDD) is a prevalent degenerative disorder that closely linked to aging. Numerous studies have indicated the crucial involvement of autophagy in the development of IDD. However, the non-selective nature of autophagy substrates poses great limitations on the application of autophagy-related medications. This study aims to enhance our comprehension of autophagy in the development of IDD and investigate a novel therapeutic approach from the perspective of selective autophagy receptor NBR1. Proteomics and immunoprecipitation and mass spectrometry analysis, combined with and experimental verification were performed. NBR1 is found to be reduced in IDD, and NBR1 retards cellular senescence and senescence-associated secretory phenotype (SASP) of nucleus pulposus cells (NPCs), primarily through its autophagy-dependent function. Mechanistically, NBR1 knockdown leads to the accumulation of S1 RNA-binding domain-containing protein 1 (SRBD1), which triggers cellular senescence via AKT1/p53 and RB/p16 pathways, and promotes SASP via NF-κβ pathway in NPCs. Our findings reveal the function and mechanism of selective autophagy receptor NBR1 in regulating NPCs senescence and degeneration. Targeting NBR1 to facilitate the clearance of detrimental substances holds the potential to provide novel insights for IDD treatment.
椎间盘退变(IDD)是一种常见的退行性疾病,与衰老密切相关。大量研究表明自噬在 IDD 的发生发展中起关键作用。然而,自噬底物的非选择性极大地限制了自噬相关药物的应用。本研究旨在深入了解自噬在 IDD 发生发展中的作用,并从选择性自噬受体 NBR1 的角度探索一种新的治疗方法。通过蛋白质组学、免疫沉淀和质谱分析,结合体内和体外实验进行验证。结果发现 NBR1 在 IDD 中表达减少,NBR1 通过其自噬依赖性功能延迟髓核细胞(NPC)的细胞衰老和衰老相关分泌表型(SASP)。机制上,NBR1 敲低导致 S1 RNA 结合域蛋白 1(SRBD1)的积累,通过 AKT1/p53 和 RB/p16 通路触发细胞衰老,并通过 NF-κβ 通路促进 NPC 中的 SASP。我们的研究结果揭示了选择性自噬受体 NBR1 在调节 NPC 衰老和退变中的功能和机制。靶向 NBR1 促进有害物质的清除可能为 IDD 的治疗提供新的思路。