Suppr超能文献

用于绒毛膜癌细胞光热治疗的碳包覆硒纳米颗粒。

Carbon-coated selenium nanoparticles for photothermal therapy in choriocarcinoma cells.

作者信息

Yu Hui, He Xinyi, Gu Xiaoya, Hou Yuemin, Zhao Haoyi, Gao Li, An Ruifang, Wang Jia

机构信息

Department of Obstetrics and Gynecology, The First Affiliated Hospital of Xi'an Jiaotong University, Xi'an Jiaotong University Xi'an Shaanxi P. R. China

出版信息

RSC Adv. 2024 Jan 2;14(1):640-649. doi: 10.1039/d3ra07085a.

Abstract

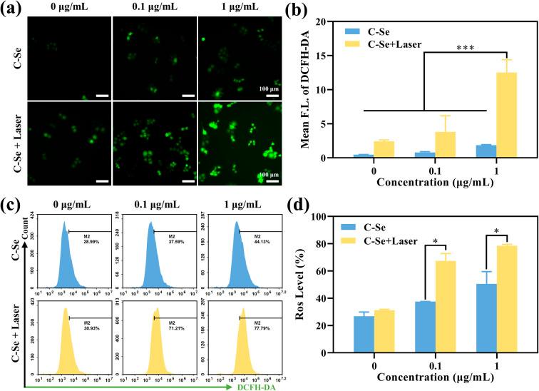
Choriocarcinoma can be cured by chemotherapy, but this causes resistance and severe side effects that bring about physical and psychological consequences for patients. Therefore, there is still an urgent need to find other alternative minimally invasive therapies to halt the progression of choriocarcinoma. Novel carbon-coated selenium nanoparticles (C-Se) were successfully synthesized for choriocarcinoma photothermal therapy. C-Se combined with near-infrared laser irradiation can inhibit the proliferation of human choriocarcinoma (JEG-3) cells and induce cell apoptosis. C-Se killed cells and produced ROS under near-infrared laser irradiation. Finally, the therapeutic mechanism of C-Se + laser was explored showing that C-Se + laser influenced numerous biological processes. Taken together, C-Se exhibited significant potential for choriocarcinoma photothermal therapy.

摘要

绒毛膜癌可通过化疗治愈,但这会导致耐药性以及严重的副作用,给患者带来身体和心理上的影响。因此,仍迫切需要寻找其他替代性的微创疗法来阻止绒毛膜癌的进展。新型碳包覆硒纳米颗粒(C-Se)已成功合成用于绒毛膜癌的光热治疗。C-Se与近红外激光照射相结合可抑制人绒毛膜癌(JEG-3)细胞的增殖并诱导细胞凋亡。C-Se在近红外激光照射下可杀死细胞并产生活性氧。最后,对C-Se+激光的治疗机制进行了探索,结果表明C-Se+激光影响了众多生物学过程。综上所述,C-Se在绒毛膜癌光热治疗中显示出巨大潜力。

https://cdn.ncbi.nlm.nih.gov/pmc/blobs/9885/10758934/10082e4a23b1/d3ra07085a-f1.jpg

文献AI研究员

20分钟写一篇综述,助力文献阅读效率提升50倍。

立即体验

用中文搜PubMed

大模型驱动的PubMed中文搜索引擎

马上搜索

文档翻译

学术文献翻译模型,支持多种主流文档格式。

立即体验