Suppr超能文献

WYC-209 通过 RARα 下调 WNT4 抑制 GC 恶性进展。

WYC-209 inhibited GC malignant progression by down-regulating WNT4 through RARα.

机构信息

General Surgery, Cancer Center, Department of Gastrointestinal and Pancreatic Surgery, Zhejiang Provincial People's Hospital, Affiliated People's Hospital, Hangzhou Medical College, Hangzhou, Zhejiang, China.

School of Medicine, Zhejiang Chinese Medical University, Hangzhou, Zhejiang, China.

出版信息

Cancer Biol Ther. 2024 Dec 31;25(1):2299288. doi: 10.1080/15384047.2023.2299288. Epub 2024 Jan 4.

Abstract

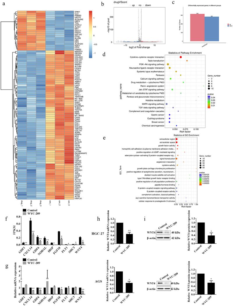
Gastric cancer (GC) has been a major health burden all over the world but there are fewer promising chemotherapeutic drugs due to its multidrug resistance. It has been reported that WYC-209 suppresses the growth and metastasis of tumor-repopulating cells but the effect on GC was not explored. MTT, colony formation, and transwell assays were performed to examine the effects of WYC-209 on the proliferation, colony growth, and mobility of GC cells. Western blotting and qRT-PCR were used to detect the expression of proteins and mRNA. RNA-seq and enrichment analyses were conducted for the differentially expressed genes and enriched biological processes and pathways. The rescue experiments were carried out for further validation. Besides, we constructed xenograft model to confirm the effect of WYC-209 in vivo. The dual-luciferase reporter and Chromatin immunoprecipitation were implemented to confirm the underlying mechanism. WYC-209 exerted excellent anti-cancer effects both in vitro and in vivo. Based on RNA-seq and enrichment analyses, we found that Wnt family member 4 (WNT4) was significantly down-regulated. More importantly, WNT4 overexpression breached the inhibitory effect of WYC-209 on GC progression. Mechanically, WYC-209 significantly promoted the binding between retinoic acid receptor α (RARα) and WNT4 promoter. WYC-209 exerts anti-tumor effects in GC by down-regulating the expression of WNT4 via RARα.

摘要

胃癌(GC)一直是全世界的主要健康负担,但由于其多药耐药性,可用的有前途的化疗药物较少。据报道,WYC-209 抑制肿瘤再殖细胞的生长和转移,但尚未探索其对 GC 的作用。通过 MTT、集落形成和 Transwell 测定来检测 WYC-209 对 GC 细胞增殖、集落生长和迁移的影响。通过 Western blot 和 qRT-PCR 检测蛋白质和 mRNA 的表达。进行 RNA-seq 和富集分析以研究差异表达基因及其富集的生物学过程和途径。进行了挽救实验以进一步验证。此外,我们构建了异种移植模型以在体内证实 WYC-209 的作用。实施了双荧光素酶报告和染色质免疫沉淀实验以确认潜在的机制。WYC-209 在体外和体内均显示出优异的抗癌作用。基于 RNA-seq 和富集分析,我们发现 Wnt 家族成员 4(WNT4)显着下调。更重要的是,WNT4 过表达破坏了 WYC-209 对 GC 进展的抑制作用。从机制上讲,WYC-209 通过 RARα 显着促进了维甲酸受体α(RARα)与 WNT4 启动子的结合。WYC-209 通过下调 RARα 表达来发挥抗 GC 作用。

https://cdn.ncbi.nlm.nih.gov/pmc/blobs/1d4b/10773637/b8af94967baa/KCBT_A_2299288_F0001_OC.jpg

文献检索

告别复杂PubMed语法,用中文像聊天一样搜索,搜遍4000万医学文献。AI智能推荐,让科研检索更轻松。

立即免费搜索

文件翻译

保留排版,准确专业,支持PDF/Word/PPT等文件格式,支持 12+语言互译。

免费翻译文档

深度研究

AI帮你快速写综述,25分钟生成高质量综述,智能提取关键信息,辅助科研写作。

立即免费体验