Suppr超能文献

肿瘤相关巨噬细胞和 PD-L1 在前列腺癌中的作用:解锁免疫治疗疗效的关键。

Tumor-associated macrophages and PD-L1 in prostate cancer: a possible key to unlocking immunotherapy efficacy.

机构信息

Tianjin Medical University Cancer Institute and Hospital, National Clinical Research Center for Cancer, Key Laboratory of Cancer Prevention and Therapy, Tianjin's Clinical Research Center for Cancer, Tianjin 300060, China.

Department of Oncology, Second Hospital of Tianjin Medical University, Tianjin 300211, China.

出版信息

Aging (Albany NY). 2024 Jan 4;16(1):445-465. doi: 10.18632/aging.205378.

Abstract

PURPOSE

Prostate cancer (PCa) is often considered as a "cold" tumor with low responsiveness to immunotherapy. Recent evidence suggests the activation of specific immune cells, such as tumor-associated macrophages (TAMs), could potentially influence the efficacy of immunotherapy in PCa. However, the relationship between TAMs and PD-L1, a significant regulator in immunotherapy, within PCa remains unexplored.

METHODS

In this study, we assessed TAM infiltration and PD-L1 expression levels in a local cohort of 95 PCa tissue samples and two publicly available PCa datasets. We employed a combination of bioinformatics and experimental techniques, including gene set enrichment analysis, CIBERSORTx, tissue microarray, immunohistochemistry staining, and analysis of single-cell sequencing datasets, to provide a comprehensive understanding of the association between PD-L1 and TAMs in the PCa microenvironment.

RESULTS

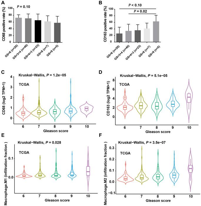
The study showed that CD68+ TAMs and CD163+ TAMs (M2-TAMs) were more abundant in the tumor microenvironment than in non-cancerous surrounding tissues. The infiltration of CD163+ TAMs was significantly associated with the Gleason score and risk stratification of PCa. Importantly, elevated PD-L1 expression correlated significantly with high infiltration of CD163+ TAMs. Furthermore, patients displaying high levels of CD163+ TAMs and PD-L1 expression exhibited shorter times to biochemical recurrence-free survival.

CONCLUSION

Our study suggests that CD163+ TAMs are closely associated with PD-L1 expression and can act as a valuable prognostic indicator for PCa. The high infiltration of M2-TAMs, coupled with the overexpression of PD-L1, may contribute to immune escape mechanisms in PCa, thereby influencing disease prognosis.

摘要

目的

前列腺癌(PCa)通常被认为是一种对免疫疗法反应较低的“冷”肿瘤。最近的证据表明,特定免疫细胞的激活,如肿瘤相关巨噬细胞(TAMs),可能会影响免疫疗法在 PCa 中的疗效。然而,TAMs 与 PD-L1 之间的关系,PD-L1 是免疫疗法中的一个重要调节因子,在 PCa 中尚未得到探索。

方法

在这项研究中,我们评估了 95 例 PCa 组织样本和两个公开可用的 PCa 数据集的 TAM 浸润和 PD-L1 表达水平。我们采用了生物信息学和实验技术的组合,包括基因集富集分析、CIBERSORTx、组织微阵列、免疫组织化学染色和单细胞测序数据集的分析,以提供对 PD-L1 和 TAMs 在 PCa 微环境中的关联的全面理解。

结果

研究表明,CD68+TAMs 和 CD163+TAMs(M2-TAMs)在肿瘤微环境中的浸润比在非癌周围组织中更为丰富。CD163+TAMs 的浸润与 Gleason 评分和 PCa 的风险分层显著相关。重要的是,PD-L1 的高表达与 CD163+TAMs 的高浸润显著相关。此外,显示高水平 CD163+TAMs 和 PD-L1 表达的患者,其生化无复发生存时间较短。

结论

我们的研究表明,CD163+TAMs 与 PD-L1 表达密切相关,可以作为 PCa 的有价值的预后指标。M2-TAMs 的高浸润,加上 PD-L1 的过度表达,可能有助于 PCa 中的免疫逃逸机制,从而影响疾病的预后。

https://cdn.ncbi.nlm.nih.gov/pmc/blobs/82d6/10817380/8b273650e1c2/aging-16-205378-g001.jpg

文献AI研究员

20分钟写一篇综述,助力文献阅读效率提升50倍。

立即体验

用中文搜PubMed

大模型驱动的PubMed中文搜索引擎

马上搜索

文档翻译

学术文献翻译模型,支持多种主流文档格式。

立即体验