Suppr超能文献

雄性大鼠下丘脑外视网膜光感受器视蛋白 3 对渗透刺激和光敏感。

Male rat hypothalamic extraretinal photoreceptor Opsin3 is sensitive to osmotic stimuli and light.

机构信息

Translational Health Sciences, Bristol Medical School, University of Bristol, Bristol, UK.

出版信息

J Neuroendocrinol. 2024 Feb;36(2):e13363. doi: 10.1111/jne.13363. Epub 2024 Jan 9.

Abstract

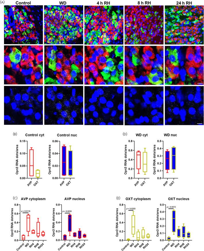
The light-sensitive protein Opsin 3 (Opn3) is present throughout the mammalian brain; however, the role of Opn3 in this organ remains unknown. Since Opn3 encoded mRNA is modulated in the supraoptic and paraventricular nucleus of the hypothalamus in response to osmotic stimuli, we have explored by in situ hybridization the expression of Opn3 in these nuclei. We have demonstrated that Opn3 is present in the male rat magnocellular neurones expressing either the arginine vasopressin or oxytocin neuropeptides and that Opn3 increases in both neuronal types in response to osmotic stimuli, suggesting that Opn3 functions in both cell types and that it might be involved in regulating water balance. Using rat hypothalamic organotypic cultures, we have demonstrated that the hypothalamus is sensitive to light and that the observed light sensitivity is mediated, at least in part, by Opn3. The data suggests that hypothalamic Opn3 can mediate a light-sensitive role to regulate circadian homeostatic processes.

摘要

感光蛋白 Opsin 3(Opn3)存在于哺乳动物的整个大脑中;然而,Opn3 在该器官中的作用尚不清楚。由于 Opn3 编码的 mRNA 会响应渗透刺激而在视上核和室旁核中被调节,因此我们通过原位杂交技术探索了 Opn3 在这些核中的表达情况。我们已经证明,Opn3 存在于表达精氨酸加压素或催产素神经肽的雄性大鼠大细胞神经元中,并且 Opn3 在两种神经元类型中都响应渗透刺激而增加,这表明 Opn3 在这两种细胞类型中都起作用,并且可能参与调节水平衡。使用大鼠下丘脑器官培养物,我们已经证明下丘脑对光敏感,并且观察到的光敏感性至少部分是由 Opn3 介导的。这些数据表明,下丘脑的 Opn3 可以介导对光敏感的作用,以调节昼夜节律的稳态过程。

https://cdn.ncbi.nlm.nih.gov/pmc/blobs/f987/11475585/896d7dfc5a9f/JNE-36-e13363-g003.jpg

文献AI研究员

20分钟写一篇综述,助力文献阅读效率提升50倍。

立即体验

用中文搜PubMed

大模型驱动的PubMed中文搜索引擎

马上搜索

文档翻译

学术文献翻译模型,支持多种主流文档格式。

立即体验