Suppr超能文献

揭示非综合征型唇裂伴或不伴腭裂发病机制中失调的长链非编码 RNA 及其网络。

Unveiling dysregulated lncRNAs and networks in non-syndromic cleft lip with or without cleft palate pathogenesis.

机构信息

Jiangsu Key Laboratory of Oral Diseases, Nanjing Medical University, Nanjing, China.

Department of Orthodontics, Affiliated Hospital of Stomatology, Nanjing Medical University, Nanjing, China.

出版信息

Sci Rep. 2024 Jan 10;14(1):1047. doi: 10.1038/s41598-024-51747-8.

Abstract

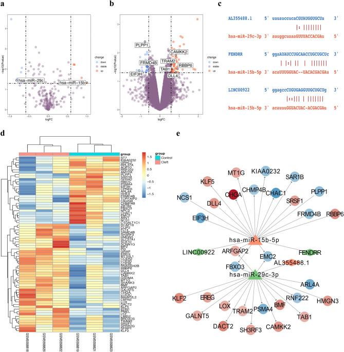
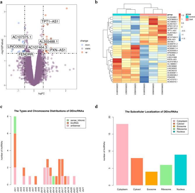
Non-syndromic cleft lip with or without cleft palate (NSCL/P) is a common congenital facial malformation with a complex, incompletely understood origin. Long noncoding RNAs (lncRNAs) have emerged as pivotal regulators of gene expression, potentially shedding light on NSCL/P's etiology. This study aimed to identify critical lncRNAs and construct regulatory networks to unveil NSCL/P's underlying molecular mechanisms. Integrating gene expression profiles from the Gene Expression Omnibus (GEO) database, we pinpointed 30 dysregulated NSCL/P-associated lncRNAs. Subsequent analyses enabled the creation of competing endogenous RNA (ceRNA) networks, lncRNA-RNA binding protein (RBP) interaction networks, and lncRNA cis and trans regulation networks. RT-qPCR was used to examine the regulatory networks of lncRNA in vivo and in vitro. Furthermore, protein levels of lncRNA target genes were validated in human NSCL/P tissue samples and murine palatal shelves. Consequently, two lncRNAs and three mRNAs: FENDRR (log2FC = - 0.671, P = 0.040), TPT1-AS1 (log2FC = 0.854, P = 0.003), EIF3H (log2FC = - 1.081, P = 0.041), RBBP6 (log2FC = 0.914, P = 0.037), and SRSF1 (log2FC = 0.763, P = 0.026) emerged as potential contributors to NSCL/P pathogenesis. Functional enrichment analyses illuminated the biological functions and pathways associated with these lncRNA-related networks in NSCL/P. In summary, this study comprehensively delineates the dysregulated transcriptional landscape, identifies associated lncRNAs, and reveals pivotal sub-networks relevant to NSCL/P development, aiding our understanding of its molecular progression and setting the stage for further exploration of lncRNA and mRNA regulation in NSCL/P.

摘要

非综合征性唇裂伴或不伴腭裂(NSCL/P)是一种常见的先天性面部畸形,其发病机制复杂,尚未完全阐明。长链非编码 RNA(lncRNA)已成为基因表达的关键调控因子,可能为 NSCL/P 的病因提供线索。本研究旨在鉴定关键的 lncRNA,并构建调控网络,以揭示 NSCL/P 的潜在分子机制。通过整合基因表达谱数据库(GEO)中的基因表达谱,我们确定了 30 个失调的 NSCL/P 相关 lncRNA。随后的分析使创建竞争性内源 RNA(ceRNA)网络、lncRNA-RNA 结合蛋白(RBP)相互作用网络以及 lncRNA 顺式和反式调控网络成为可能。RT-qPCR 用于在体内和体外研究 lncRNA 调控网络。此外,在人 NSCL/P 组织样本和鼠腭板中验证了 lncRNA 靶基因的蛋白水平。结果,发现了两个 lncRNA 和三个 mRNA,即 FENDRR(log2FC=-0.671,P=0.040)、TPT1-AS1(log2FC=0.854,P=0.003)、EIF3H(log2FC=-1.081,P=0.041)、RBBP6(log2FC=0.914,P=0.037)和 SRSF1(log2FC=0.763,P=0.026),它们可能是 NSCL/P 发病机制的潜在贡献者。功能富集分析揭示了这些与 lncRNA 相关网络在 NSCL/P 中相关的生物学功能和途径。总之,本研究全面描绘了失调的转录景观,鉴定了相关的 lncRNA,并揭示了与 NSCL/P 发育相关的关键子网络,有助于我们理解其分子进展,并为进一步研究 NSCL/P 中的 lncRNA 和 mRNA 调控奠定了基础。

https://cdn.ncbi.nlm.nih.gov/pmc/blobs/888b/10781966/8965cae9385f/41598_2024_51747_Fig1_HTML.jpg

文献检索

告别复杂PubMed语法,用中文像聊天一样搜索,搜遍4000万医学文献。AI智能推荐,让科研检索更轻松。

立即免费搜索

文件翻译

保留排版,准确专业,支持PDF/Word/PPT等文件格式,支持 12+语言互译。

免费翻译文档

深度研究

AI帮你快速写综述,25分钟生成高质量综述,智能提取关键信息,辅助科研写作。

立即免费体验