Suppr超能文献

RNA N6-甲基腺嘌呤去甲基酶 FTO 靶向 MOXD1 促进胃癌的恶性表型。

RNA N6-methyladenosine demethylase FTO targets MOXD1 promoting the malignant phenotype of gastric cancer.

机构信息

Department of Gastroenterology, Songjiang Hospital Affiliated to Shanghai Jiaotong University School of Medicine, Shanghai, China.

出版信息

BMC Gastroenterol. 2024 Jan 10;24(1):29. doi: 10.1186/s12876-023-03065-y.

Abstract

BACKGROUND

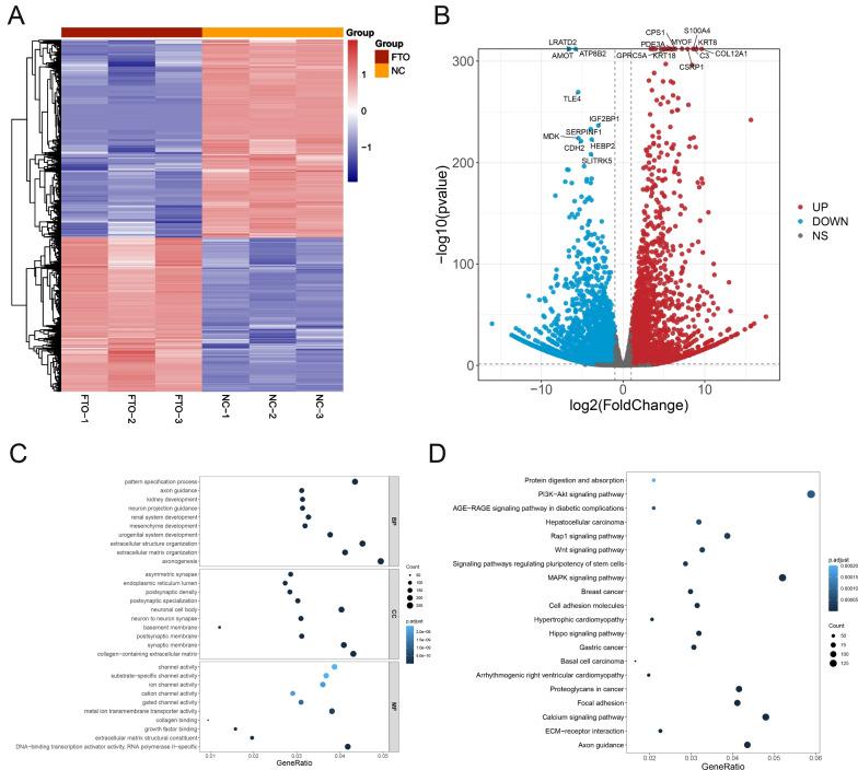
The m6A modified demethylase FTO affects the progression of gastric cancer (GC), and the role mechanism of FTO in GC is still unclear. We, here, explored the role of FTO and unrevealed the mechanisms of its function in GC.

METHODS

The expression and clinical prognosis of FTO in GC were examined via UALCAN and GEPIA online databases. Effect of FTO shRNA on GC cellular malignant phenotype were proved by CCK-8, Transwell, Wound healing assay and Flow cytometric assay. RNA-sequencing data of FTO depleted AGS cells were downloaded to analyze differentially expressed genes of FTO downstream. The GO and KEGG pathway enrichment were performed for the DEGs by DAVID. RT-qPCR and RIP-qPCR assay were applied to verify the MOXD1 mRNA and methylated mRNA in FTO shRNA group. The expression and clinical prognosis of MOXD1 in GC were explored via UALCAN, GEPIA and Kaplan-Meier plotter. The role and mechanism and of MOXD1 in GC cell lines were detected and analyzed.

RESULTS

The expression of FTO was found to be elevated in GC tissues compared with normal tissues, and worse survival were strongly related to high expression of FTO in GC. FTO silencing suppressed the proliferation, migration and promoted apoptosis of GC cells. A total of 5856 DEGs were obtained in between NC and FTO depleted AGS cell groups, and involved in the cancer related pathways. Here, FTO targets MOXD1 mRNA and promotes its expression via m6A methylation. MOXD1 upregulation was associated to poor prognosis of GC. MOXD1 silencing suppressed the malignant phenotype of GC cells. MOXD1 activated cancer -related signaling pathway (MAPK, TGF-β, NOTCH and JAK/STAT).

CONCLUSIONS

Our study demonstrated that FTO silencing decreased MOXD1 expression to inhibit the progression of GC via m6A methylation modification. FTO/MOXD1 may be potential targets for the treatment and prognosis of GC.

摘要

背景

m6A 修饰的去甲基酶 FTO 影响胃癌(GC)的进展,但其在 GC 中的作用机制尚不清楚。我们在此探讨了 FTO 的作用,并揭示了其在 GC 中的功能机制。

方法

通过 UALCAN 和 GEPIA 在线数据库检测 GC 中 FTO 的表达和临床预后。通过 CCK-8、Transwell、划痕愈合实验和流式细胞术实验证实 FTO shRNA 对 GC 细胞恶性表型的影响。下载 FTO 耗尽的 AGS 细胞的 RNA-seq 数据,分析 FTO 下游差异表达基因。使用 DAVID 对 DEGs 进行 GO 和 KEGG 通路富集。应用 RT-qPCR 和 RIP-qPCR 实验验证 FTO shRNA 组中 MOXD1 mRNA 和甲基化 mRNA。通过 UALCAN、GEPIA 和 Kaplan-Meier plotter 探讨 GC 中 MOXD1 的表达和临床预后。检测和分析 MOXD1 在 GC 细胞系中的作用、机制。

结果

与正常组织相比,GC 组织中 FTO 的表达升高,GC 中 FTO 高表达与较差的生存密切相关。FTO 沉默抑制 GC 细胞的增殖、迁移并促进其凋亡。NC 和 FTO 耗尽的 AGS 细胞组之间共获得 5856 个 DEGs,这些基因参与癌症相关途径。在此,FTO 靶向 MOXD1 mRNA 并通过 m6A 甲基化促进其表达。MOXD1 的上调与 GC 的不良预后相关。MOXD1 沉默抑制 GC 细胞的恶性表型。MOXD1 激活癌症相关信号通路(MAPK、TGF-β、NOTCH 和 JAK/STAT)。

结论

我们的研究表明,FTO 沉默通过 m6A 甲基化修饰降低 MOXD1 表达,从而抑制 GC 的进展。FTO/MOXD1 可能是 GC 治疗和预后的潜在靶点。

https://cdn.ncbi.nlm.nih.gov/pmc/blobs/d738/10777655/fe30d9b92bc7/12876_2023_3065_Fig1_HTML.jpg

文献检索

告别复杂PubMed语法,用中文像聊天一样搜索,搜遍4000万医学文献。AI智能推荐,让科研检索更轻松。

立即免费搜索

文件翻译

保留排版,准确专业,支持PDF/Word/PPT等文件格式,支持 12+语言互译。

免费翻译文档

深度研究

AI帮你快速写综述,25分钟生成高质量综述,智能提取关键信息,辅助科研写作。

立即免费体验