Department of Natural Sciences, Novosibirsk State University, 630090 Novosibirsk, Russia.
Institute of Cytology and Genetics, Siberian Branch of Russian Academy of Sciences, 630090 Novosibirsk, Russia.
Int J Mol Sci. 2023 Dec 26;25(1):327. doi: 10.3390/ijms25010327.
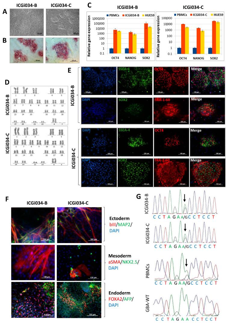
Parkinson's disease (PD) is a neurodegenerative disorder that ranks second in prevalence after Alzheimer's disease. The number of PD diagnoses increases annually. Nevertheless, modern PD treatments merely mitigate symptoms rather than preventing neurodegeneration progression. The creation of an appropriate model to thoroughly study the mechanisms of PD pathogenesis remains a current challenge in biomedicine. Recently, there has been an increase in data regarding the involvement of not only dopaminergic neurons of the substantia nigra but also astrocytes in the pathogenesis of PD. Cell models based on induced pluripotent stem cells (iPSCs) and their differentiated derivatives are a useful tool for studying the contribution and interaction of these two cell types in PD. Here, we generated two iPSC lines, ICGi034-B and ICGi034-C, by reprogramming peripheral blood mononuclear cells of a patient with a heterozygous mutation c.1226A>G (p.N370S) in the gene by non-integrating episomal vectors encoding , , , , , and . The iPSC lines demonstrate the expression of pluripotency markers and are capable of differentiating into three germ layers. We differentiated the ICGi034-B and ICGi034-C iPSC lines into astrocytes. This resulting cell model can be used to study the involvement of astrocytes in the pathogenesis of GBA-associated PD.
帕金森病(PD)是一种神经退行性疾病,其发病率仅次于阿尔茨海默病。PD 的诊断数量每年都在增加。然而,现代 PD 治疗方法仅能缓解症状,而不能阻止神经退行性进展。创建一个合适的模型来彻底研究 PD 发病机制仍然是当前生物医学领域的一个挑战。最近,越来越多的数据表明,不仅黑质中的多巴胺能神经元,而且星形胶质细胞也参与了 PD 的发病机制。基于诱导多能干细胞(iPSC)及其分化衍生物的细胞模型是研究这两种细胞类型在 PD 中的作用和相互作用的有用工具。在这里,我们通过非整合的、编码 、 、 、 、和 的、 episomal 载体,对携带杂合突变 c.1226A>G (p.N370S) 的基因的患者外周血单个核细胞进行重编程,生成了两个 iPSC 系,ICGi034-B 和 ICGi034-C。这些 iPSC 系表现出多能性标记的表达,并能分化为三个胚层。我们将 ICGi034-B 和 ICGi034-C iPSC 系分化为星形胶质细胞。这种衍生的细胞模型可用于研究星形胶质细胞在 GBA 相关 PD 发病机制中的作用。