Suppr超能文献

通过体外循环输送间充质基质细胞可在幼年猪模型中提供神经保护作用。

Mesenchymal Stromal Cell Delivery Via Cardiopulmonary Bypass Provides Neuroprotection in a Juvenile Porcine Model.

作者信息

Sarkislali Kamil, Kobayashi Kei, Sarić Nemanja, Maeda Takuya, Henmi Soichiro, Somaa Fahad A, Bansal Ankush, Tu Shao Ching, Leonetti Camille, Hsu Chao-Hsiung, Li Jingang, Vyas Pranav, Kawasawa Yuka Imamura, Tu Tsang-Wei, Wang Paul C, Hanley Patrick J, Hashimoto-Torii Kazue, Frank Joseph A, Jonas Richard A, Ishibashi Nobuyuki

机构信息

Center for Neuroscience Research, Children's National Hospital, Washington, DC, USA.

Sheikh Zayed Institute for Pediatric Surgical Innovation, Children's National Hospital, Washington, DC, USA.

出版信息

JACC Basic Transl Sci. 2023 Sep 6;8(12):1521-1535. doi: 10.1016/j.jacbts.2023.07.002. eCollection 2023 Dec.

Abstract

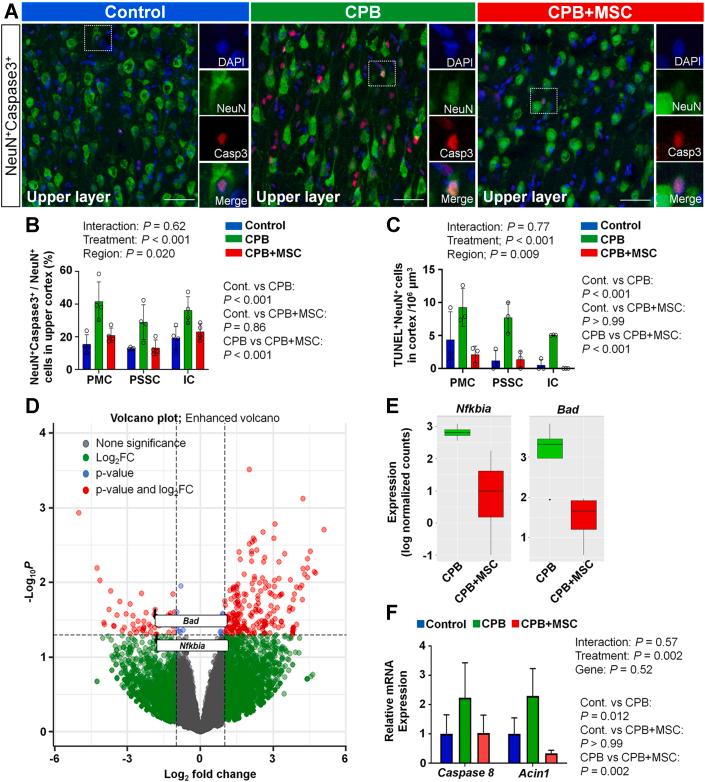
Oxidative/inflammatory stresses due to cardiopulmonary bypass (CPB) cause prolonged microglia activation and cortical dysmaturation, thereby contributing to neurodevelopmental impairments in children with congenital heart disease (CHD). This study found that delivery of mesenchymal stromal cells (MSCs) via CPB minimizes microglial activation and neuronal apoptosis, with subsequent improvement of cortical dysmaturation and behavioral alteration after neonatal cardiac surgery. Furthermore, transcriptomic analyses suggest that exosome-derived miRNAs may be the key drivers of suppressed apoptosis and STAT3-mediated microglial activation. Our findings demonstrate that MSC treatment during cardiac surgery has significant translational potential for improving cortical dysmaturation and neurological impairment in children with CHD.

摘要

体外循环(CPB)引起的氧化/炎症应激会导致小胶质细胞长期激活和皮质发育异常,从而导致先天性心脏病(CHD)患儿出现神经发育障碍。本研究发现,通过CPB输送间充质基质细胞(MSC)可使小胶质细胞激活和神经元凋亡降至最低,进而改善新生儿心脏手术后的皮质发育异常和行为改变。此外,转录组分析表明,外泌体衍生的miRNA可能是抑制细胞凋亡和STAT3介导的小胶质细胞激活的关键驱动因素。我们的研究结果表明,心脏手术期间的MSC治疗在改善CHD患儿的皮质发育异常和神经功能障碍方面具有显著的转化潜力。

https://cdn.ncbi.nlm.nih.gov/pmc/blobs/6539/10774600/a4c4932134df/ga1.jpg

文献检索

告别复杂PubMed语法,用中文像聊天一样搜索,搜遍4000万医学文献。AI智能推荐,让科研检索更轻松。

立即免费搜索

文件翻译

保留排版,准确专业,支持PDF/Word/PPT等文件格式,支持 12+语言互译。

免费翻译文档

深度研究

AI帮你快速写综述,25分钟生成高质量综述,智能提取关键信息,辅助科研写作。

立即免费体验