Suppr超能文献

长期抑制 APP/PS1 小鼠中的 ODC1 可挽救淀粉样蛋白病理,并使星形胶质细胞从反应性状态转变为激活状态。

Long-term inhibition of ODC1 in APP/PS1 mice rescues amyloid pathology and switches astrocytes from a reactive to active state.

机构信息

Center for Cognition and Sociality, Life Science Institute (LSI), Institute for Basic Science (IBS), 55, Expo-ro, Yuseong-gu, Daejeon, 34126, Republic of Korea.

IBS School, University of Science and Technology (UST), 217 Gajeong-ro, Yuseong-gu, Daejeon, 34113, Republic of Korea.

出版信息

Mol Brain. 2024 Jan 12;17(1):3. doi: 10.1186/s13041-024-01076-8.

Abstract

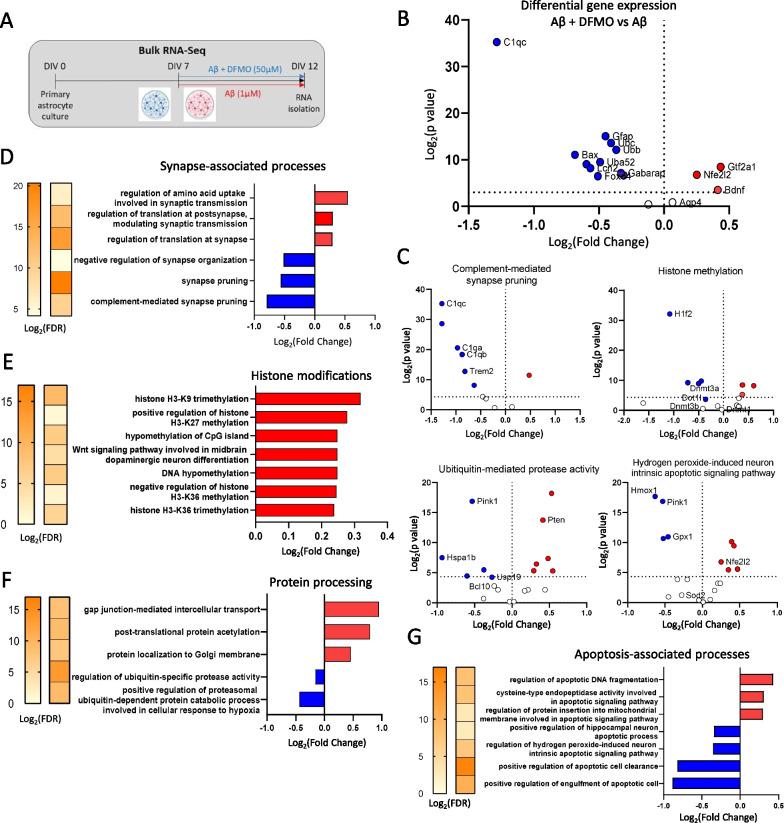
Alzheimer's disease (AD) is characterized by the loss of memory due to aggregation of misphosphorylated tau and amyloid beta (Aβ) plaques in the brain, elevated release of inhibitory neurotransmitter gamma-aminobutyric acid (GABA) and reactive oxygen species from astrocytes, and subsequent neurodegeneration. Recently, it was found that enzyme Ornithine Decarboxylase 1 (ODC1) acts as a bridge between the astrocytic urea cycle and the putrescine-to-GABA conversion pathway in the brain of AD mouse models as well as human patients. In this study, we show that the long-term knockdown of astrocytic Odc1 in APP/PS1 animals was sufficient to completely clear Aβ plaques in the hippocampus while simultaneously switching the astrocytes from a detrimental reactive state to a regenerative active state, characterized by proBDNF expression. Our experiments also reveal an effect of astrocytic ODC1 inhibition on the expression of genes involved in synapse pruning and organization, histone modification, apoptotic signaling and protein processing. These genes are previously known to be associated with astrocytic activation and together create a neuroregeneration-supportive environment in the brain. By inhibiting ODC1 for a long period of 3 months in AD mice, we demonstrate that the beneficial amyloid-clearing process of astrocytes can be completely segregated from the systemically harmful astrocytic response to insult. Our study reports an almost complete clearance of Aβ plaques by controlling an endogenous degradation process, which also modifies the astrocytic state to create a regeneration-supportive environment in the brain. These findings present the potential of modulating astrocytic clearance of Aβ as a powerful therapeutic strategy against AD.

摘要

阿尔茨海默病(AD)的特征是由于大脑中错误磷酸化的 tau 和淀粉样β(Aβ)斑块的聚集、星形胶质细胞中抑制性神经递质γ-氨基丁酸(GABA)和活性氧的释放增加,以及随后的神经退行性变而导致的记忆丧失。最近发现,酶鸟氨酸脱羧酶 1(ODC1)在 AD 小鼠模型和人类患者的大脑中充当星形胶质细胞尿素循环和腐胺向 GABA 转化途径之间的桥梁。在这项研究中,我们表明,APP/PS1 动物中星形胶质细胞 ODC1 的长期敲低足以完全清除海马体中的 Aβ斑块,同时使星形胶质细胞从有害的反应状态转变为再生的活跃状态,其特征是表达 proBDNF。我们的实验还揭示了星形胶质细胞 ODC1 抑制对参与突触修剪和组织、组蛋白修饰、凋亡信号和蛋白质处理的基因表达的影响。这些基因先前与星形胶质细胞激活有关,它们共同在大脑中创造了一个神经再生支持的环境。通过在 AD 小鼠中抑制 ODC1 长达 3 个月,我们证明星形胶质细胞的有益的 Aβ清除过程可以完全与星形胶质细胞对损伤的系统有害反应分开。我们的研究报告了通过控制内源性降解过程几乎完全清除 Aβ斑块,这也改变了星形胶质细胞状态,在大脑中创造了一个再生支持的环境。这些发现提出了通过调节星形胶质细胞清除 Aβ作为治疗 AD 的一种强大的治疗策略的潜力。

https://cdn.ncbi.nlm.nih.gov/pmc/blobs/7a4f/10785549/465269a819e5/13041_2024_1076_Fig1_HTML.jpg

文献AI研究员

20分钟写一篇综述,助力文献阅读效率提升50倍。

立即体验

用中文搜PubMed

大模型驱动的PubMed中文搜索引擎

马上搜索

文档翻译

学术文献翻译模型,支持多种主流文档格式。

立即体验