Suppr超能文献

白藜芦醇-βcd 通过调节颗粒细胞自噬抑制早发性卵巢功能不全的进展。

Resveratrol-βcd inhibited premature ovarian insufficiency progression by regulating granulosa cell autophagy.

机构信息

The Reproductive Medicine Center, The Seventh Affiliated Hospital, Sun Yat-Sen University, Shenzhen, China.

Department of Reproductive Medicine, The First Affiliated Hospital of Harbin Medical University, Harbin, China.

出版信息

J Ovarian Res. 2024 Jan 15;17(1):18. doi: 10.1186/s13048-024-01344-0.

Abstract

BACKGROUND

The ovarian environment of premature ovarian insufficiency (POI) patients exhibits immune dysregulation, which leads to excessive secretion of numerous proinflammatory cytokines that affect ovarian function. An abnormal level of macrophage polarization directly or indirectly inhibits the differentiation of ovarian granulosa cells and steroid hormone production, ultimately leading to POI. Resveratrol, as a health supplement, has been widely recognized for its safety. There is a substantial amount of evidence indicating that resveratrol and its analogs possess significant immune-regulatory functions. It has also been reported that resveratrol can effectively inhibit the progression of POI. However, the underlying immunological and molecular mechanisms through which resveratrol inhibits the progression of POI are still unclear.

RESULTS

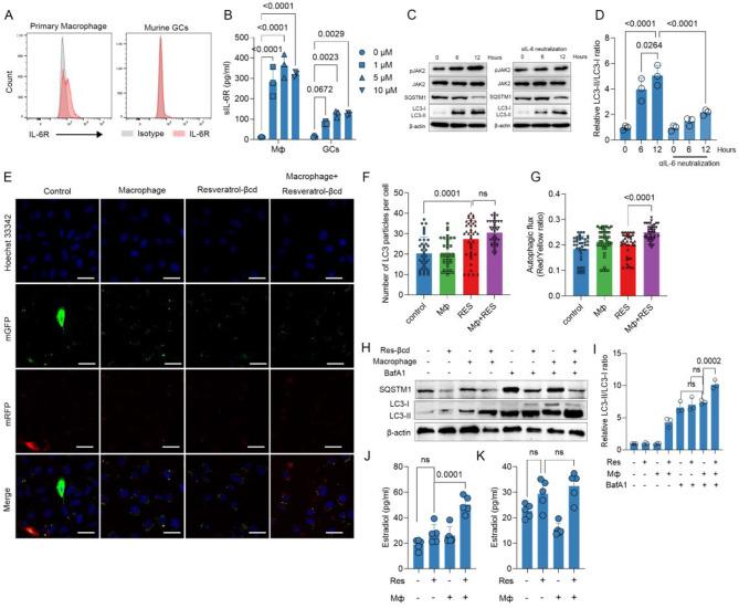
Our preliminary reports have shown that resveratrol-βcd, the beta-cyclodextrin complex of resveratrol, significantly enhances the stability of resveratrol. Resveratrol-βcd could regulate the dysfunctional immune status of macrophages and T cells in the tumor microenvironment. In this study, we treated busulfan and cyclophosphamide (B/C)-treated mice, which were used as a POI model, with resveratrol-βcd. After resveratrol-βcd treatment, the levels of IL-6 in the ovaries were significantly increased, and the progression of POI was suppressed. IL-6 activated granulosa cells (GCs) through soluble IL-6R (sIL-6R), promoting autophagy in GCs. Resveratrol-βcd and IL-6 had a synergistic effect on enhancing autophagy in GCs and promoting E2 secretion.

CONCLUSIONS

We partially elucidated the immune mechanism by which resveratrol inhibits the progression of POI and the autophagy-regulating function of GCs. This provides a theoretical basis for using resveratrol to prevent POI in future studies and clinical guidance.

摘要

背景

卵巢环境的卵巢早衰(POI)患者表现出免疫失调,这导致过多的促炎细胞因子的分泌,影响卵巢功能。一个异常水平的巨噬细胞极化直接或间接地抑制卵泡细胞的分化和类固醇激素的产生,最终导致 POI。白藜芦醇,作为一种健康补充剂,已被广泛认可为安全。有大量证据表明,白藜芦醇及其类似物具有显著的免疫调节功能。据报道,白藜芦醇可以有效地抑制 POI 的进展。然而,白藜芦醇抑制 POI 进展的潜在免疫和分子机制尚不清楚。

结果

我们的初步报告表明,白藜芦醇-βcd,白藜芦醇的β-环糊精复合物,显著提高了白藜芦醇的稳定性。白藜芦醇-βcd 可以调节肿瘤微环境中巨噬细胞和 T 细胞的功能失调的免疫状态。在这项研究中,我们用白藜芦醇-βcd 处理了白藜芦醇-βcd 处理了白藜芦醇-βcd 处理了白藜芦醇-βcd 处理了白藜芦醇-βcd 处理了白藜芦醇-βcd 处理了白藜芦醇-βcd 处理了白藜芦醇-βcd 处理了白藜芦醇-βcd 处理了白藜芦醇-βcd 处理了白藜芦醇-βcd 处理了白藜芦醇-βcd 处理了白藜芦醇-βcd 处理了白藜芦醇-βcd 处理了白藜芦醇-βcd 处理了白藜芦醇-βcd 处理了白藜芦醇-βcd 处理了白藜芦醇-βcd 处理了白藜芦醇-βcd 处理了白藜芦醇-βcd 处理了白藜芦醇-βcd 处理了白藜芦醇-βcd 处理了白藜芦醇-βcd 处理了白藜芦醇-βcd 处理了白藜芦醇-βcd 处理了白藜芦醇-βcd 处理了白藜芦醇-βcd 处理了白藜芦醇-βcd 处理了白藜芦醇-βcd 处理了白藜芦醇-βcd 处理了白藜芦醇-βcd 处理了白藜芦醇-βcd 处理了白藜芦醇-βcd 处理了白藜芦醇-βcd 处理了白藜芦醇-βcd 处理了白藜芦醇-βcd 处理了白藜芦醇-βcd 处理了白藜芦醇-βcd 处理了白藜芦醇-βcd 处理了白藜芦醇-βcd 处理了白藜芦醇-βcd 处理了白藜芦醇-βcd 处理了白藜芦醇-βcd 处理了白藜芦醇-βcd 处理了白藜芦醇-βcd 处理了白藜芦醇-βcd 处理了白藜芦醇-βcd 处理了白藜芦醇-βcd 处理了白藜芦醇-βcd 处理了白藜芦醇-βcd 处理了白藜芦醇-βcd 处理了白藜芦醇-βcd 处理了白藜芦醇-βcd 处理了白藜芦醇-βcd 处理了白藜芦醇-βcd 处理了白藜芦醇-βcd 处理了白藜芦醇-βcd 处理了白藜芦醇-βcd 处理了白藜芦醇-βcd 处理了白藜芦醇-βcd 处理了白藜芦醇-βcd 处理了白藜芦醇-βcd 处理了白藜芦醇-βcd 处理了白藜芦醇-βcd 处理了 POI 模型)。用白藜芦醇-βcd 治疗后,卵巢中 IL-6 的水平显著增加,POI 的进展受到抑制。IL-6 通过可溶性 IL-6R(sIL-6R)激活颗粒细胞(GCs),促进 GCs 中的自噬。白藜芦醇-βcd 和 IL-6 对增强 GCs 中的自噬和促进 E2 分泌具有协同作用。

结论

我们部分阐明了白藜芦醇抑制 POI 进展的免疫机制和 GCs 的自噬调节功能。这为未来研究和临床指导中使用白藜芦醇预防 POI 提供了理论依据。

https://cdn.ncbi.nlm.nih.gov/pmc/blobs/86a7/10789063/fe617792c808/13048_2024_1344_Fig1_HTML.jpg

文献AI研究员

20分钟写一篇综述,助力文献阅读效率提升50倍。

立即体验

用中文搜PubMed

大模型驱动的PubMed中文搜索引擎

马上搜索

文档翻译

学术文献翻译模型,支持多种主流文档格式。

立即体验