Suppr超能文献

用于检测在流动状态下形成的全血凝块中因子XIIIa活性和纤维蛋白的荧光肽。

Fluorescent peptide for detecting factor XIIIa activity and fibrin in whole blood clots forming under flow.

作者信息

Liu Yue, Crossen Jennifer, Stalker Timothy J, Diamond Scott L

机构信息

Department of Chemical and Biomolecular Engineering, Institute for Medicine and Engineering, University of Pennsylvania, Philadelphia, Pennsylvania, USA.

Department of Medicine, The Cardeza Foundation for Hematologic Research, Thomas Jefferson University, Philadelphia, Pennsylvania, USA.

出版信息

Res Pract Thromb Haemost. 2023 Dec 7;8(1):102291. doi: 10.1016/j.rpth.2023.102291. eCollection 2024 Jan.

Abstract

BACKGROUND

During clotting, thrombin generates fibrin monomers and activates plasma-derived transglutaminase factor (F) XIIIa; collagen and thrombin-activated platelets offer thrombin-independent cellular FXIIIa (cFXIIIa) for clotting. Detecting fibrin on collagen and tissue factor surfaces in whole blood clotting typically uses complex reagents like fluorescent fibrinogen or antifibrin antibody.

OBJECTIVES

We want to test whether the peptide using the α2- antiplasmin crosslinking mechanism by FXIIIa is a useful tool in both monitoring FXIIIa activity, and visualize and monitor fibrin formation, deposition, and extent of crosslinking within fibrin structures in whole blood clots formed under flow.

METHODS

We tested a fluorescent peptide derived from α2-antiplasmin sequence (Ac-GNQEQVSPLTLLKWC-fluorescein) to monitor the location of transglutaminase activity and fibrin during whole blood clotting under microfluidic flow (wall shear rate, 100 s).

RESULTS

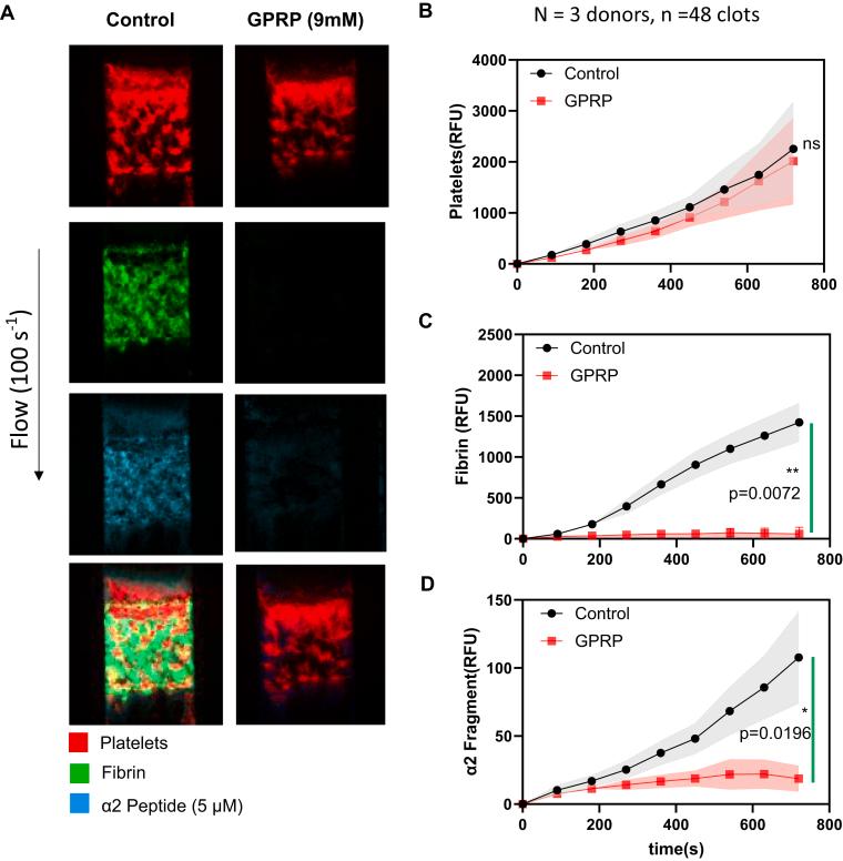
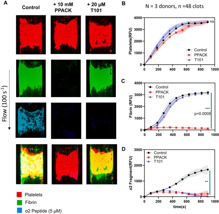
The peptide rapidly colocated with accumulating fibrin due to transglutaminase activity, confirmed by Phe-Pro-Arg-chloromethylketone inhibiting fibrin and peptide labeling. The FXIIIa inhibitor T101 had no effect on fibrin generation but ablated the labeling of fibrin by the peptide. Similarly, Gly-Pro-Arg-Pro abated fibrin formation and thus strongly attenuated the peptide signal. At arterial wall shear rate (1000 s), less fibrin was formed, and consequently, less peptide labeling of fibrin was detected compared with venous conditions. The addition of tissue plasminogen activator caused a reduction of both fibrin and peptide signals. Also, the peptide strongly colocalized with fibrin (but not platelets) in clots from laser-injured mouse cremaster arterioles. For clotting under flow, FXIIIa activity was most likely plasma-derived since a RhoA inhibitor did not block α2-antiplasmin fragment cross-linking to fibrin.

CONCLUSION

Under flow, the majority of FXIIIa-dependent fibrin labeling with peptide during clotting was distal of thrombin activity. The synthetic peptide provided a strong and sustained labeling of fibrin as it formed under flow.

摘要

背景

在凝血过程中,凝血酶产生纤维蛋白单体并激活血浆来源的转谷氨酰胺酶因子(F)XIIIa;胶原蛋白和凝血酶激活的血小板为凝血提供不依赖凝血酶的细胞FXIIIa(cFXIIIa)。在全血凝血过程中检测胶原蛋白和组织因子表面的纤维蛋白通常使用荧光纤维蛋白原或抗纤维蛋白抗体等复杂试剂。

目的

我们想测试通过FXIIIa利用α2 - 抗纤溶酶交联机制的肽是否是监测FXIIIa活性以及可视化和监测在流动条件下形成的全血凝块中纤维蛋白结构内纤维蛋白形成、沉积和交联程度的有用工具。

方法

我们测试了一种源自α2 - 抗纤溶酶序列的荧光肽(Ac - GNQEQVSPLTLLKWC - 荧光素),以监测微流体流动(壁面剪切速率,100 s)下全血凝血过程中转谷氨酰胺酶活性和纤维蛋白的位置。

结果

由于转谷氨酰胺酶活性,该肽迅速与积累的纤维蛋白共定位,苯丙氨酸 - 脯氨酸 - 精氨酸 - 氯甲基酮抑制纤维蛋白和肽标记证实了这一点。FXIIIa抑制剂T101对纤维蛋白生成没有影响,但消除了肽对纤维蛋白的标记。同样,甘氨酸 - 脯氨酸 - 精氨酸 - 脯氨酸减少了纤维蛋白形成,因此强烈减弱了肽信号。在动脉壁面剪切速率(1000 s)下,形成的纤维蛋白较少,因此与静脉条件相比,检测到的纤维蛋白肽标记较少。添加组织纤溶酶原激活剂导致纤维蛋白和肽信号均降低。此外,该肽在激光损伤的小鼠提睾肌小动脉的凝块中与纤维蛋白(而非血小板)强烈共定位。对于流动条件下的凝血,FXIIIa活性很可能源自血浆,因为RhoA抑制剂并未阻断α2 - 抗纤溶酶片段与纤维蛋白的交联。

结论

在流动条件下,凝血过程中大多数依赖FXIIIa的肽对纤维蛋白的标记位于凝血酶活性远端。合成肽在流动条件下形成纤维蛋白时提供了强烈且持续的纤维蛋白标记。

https://cdn.ncbi.nlm.nih.gov/pmc/blobs/34ca/10787300/982b71726fe9/gr1.jpg

文献AI研究员

20分钟写一篇综述,助力文献阅读效率提升50倍。

立即体验

用中文搜PubMed

大模型驱动的PubMed中文搜索引擎

马上搜索

文档翻译

学术文献翻译模型,支持多种主流文档格式。

立即体验