Suppr超能文献

熊果酸通过上调胆管癌细胞中Bax/Bcl-2比值和激活Caspase-3诱导细胞凋亡。

Corosolic Acid Induced Apoptosis via Upregulation of Bax/Bcl-2 Ratio and Caspase-3 Activation in Cholangiocarcinoma Cells.

作者信息

Jedram Onanong, Maphanao Pornpattra, Karnchanapandh Kun, Mahalapbutr Panupong, Thanan Raynoo, Sakonsinsiri Chadamas

机构信息

Department of Biochemistry, Faculty of Medicine, Khon Kaen University, Khon Kaen 40002, Thailand.

Cholangiocarcinoma Research Institute, Khon Kaen University, Khon Kaen 40002, Thailand.

出版信息

ACS Omega. 2023 Dec 19;9(1):1278-1286. doi: 10.1021/acsomega.3c07556. eCollection 2024 Jan 9.

Abstract

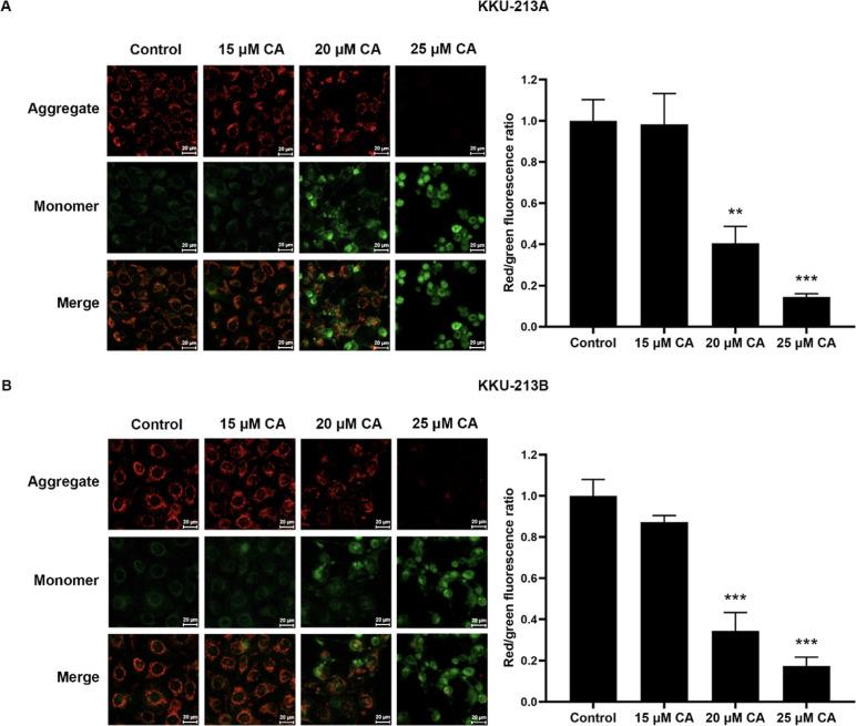
Cholangiocarcinoma (CCA), an aggressive malignancy arising from the biliary epithelium, exhibits a high incidence in Thailand. CCA usually lacks specific symptoms and is typically diagnosed in its advanced stages, presenting significant treatment challenges. Current CCA therapeutic options, including surgery, chemotherapy, and radiation, have limited success rates and often cause side effects. Nature-derived compounds hold promise for reducing undesirable adverse effects and are an excellent source of anticancer drugs. Corosolic acid (CA), a triterpenoid found in L. leaves, exhibits anticancer properties; however, the effectiveness of CA against CCA and its molecular mechanisms remained unexplored. Herein, the anti-CCA and apoptosis-inducing effects of CA were investigated using various techniques, , the MTT assay, flow cytometry with FITC-labeled Annexin V (Annexin V-FITC) and propidium iodide double staining, JC-1 staining, western blot analysis, caspase-3 activity assay, and molecular dynamics (MD) simulations. CA inhibited the proliferation of KKU-213A and KKU-213B CCA cells and triggered apoptosis through alterations in mitochondrial membrane potential (ΔΨm), and increases in the Bax/Bcl-2 expression ratio, cytochrome release, and caspase-3 activity. As indicated by MD simulations, CA has the potential to bind to Bcl-2 through hydrogen bonds between amino acid residues R146 and N143. These findings underscore the potential of CA as a promising candidate for treatment of CCA.

摘要

胆管癌(CCA)是一种起源于胆管上皮的侵袭性恶性肿瘤,在泰国发病率很高。CCA通常缺乏特异性症状,通常在晚期才被诊断出来,这带来了重大的治疗挑战。目前CCA的治疗选择,包括手术、化疗和放疗,成功率有限,且常常会引起副作用。天然来源的化合物有望减少不良副作用,是抗癌药物的一个极佳来源。熊果酸(CA)是一种存在于 叶中的三萜类化合物,具有抗癌特性;然而,CA对CCA的有效性及其分子机制仍未得到探索。在此,使用多种技术研究了CA的抗CCA和诱导凋亡作用,即MTT法、FITC标记的膜联蛋白V(膜联蛋白V-FITC)和碘化丙啶双染的流式细胞术、JC-1染色、蛋白质印迹分析、半胱天冬酶-3活性测定和分子动力学(MD)模拟。CA抑制了KKU-213A和KKU-213B CCA细胞的增殖,并通过线粒体膜电位(ΔΨm)的改变、Bax/Bcl-2表达比值的增加、细胞色素 释放和半胱天冬酶-3活性的增加触发了凋亡。如MD模拟所示,CA有可能通过氨基酸残基R146和N143之间的氢键与Bcl-2结合。这些发现强调了CA作为治疗CCA的有前景候选药物的潜力。

https://cdn.ncbi.nlm.nih.gov/pmc/blobs/1027/10785084/af546edf4dd0/ao3c07556_0001.jpg

文献AI研究员

20分钟写一篇综述,助力文献阅读效率提升50倍。

立即体验

用中文搜PubMed

大模型驱动的PubMed中文搜索引擎

马上搜索

文档翻译

学术文献翻译模型,支持多种主流文档格式。

立即体验