• 文献检索
  • 文档翻译
  • 深度研究
  • 学术资讯
  • Suppr Zotero 插件Zotero 插件
  • 邀请有礼
  • 套餐&价格
  • 历史记录
应用&插件
Suppr Zotero 插件Zotero 插件浏览器插件Mac 客户端Windows 客户端微信小程序
定价
高级版会员购买积分包购买API积分包
服务
文献检索文档翻译深度研究API 文档MCP 服务
关于我们
关于 Suppr公司介绍联系我们用户协议隐私条款
关注我们

Suppr 超能文献

核心技术专利:CN118964589B侵权必究
粤ICP备2023148730 号-1Suppr @ 2026

文献检索

告别复杂PubMed语法,用中文像聊天一样搜索,搜遍4000万医学文献。AI智能推荐,让科研检索更轻松。

立即免费搜索

文件翻译

保留排版,准确专业,支持PDF/Word/PPT等文件格式,支持 12+语言互译。

免费翻译文档

深度研究

AI帮你快速写综述,25分钟生成高质量综述,智能提取关键信息,辅助科研写作。

立即免费体验

雷公藤红素通过靶向抑制 HNF1A/SHH 轴克服非小细胞肺癌对紫杉醇的耐药性。

Targeted inhibition of the HNF1A/SHH axis by triptolide overcomes paclitaxel resistance in non-small cell lung cancer.

机构信息

Department of Thoracic Surgery, The Second Hospital, Cheeloo College of Medicine, Shandong University, Ji-nan, 250012, China.

Division of Environmental Medicine, Department of Medicine, New York University Grossman School of Medicine, New York, NY, 10010, USA.

出版信息

Acta Pharmacol Sin. 2024 May;45(5):1060-1076. doi: 10.1038/s41401-023-01219-y. Epub 2024 Jan 16.

DOI:10.1038/s41401-023-01219-y
PMID:38228910
原文链接:https://pmc.ncbi.nlm.nih.gov/articles/PMC11053095/
Abstract

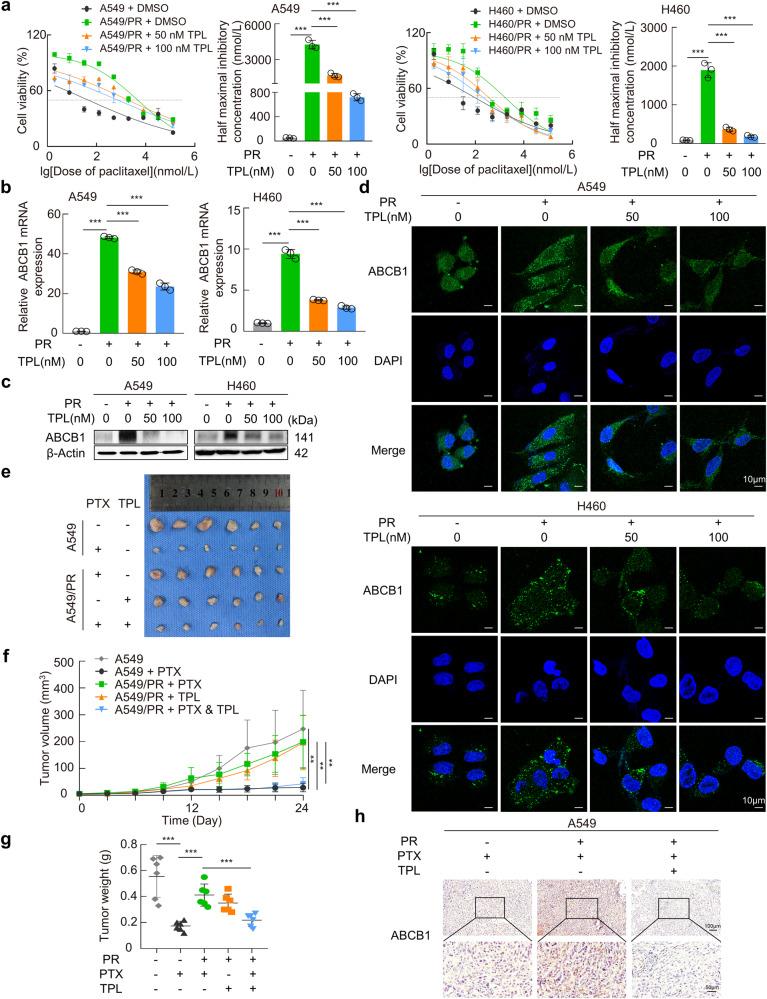
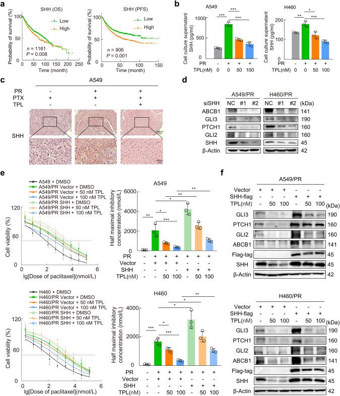
Paclitaxel resistance is associated with a poor prognosis in non-small cell lung cancer (NSCLC) patients, and currently, there is no promising drug for paclitaxel resistance. In this study, we investigated the molecular mechanisms underlying the chemoresistance in human NSCLC-derived cell lines. We constructed paclitaxel-resistant NSCLC cell lines (A549/PR and H460/PR) by long-term exposure to paclitaxel. We found that triptolide, a diterpenoid epoxide isolated from the Chinese medicinal herb Tripterygium wilfordii Hook F, effectively enhanced the sensitivity of paclitaxel-resistant cells to paclitaxel by reducing ABCB1 expression in vivo and in vitro. Through high-throughput sequencing, we identified the SHH-initiated Hedgehog signaling pathway playing an important role in this process. We demonstrated that triptolide directly bound to HNF1A, one of the transcription factors of SHH, and inhibited HNF1A/SHH expression, ensuing in attenuation of Hedgehog signaling. In NSCLC tumor tissue microarrays and cancer network databases, we found a positive correlation between HNF1A and SHH expression. Our results illuminate a novel molecular mechanism through which triptolide targets and inhibits HNF1A, thereby impeding the activation of the Hedgehog signaling pathway and reducing the expression of ABCB1. This study suggests the potential clinical application of triptolide and provides promising prospects in targeting the HNF1A/SHH pathway as a therapeutic strategy for NSCLC patients with paclitaxel resistance. Schematic diagram showing that triptolide overcomes paclitaxel resistance by mediating inhibition of the HNF1A/SHH/ABCB1 axis.

摘要

紫杉醇耐药与非小细胞肺癌(NSCLC)患者的预后不良相关,目前尚无针对紫杉醇耐药的有效药物。在本研究中,我们研究了人源性 NSCLC 细胞系中化疗耐药的分子机制。我们通过长期暴露于紫杉醇构建了紫杉醇耐药的 NSCLC 细胞系(A549/PR 和 H460/PR)。我们发现,雷公藤红素,一种从中国草药雷公藤中分离得到的二萜环氧物,通过体内和体外降低 ABCB1 的表达,有效增强了紫杉醇耐药细胞对紫杉醇的敏感性。通过高通量测序,我们发现 SHH 启动的 Hedgehog 信号通路在这个过程中发挥重要作用。我们证明雷公藤红素直接与 Hedgehog 信号通路的转录因子之一 HNF1A 结合,并抑制 HNF1A/SHH 的表达,从而减弱 Hedgehog 信号。在 NSCLC 肿瘤组织微阵列和癌症网络数据库中,我们发现 HNF1A 和 SHH 的表达之间存在正相关。我们的结果阐明了雷公藤红素靶向并抑制 HNF1A 的新分子机制,从而阻碍 Hedgehog 信号通路的激活和 ABCB1 的表达。这项研究表明雷公藤红素具有潜在的临床应用价值,并为靶向 HNF1A/SHH 通路作为紫杉醇耐药 NSCLC 患者的治疗策略提供了有希望的前景。示意图显示,雷公藤红素通过介导抑制 HNF1A/SHH/ABCB1 轴来克服紫杉醇耐药。

https://cdn.ncbi.nlm.nih.gov/pmc/blobs/aae0/11053095/73983d0716f3/41401_2023_1219_Fig8_HTML.jpg
https://cdn.ncbi.nlm.nih.gov/pmc/blobs/aae0/11053095/8f872487ec71/41401_2023_1219_Figa_HTML.jpg
https://cdn.ncbi.nlm.nih.gov/pmc/blobs/aae0/11053095/089926c2fda6/41401_2023_1219_Fig1_HTML.jpg
https://cdn.ncbi.nlm.nih.gov/pmc/blobs/aae0/11053095/d928c5966b0a/41401_2023_1219_Fig2_HTML.jpg
https://cdn.ncbi.nlm.nih.gov/pmc/blobs/aae0/11053095/3f19ba8fb795/41401_2023_1219_Fig3_HTML.jpg
https://cdn.ncbi.nlm.nih.gov/pmc/blobs/aae0/11053095/b5f34aba3aa7/41401_2023_1219_Fig4_HTML.jpg
https://cdn.ncbi.nlm.nih.gov/pmc/blobs/aae0/11053095/c33e168297a8/41401_2023_1219_Fig5_HTML.jpg
https://cdn.ncbi.nlm.nih.gov/pmc/blobs/aae0/11053095/8ed5fc9f9571/41401_2023_1219_Fig6_HTML.jpg
https://cdn.ncbi.nlm.nih.gov/pmc/blobs/aae0/11053095/787c6d3a68e9/41401_2023_1219_Fig7_HTML.jpg
https://cdn.ncbi.nlm.nih.gov/pmc/blobs/aae0/11053095/73983d0716f3/41401_2023_1219_Fig8_HTML.jpg
https://cdn.ncbi.nlm.nih.gov/pmc/blobs/aae0/11053095/8f872487ec71/41401_2023_1219_Figa_HTML.jpg
https://cdn.ncbi.nlm.nih.gov/pmc/blobs/aae0/11053095/089926c2fda6/41401_2023_1219_Fig1_HTML.jpg
https://cdn.ncbi.nlm.nih.gov/pmc/blobs/aae0/11053095/d928c5966b0a/41401_2023_1219_Fig2_HTML.jpg
https://cdn.ncbi.nlm.nih.gov/pmc/blobs/aae0/11053095/3f19ba8fb795/41401_2023_1219_Fig3_HTML.jpg
https://cdn.ncbi.nlm.nih.gov/pmc/blobs/aae0/11053095/b5f34aba3aa7/41401_2023_1219_Fig4_HTML.jpg
https://cdn.ncbi.nlm.nih.gov/pmc/blobs/aae0/11053095/c33e168297a8/41401_2023_1219_Fig5_HTML.jpg
https://cdn.ncbi.nlm.nih.gov/pmc/blobs/aae0/11053095/8ed5fc9f9571/41401_2023_1219_Fig6_HTML.jpg
https://cdn.ncbi.nlm.nih.gov/pmc/blobs/aae0/11053095/787c6d3a68e9/41401_2023_1219_Fig7_HTML.jpg
https://cdn.ncbi.nlm.nih.gov/pmc/blobs/aae0/11053095/73983d0716f3/41401_2023_1219_Fig8_HTML.jpg

相似文献

1
Targeted inhibition of the HNF1A/SHH axis by triptolide overcomes paclitaxel resistance in non-small cell lung cancer.雷公藤红素通过靶向抑制 HNF1A/SHH 轴克服非小细胞肺癌对紫杉醇的耐药性。
Acta Pharmacol Sin. 2024 May;45(5):1060-1076. doi: 10.1038/s41401-023-01219-y. Epub 2024 Jan 16.
2
Triptolide suppresses the growth and metastasis of non-small cell lung cancer by inhibiting β-catenin-mediated epithelial-mesenchymal transition.雷公藤红素通过抑制β-连环蛋白介导的上皮-间充质转化抑制非小细胞肺癌的生长和转移。
Acta Pharmacol Sin. 2021 Sep;42(9):1486-1497. doi: 10.1038/s41401-021-00657-w. Epub 2021 Apr 23.
3
Triptolide induces apoptosis through the calcium/calmodulin‑dependent protein kinase kinaseβ/AMP‑activated protein kinase signaling pathway in non‑small cell lung cancer cells.雷公藤红素通过钙/钙调蛋白依赖性蛋白激酶激酶β/AMP 激活的蛋白激酶信号通路诱导非小细胞肺癌细胞凋亡。
Oncol Rep. 2020 Nov;44(5):2288-2296. doi: 10.3892/or.2020.7763. Epub 2020 Sep 11.
4
The triptolide derivative MRx102 inhibits Wnt pathway activation and has potent anti-tumor effects in lung cancer.雷公藤甲素衍生物MRx102可抑制Wnt信号通路激活,并对肺癌具有强大的抗肿瘤作用。
BMC Cancer. 2016 Jul 11;16:439. doi: 10.1186/s12885-016-2487-7.
5
Triptolide reverses the Taxol resistance of lung adenocarcinoma by inhibiting the NF-κB signaling pathway and the expression of NF-κB-regulated drug-resistant genes.雷公藤甲素通过抑制NF-κB信号通路及NF-κB调控的耐药基因表达来逆转肺腺癌对紫杉醇的耐药性。
Mol Med Rep. 2016 Jan;13(1):153-9. doi: 10.3892/mmr.2015.4493. Epub 2015 Nov 2.
6
CHD1L contributes to cisplatin resistance by upregulating the ABCB1-NF-κB axis in human non-small-cell lung cancer.CHD1L 通过上调 ABCB1-NF-κB 轴促进人非小细胞肺癌对顺铂耐药。
Cell Death Dis. 2019 Feb 4;10(2):99. doi: 10.1038/s41419-019-1371-1.
7
The Roles of Plant-Derived Triptolide on Non-Small Cell Lung Cancer.植物源性雷公藤内酯醇在非小细胞肺癌中的作用。
Oncol Res. 2019 Jul 12;27(7):849-858. doi: 10.3727/096504018X15447833065047. Epub 2019 Apr 8.
8
Antagonist effect of triptolide on AKT activation by truncated retinoid X receptor-alpha.雷公藤红素对截断型视黄酸受体-α激活 AKT 的拮抗作用。
PLoS One. 2012;7(4):e35722. doi: 10.1371/journal.pone.0035722. Epub 2012 Apr 24.
9
Biochemical and computational evaluation of Triptolide-induced cytotoxicity against NSCLC.雷公藤内酯醇诱导 NSCLC 细胞毒性的生化和计算评估。
Biomed Pharmacother. 2018 Jul;103:1557-1566. doi: 10.1016/j.biopha.2018.04.198. Epub 2018 May 7.
10
[Advances on effects of triptolide with non-small cell lung cancer].[雷公藤甲素对非小细胞肺癌作用的研究进展]
Zhongguo Fei Ai Za Zhi. 2013 Jul;16(7):378-81. doi: 10.3779/j.issn.1009-3419.2013.07.09.

引用本文的文献

1
attenuates acute lung injury by regulating the differentiation and function of myeloid-derived suppressor cells.通过调节髓源性抑制细胞的分化和功能减轻急性肺损伤。
Zhong Nan Da Xue Xue Bao Yi Xue Ban. 2025 May 28;50(5):840-850. doi: 10.11817/j.issn.1672-7347.2025.240424.
2
Intratumorally specific microbial-derived lipopolysaccharide contributes to non-small cell lung cancer progression.肿瘤内特异性微生物衍生的脂多糖促进非小细胞肺癌进展。
Virulence. 2025 Dec;16(1):2548626. doi: 10.1080/21505594.2025.2548626. Epub 2025 Aug 18.
3
Multiple signaling pathways in the frontiers of lung cancer progression.

本文引用的文献

1
Ginsenoside Rb for overcoming cisplatin-insensitivity of A549/DDP cells in vitro and vivo through the dual-inhibition on two efflux pumps of ABCB1 and PTCH1.人参皂苷 Rb 通过双重抑制 ABCB1 和 PTCH1 两种外排泵克服 A549/DDP 细胞的顺铂耐药性:体内外研究
Phytomedicine. 2023 Jul;115:154776. doi: 10.1016/j.phymed.2023.154776. Epub 2023 Mar 18.
2
Overcoming Cancer Multi-drug Resistance (MDR): Reasons, mechanisms, nanotherapeutic solutions, and challenges.克服癌症多药耐药性(MDR):原因、机制、纳米治疗解决方案及挑战
Biomed Pharmacother. 2023 Jun;162:114643. doi: 10.1016/j.biopha.2023.114643. Epub 2023 Apr 7.
3
肺癌进展前沿的多种信号通路。
Front Immunol. 2025 Jun 10;16:1593793. doi: 10.3389/fimmu.2025.1593793. eCollection 2025.
4
Natural anti-cancer products: insights from herbal medicine.天然抗癌产品:来自草药医学的见解。
Chin Med. 2025 Jun 9;20(1):82. doi: 10.1186/s13020-025-01124-y.
5
Combination Therapy for Overcoming Multidrug Resistance in Breast Cancer Through Hedgehog Signaling Pathway Regulation.通过调控刺猬信号通路克服乳腺癌多药耐药的联合治疗
Pharmaceutics. 2025 Apr 26;17(5):572. doi: 10.3390/pharmaceutics17050572.
6
Exosomal circRNAs: key modulators in breast cancer progression.外泌体环状RNA:乳腺癌进展中的关键调节因子。
Cell Death Discov. 2025 Apr 24;11(1):196. doi: 10.1038/s41420-025-02494-w.
7
Insights into emerging mechanisms of ferroptosis: new regulators for cancer therapeutics.铁死亡新兴机制的见解:癌症治疗的新调控因子
Cell Biol Toxicol. 2025 Mar 25;41(1):63. doi: 10.1007/s10565-025-10010-0.
8
Triptolide induces immunogenic cell death in cervical cancer cells via ER stress and redox modulation.雷公藤甲素通过内质网应激和氧化还原调节诱导宫颈癌细胞发生免疫原性细胞死亡。
Am J Cancer Res. 2025 Jan 15;15(1):69-83. doi: 10.62347/XNVR3799. eCollection 2025.
9
Transcriptomic analysis of + non-small cell lung cancer reveals an upregulation of nucleotide synthesis and cell adhesion pathways.+非小细胞肺癌的转录组分析揭示了核苷酸合成和细胞黏附途径的上调。
Front Oncol. 2024 Dec 16;14:1408697. doi: 10.3389/fonc.2024.1408697. eCollection 2024.
Bufalin reverses ABCB1-mediated resistance to docetaxel in breast cancer.
蟾毒灵可逆转ABCB1介导的乳腺癌对多西他赛的耐药性。
Heliyon. 2023 Feb 18;9(3):e13840. doi: 10.1016/j.heliyon.2023.e13840. eCollection 2023 Mar.
4
Design, synthesis and biological evaluation of seco-DSP/DCK derivatives reversing P-glycoprotein-mediated paclitaxel resistance in A2780/T cells.设计、合成并评价二氢白屈菜红碱/二氢考布他汀衍生物逆转 A2780/T 细胞中 P-糖蛋白介导的紫杉醇耐药性的作用。
Eur J Med Chem. 2023 Mar 15;250:115218. doi: 10.1016/j.ejmech.2023.115218. Epub 2023 Feb 21.
5
HNF1A regulates oxaliplatin resistance in pancreatic cancer by targeting 53BP1.HNF1A 通过靶向 53BP1 调节胰腺癌对奥沙利铂的耐药性。
Int J Oncol. 2023 Apr;62(4). doi: 10.3892/ijo.2023.5493. Epub 2023 Feb 24.
6
Tofu Whey Wastewater as a Beneficial Supplement to Poultry Farming: Improving Production Performance and Protecting against Infection.豆腐乳清废水作为家禽养殖的有益补充:提高生产性能并预防感染
Foods. 2022 Dec 23;12(1):79. doi: 10.3390/foods12010079.
7
Alpha lipoamide inhibits diabetic kidney fibrosis via improving mitochondrial function and regulating RXRα expression and activation.α-硫辛酸通过改善线粒体功能和调节 RXRα 的表达和激活抑制糖尿病肾病纤维化。
Acta Pharmacol Sin. 2023 May;44(5):1051-1065. doi: 10.1038/s41401-022-00997-1. Epub 2022 Nov 8.
8
Cancer multidrug-resistance reversal by ABCB1 inhibition: A recent update.通过抑制ABCB1逆转癌症多药耐药性:最新进展
Eur J Med Chem. 2022 Sep 5;239:114542. doi: 10.1016/j.ejmech.2022.114542. Epub 2022 Jun 17.
9
What's next for AlphaFold and the AI protein-folding revolution.AlphaFold和人工智能蛋白质折叠革命的下一步是什么。
Nature. 2022 Apr;604(7905):234-238. doi: 10.1038/d41586-022-00997-5.
10
Progression-free survival: it is time for a new name.无进展生存期:是时候换个新名称了。
Lancet Oncol. 2022 Mar;23(3):328-330. doi: 10.1016/S1470-2045(22)00015-8.