Suppr超能文献

雷公藤红素通过抑制β-连环蛋白介导的上皮-间充质转化抑制非小细胞肺癌的生长和转移。

Triptolide suppresses the growth and metastasis of non-small cell lung cancer by inhibiting β-catenin-mediated epithelial-mesenchymal transition.

机构信息

GMU-GIBH Joint School of Life Sciences, Guangzhou Medical University, Guangzhou, 511436, China.

Key Laboratory of Molecular Target & Clinical Pharmacology and the State Key Laboratory of Respiratory Disease, School of Pharmaceutical Sciences & The Fifth Affiliated Hospital, Guangzhou Medical University, Guangzhou, 511436, China.

出版信息

Acta Pharmacol Sin. 2021 Sep;42(9):1486-1497. doi: 10.1038/s41401-021-00657-w. Epub 2021 Apr 23.

Abstract

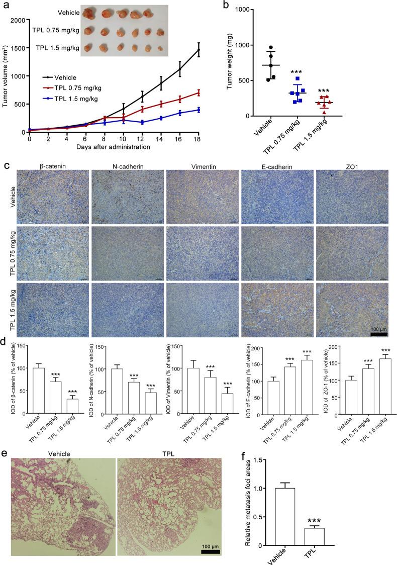
Non-small cell lung cancer (NSCLC) is characterized by a high incidence of metastasis and poor survival. As epithelial-mesenchymal transition (EMT) is well recognized as a major factor initiating tumor metastasis, developing EMT inhibitor could be a feasible treatment for metastatic NSCLC. Recent studies show that triptolide isolated from Tripterygium wilfordii Hook F attenuated the migration and invasion of breast cancer, colon carcinoma, and ovarian cancer cells, and EMT played important roles in this process. In the present study we investigated the effect of triptolide on the migration and invasion of NSCLC cell lines. We showed that triptolide (0.5, 1.0, 2.0 nM) concentration-dependently inhibited the migration and invasion of NCI-H1299 cells. Triptolide treatment concentration-dependently suppressed EMT in NCI-H1299 cells, evidenced by significantly elevated E-cadherin expression and reduced expression of ZEB1, vimentin, and slug. Furthermore, triptolide treatment suppressed β-catenin expression in NCI-H1299 and NCI-H460 cells, overexpression of β-catenin antagonized triptolide-caused inhibition on EMT, whereas knockout of β-catenin enhanced the inhibitory effect of triptolide on EMT. Administration of triptolide (0.75, 1.5 mg/kg per day, ip, every 2 days) for 18 days in NCI-H1299 xenograft mice dose-dependently suppressed the tumor growth, restrained EMT, and decreased lung metastasis, as evidence by significantly decreased expression of mesenchymal markers, increased expression of epithelial markers as well as reduced number of pulmonary lung metastatic foci. These results demonstrate that triptolide suppresses NSCLC metastasis by targeting EMT via reducing β-catenin expression. Our study implies that triptolide may be developed as a potential agent for the therapy of NSCLC metastasis.

摘要

非小细胞肺癌(NSCLC)的特点是转移发生率高,生存率低。由于上皮-间充质转化(EMT)被认为是引发肿瘤转移的主要因素,因此开发 EMT 抑制剂可能是治疗转移性 NSCLC 的一种可行方法。最近的研究表明,雷公藤红素从雷公藤中分离出来钩 F 减弱了乳腺癌、结肠癌和卵巢癌细胞的迁移和侵袭,EMT 在这个过程中起着重要作用。在本研究中,我们研究了雷公藤红素对 NSCLC 细胞系迁移和侵袭的影响。我们表明,雷公藤红素(0.5、1.0、2.0 nM)浓度依赖性地抑制 NCI-H1299 细胞的迁移和侵袭。雷公藤红素处理浓度依赖性地抑制了 NCI-H1299 细胞中的 EMT,这表现为 E-钙粘蛋白表达显著升高,ZEB1、波形蛋白和 slug 的表达降低。此外,雷公藤红素处理抑制了 NCI-H1299 和 NCI-H460 细胞中的β-连环蛋白表达,β-连环蛋白的过表达拮抗了雷公藤红素引起的 EMT 抑制,而β-连环蛋白的敲除增强了雷公藤红素对 EMT 的抑制作用。在 NCI-H1299 异种移植小鼠中,雷公藤红素(0.75、1.5 mg/kg/天,ip,每 2 天一次)给药 18 天,呈剂量依赖性地抑制肿瘤生长,抑制 EMT,并减少肺转移,这表现为间充质标志物的表达显著降低,上皮标志物的表达增加,以及肺部肺转移灶的数量减少。这些结果表明,雷公藤红素通过降低β-连环蛋白表达抑制 NSCLC 转移。我们的研究表明,雷公藤红素可能被开发为治疗 NSCLC 转移的潜在药物。

https://cdn.ncbi.nlm.nih.gov/pmc/blobs/fb3d/8379262/2c1faca27a4d/41401_2021_657_Fig1_HTML.jpg

文献检索

告别复杂PubMed语法,用中文像聊天一样搜索,搜遍4000万医学文献。AI智能推荐,让科研检索更轻松。

立即免费搜索

文件翻译

保留排版,准确专业,支持PDF/Word/PPT等文件格式,支持 12+语言互译。

免费翻译文档

深度研究

AI帮你快速写综述,25分钟生成高质量综述,智能提取关键信息,辅助科研写作。

立即免费体验