Suppr超能文献

Wnt抑制可减轻胶质母细胞瘤对免疫检查点阻断的抗性。

Wnt inhibition alleviates resistance to immune checkpoint blockade in glioblastoma.

作者信息

Jain Rakesh, Krishnan Shanmugarajan, Lee Somin, Amoozgar Zohreh, Subudhi Sonu, Kumar Ashwin, Posada Jessica, Lindeman Neal, Lei Pinji, Duquette Mark, Roberge Sylvie, Huang Peigen, Andersson Patrik, Datta Meenal, Munn Lance, Fukumura Dai

机构信息

MGH.

Massachusetts General Hospital.

出版信息

Res Sq. 2023 Dec 26:rs.3.rs-3707472. doi: 10.21203/rs.3.rs-3707472/v1.

Abstract

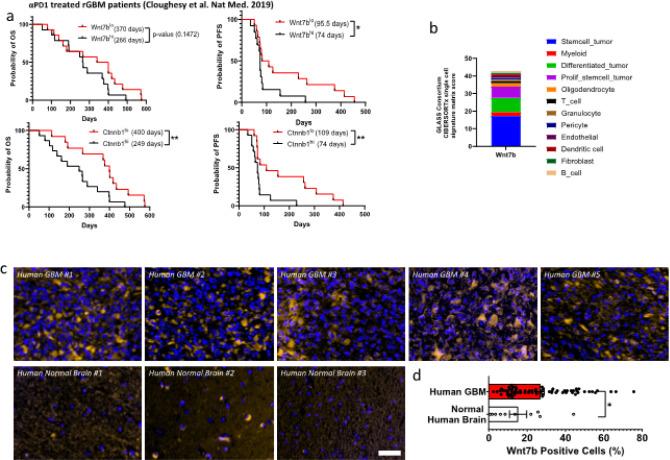
Wnt signaling plays a critical role in the progression and treatment outcome of glioblastoma (GBM). Here, we identified WNT7b as a heretofore unknown mechanism of resistance to immune checkpoint inhibition (αPD1) in GBM patients and murine models. Acquired resistance to αPD1 was found to be associated with the upregulation of Wnt7b and β-catenin protein levels in GBM in patients and in a clinically relevant, stem-rich GBM model. Combining the porcupine inhibitor WNT974 with αPD1 prolonged the survival of GBM-bearing mice. However, this combination had a dichotomous response, with a subset of tumors showing refractoriness. WNT974 and αPD1 expanded a subset of DC3-like dendritic cells (DCs) and decreased the granulocytic myeloid-derived suppressor cells (gMDSCs) in the tumor microenvironment (TME). By contrast, monocytic MDSCs (mMDSCs) increased, while T-cell infiltration remained unchanged, suggesting potential TME-mediated resistance. Our preclinical findings warrant the testing of Wnt7b/β-catenin combined with αPD1 in GBM patients with elevated Wnt7b/β-catenin signaling.

摘要

Wnt信号通路在胶质母细胞瘤(GBM)的进展和治疗结果中起着关键作用。在此,我们确定WNT7b是GBM患者和小鼠模型中一种前所未知的对免疫检查点抑制(αPD1)产生耐药性的机制。在患者的GBM以及一个具有临床相关性、富含干细胞的GBM模型中,发现对αPD1的获得性耐药与Wnt7b和β-连环蛋白蛋白水平的上调有关。将刺猬因子抑制剂WNT974与αPD1联合使用可延长荷GBM小鼠的生存期。然而,这种联合治疗产生了二分反应,一部分肿瘤表现出难治性。WNT974和αPD1扩大了肿瘤微环境(TME)中一部分DC3样树突状细胞(DCs),并减少了粒细胞性髓源性抑制细胞(gMDSCs)。相比之下,单核细胞性MDSCs(mMDSCs)增加,而T细胞浸润保持不变,提示可能存在TME介导的耐药性。我们的临床前研究结果值得在Wnt7b/β-连环蛋白信号上调的GBM患者中测试Wnt7b/β-连环蛋白与αPD1的联合治疗。

https://cdn.ncbi.nlm.nih.gov/pmc/blobs/d412/10793505/7a7e4972bd42/nihpp-rs3707472v1-f0001.jpg

文献检索

告别复杂PubMed语法,用中文像聊天一样搜索,搜遍4000万医学文献。AI智能推荐,让科研检索更轻松。

立即免费搜索

文件翻译

保留排版,准确专业,支持PDF/Word/PPT等文件格式,支持 12+语言互译。

免费翻译文档

深度研究

AI帮你快速写综述,25分钟生成高质量综述,智能提取关键信息,辅助科研写作。

立即免费体验