Limke Annette, Poschmann Gereon, Stühler Kai, Petzsch Patrick, Wachtmeister Thorsten, von Mikecz Anna
IUF-Leibniz Research Institute of Environmental Medicine GmbH, Auf'm Hennekamp 50, 40225 Düsseldorf, Germany.
Institute of Molecular Medicine, Proteome Research, Medical Faculty and University Hospital, Heinrich Heine University Düsseldorf, 40225 Düsseldorf, Germany.
J Xenobiot. 2024 Jan 12;14(1):135-153. doi: 10.3390/jox14010008.
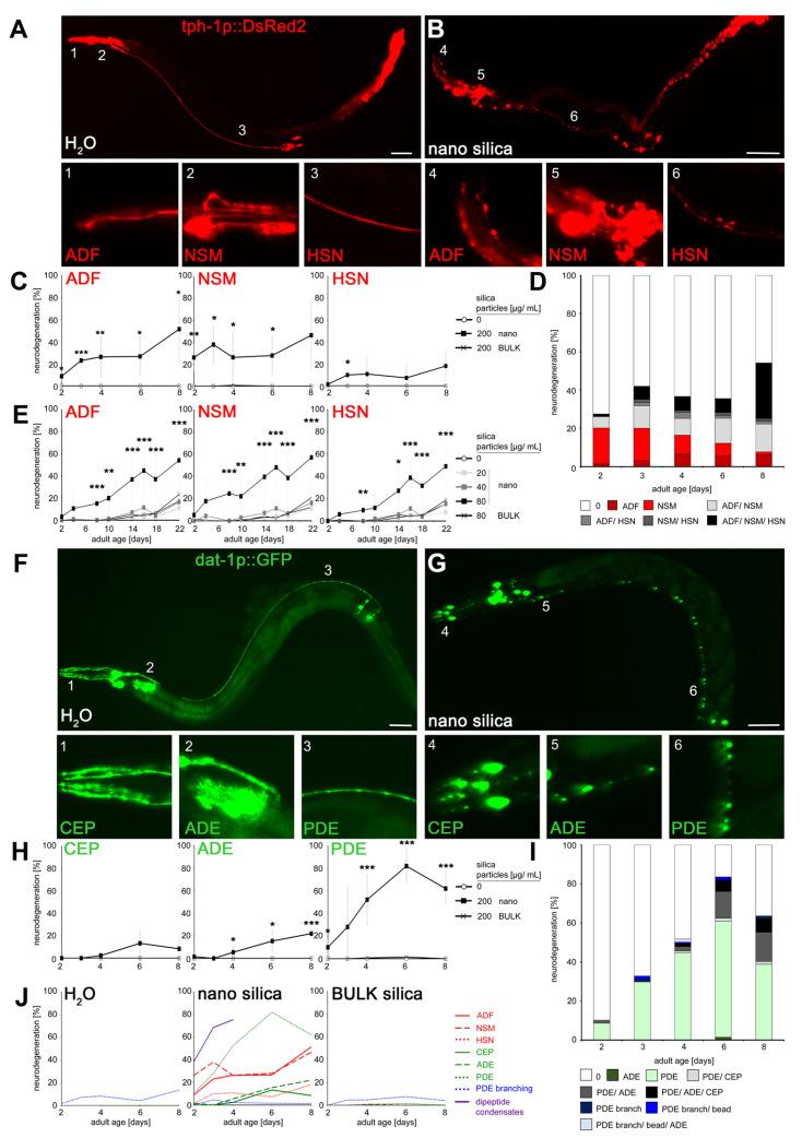
The incidence of age-related neurodegenerative diseases is rising globally. However, the temporal sequence of neurodegeneration throughout adult life is poorly understood. To identify the starting points and schedule of neurodegenerative events, serotonergic and dopaminergic neurons were monitored in the model organism , which has a life span of 2-3 weeks. Neural morphology was examined from young to old nematodes that were exposed to silica nanoparticles. Young nematodes showed phenotypes such as dendritic beading of serotonergic and dopaminergic neurons that are normally not seen until late life. During aging, neurodegeneration spreads from specifically susceptible ADF and PDE neurons in young to other more resilient neurons, such as dopaminergic CEP in middle-aged worms. Investigation of neurodegenerative hallmarks and animal behavior revealed a temporal correlation with the acceleration of neuromuscular defects, such as internal hatch in 2-day-old . Transcriptomics and proteomics of young worms exposed to nano silica showed a change in gene expression concerning the gene ontology groups serotonergic and dopaminergic signaling as well as neuropeptide signaling. Consistent with this, reporter strains for nlp-3, nlp-14 and nlp-21 confirmed premature degeneration of the serotonergic neuron HSN and other neurons in young . The results identify young nematodes as a vulnerable age group for nano silica-induced neural defects with a significantly reduced health span. Neurodegeneration of specific neurons impairs signaling by classical neurotransmitters as well as neuropeptides and compromises related neuromuscular behaviors in critical phases of life, such as the reproductive phase.
与年龄相关的神经退行性疾病在全球范围内的发病率正在上升。然而,人们对整个成年期神经退行性变的时间顺序了解甚少。为了确定神经退行性事件的起始点和时间表,在寿命为2至3周的模式生物中监测了血清素能和多巴胺能神经元。对暴露于二氧化硅纳米颗粒的线虫从幼年到老年阶段的神经形态进行了检查。幼年线虫表现出血清素能和多巴胺能神经元的树突串珠等表型,这些表型通常在生命后期才会出现。在衰老过程中,神经退行性变从幼年时特别易感的ADF和PDE神经元扩散到其他更具弹性的神经元,如中年线虫中的多巴胺能CEP神经元。对神经退行性特征和动物行为的研究揭示了与神经肌肉缺陷加速之间的时间相关性,例如2日龄线虫的内部孵化。对暴露于纳米二氧化硅的幼年线虫进行转录组学和蛋白质组学分析,结果显示与血清素能和多巴胺能信号传导以及神经肽信号传导相关的基因本体组的基因表达发生了变化。与此一致的是,nlp - 3、nlp - 14和nlp - 21的报告菌株证实了幼年线虫中血清素能神经元HSN和其他神经元的过早退化。研究结果表明,幼年线虫是纳米二氧化硅诱导神经缺陷的易感年龄组,其健康寿命显著缩短。特定神经元的神经退行性变会损害经典神经递质以及神经肽的信号传导,并在生命的关键阶段(如生殖阶段)影响相关的神经肌肉行为。