Suppr超能文献

抑制SPARC通过TGFβ1/Smad2改善慢性哮喘中卵清蛋白诱导的气道重塑。

Suppression of SPARC Ameliorates Ovalbumin-induced Airway Remodeling via TGFβ1/Smad2 in Chronic Asthma.

作者信息

Pan Yun, Zhang Dong, Zhang Jintao, Liu Xiaofei, Xu Jiawei, Zeng Rong, Cui Wenjing, Liu Tian, Wang Junfei, Dong Liang

机构信息

Department of Respiratory, Shandong Provincial Qianfoshan Hospital, Shandong University, Jinan, China.

Department of Respiratory, Shandong Provincial Qianfoshan Hospital, School of Clinical and Basic Medical Sciences, Shandong First Medical University & Shandong Academy of Medical Sciences, Jinan, China.

出版信息

Allergy Asthma Immunol Res. 2024 Jan;16(1):91-108. doi: 10.4168/aair.2024.16.1.91.

Abstract

PURPOSE

Airway remodeling is a critical feature of asthma. Secreted protein acidic and rich in cysteine (SPARC), which plays a cardinal role in regulating cell-matrix interactions, has been implicated in various fibrotic diseases. However, the effect of SPARC in asthma remains unknown.

METHODS

We studied the expression of SPARC in human bronchial epithelial cells and serum of asthmatics as well as in the lung tissues of chronic asthma mice. The role of SPARC was examined by using a Lentivirus-mediated SPARC knockdown method in the ovalbumin (OVA)-induced asthma mice. The biological processes regulated by SPARC were identified using RNA sequencing. The function of SPARC in the remodeling process induced by transforming growth factor β1 (TGFβ1) was conducted by using SPARC small interfering RNA (siRNA) or recombinant human SPARC protein in 16HBE cells.

RESULTS

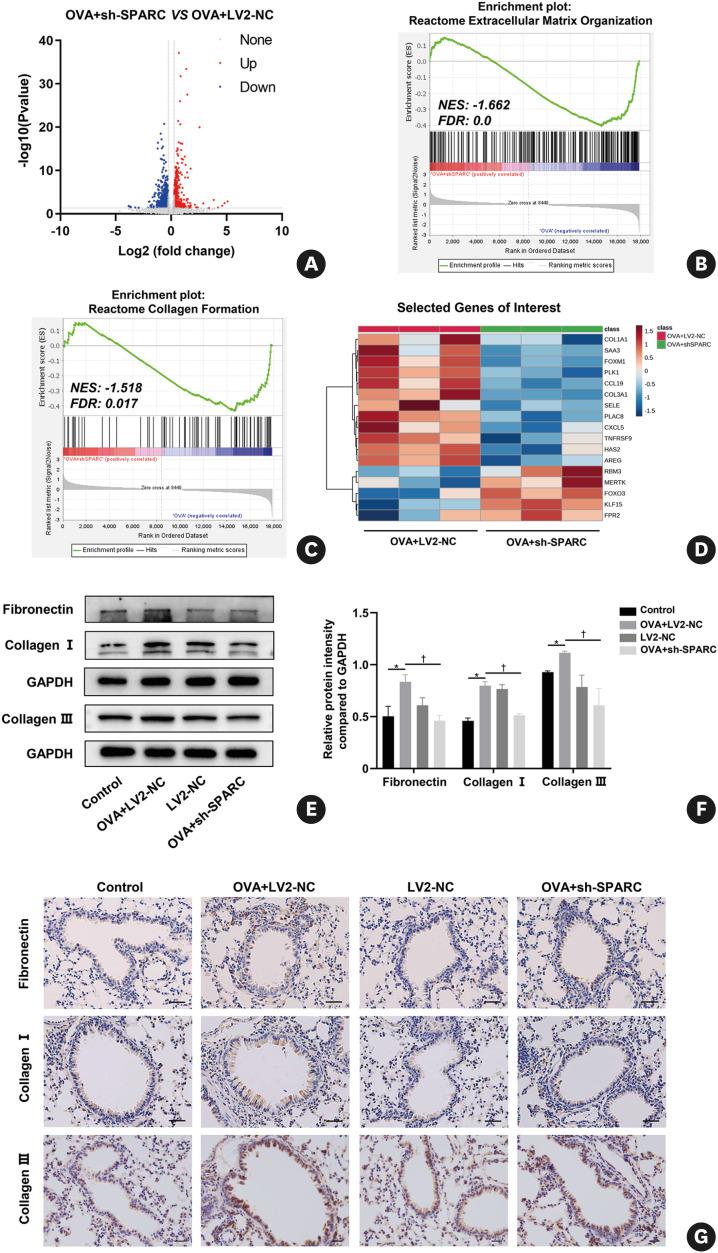
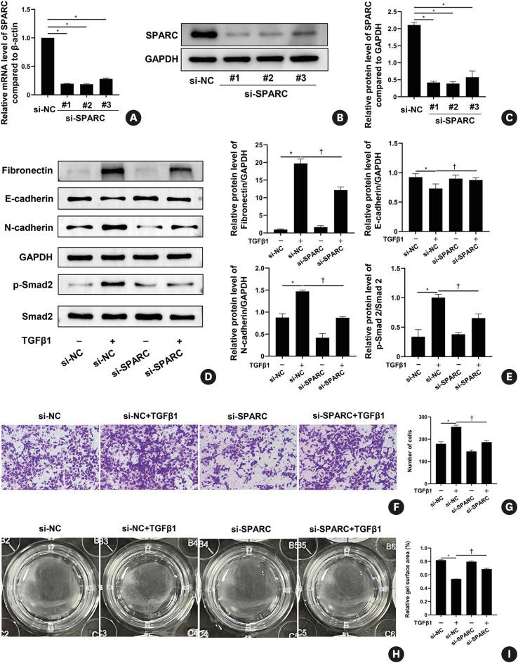
We observed that SPARC was up-regulated in human bronchial epithelia of asthmatics and the asthmatic mice. The levels of serum SPARC in asthmatics were also elevated and negatively correlated with the forced expiratory volume in one second (FEV1) to forced vital capacity ratio (FVC) ( = -0.485, < 0.01) and FEV1 (%predicted) ( = -0.425, = 0.001). In the chronic asthmatic mice, Lentivirus-mediated SPARC knockdown significantly decreased airway remodeling and airway hyper-responsiveness. According to gene set enrichment analysis, negatively enriched pathways found in the OVA + short hairpin-SPARC group included ECM organization and collagen formation. In the lung function studies, knockdown of SPARC by siRNA reduced the expression of remodeling-associated biomarkers, cell migration, and contraction by blocking the TGFβ1/Smad2 pathway. Addition of human recombinant SPARC protein promoted the TGFβ1-induced remodeling process, cell migration, and contraction in 16HBE cells via the TGFβ1/Smad2 pathway.

CONCLUSIONS

Our studies provided evidence for the involvement of SPARC in the airway remodeling of asthma via the TGFβ1/Smad2 pathway.

摘要

目的

气道重塑是哮喘的一个关键特征。富含半胱氨酸的酸性分泌蛋白(SPARC)在调节细胞与基质相互作用中起主要作用,已被证明与多种纤维化疾病有关。然而,SPARC在哮喘中的作用仍不清楚。

方法

我们研究了SPARC在哮喘患者的人支气管上皮细胞和血清以及慢性哮喘小鼠肺组织中的表达。通过慢病毒介导的SPARC敲低方法在卵清蛋白(OVA)诱导的哮喘小鼠中检测SPARC的作用。使用RNA测序鉴定由SPARC调节的生物学过程。通过在16HBE细胞中使用SPARC小干扰RNA(siRNA)或重组人SPARC蛋白来研究SPARC在转化生长因子β1(TGFβ1)诱导的重塑过程中的功能。

结果

我们观察到哮喘患者和哮喘小鼠的人支气管上皮中SPARC上调。哮喘患者血清SPARC水平也升高,且与一秒用力呼气容积(FEV1)与用力肺活量比值(FVC)(r = -0.485,P < 0.01)和FEV1(%预计值)(r = -0.425,P = 0.001)呈负相关。在慢性哮喘小鼠中,慢病毒介导的SPARC敲低显著降低气道重塑和气道高反应性。根据基因集富集分析,OVA +短发夹-SPARC组中负富集的通路包括细胞外基质组织和胶原形成。在肺功能研究中,siRNA敲低SPARC通过阻断TGFβ1/Smad2途径降低重塑相关生物标志物的表达、细胞迁移和收缩。添加人重组SPARC蛋白通过TGFβ1/Smad2途径促进TGFβ1诱导的16HBE细胞重塑过程、细胞迁移和收缩。

结论

我们的研究为SPARC通过TGFβ1/Smad2途径参与哮喘气道重塑提供了证据。

https://cdn.ncbi.nlm.nih.gov/pmc/blobs/42e6/10823139/ec56bcb0080e/aair-16-91-g001.jpg

文献AI研究员

20分钟写一篇综述,助力文献阅读效率提升50倍。

立即体验

用中文搜PubMed

大模型驱动的PubMed中文搜索引擎

马上搜索

文档翻译

学术文献翻译模型,支持多种主流文档格式。

立即体验