Suppr超能文献

释放治疗潜力:双基因疗法改善莱伯先天性黑蒙小鼠模型的疾病表型

Unlocking therapeutic potential: dual gene therapy for ameliorating the disease phenotypes in a mouse model of Leber congenital amaurosis.

作者信息

Liu Yanbo, Tai Jingjie, Yu Chaofeng, Xu Dan, Xiao Dan, Pang Jijing

机构信息

Eye Institute of Xiamen University, Fujian Provincial Key Laboratory of Ophthalmology and Visual Science, School of Medicine, Xiamen University, Xiamen, China.

Shenyang Weijing Biotechnology Co., Ltd., Shenyang, China.

出版信息

Front Med (Lausanne). 2024 Jan 9;10:1291795. doi: 10.3389/fmed.2023.1291795. eCollection 2023.

Abstract

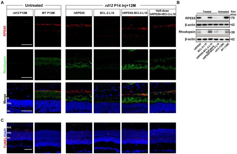
Leber congenital amaurosis (LCA) is the most common genetic cause of congenital visual impairment in infants and children. Patients with LCA who harbor mutations exhibit a deficiency in photoreceptor rhodopsin, leading to severe night blindness and visual impairment following birth. Since either gene replacement therapy or anti-apoptosis therapy alone cannot maintain both functional and morphological normality for a long time in the animal model, we propose a robust treatment strategy, that is, gene replacement therapy combined with anti-apoptotic therapy to protect photoreceptors from further degeneration while compensating for lost function. Here, mice were injected subretinally at postnatal day 14 with four vector administrations, respectively. At 6 months after treatment, it was discovered that injection of three vectors, AAV8 (Y733F)-CBA-hRPE65, AAV8(Y733F)-CBA-hRPE65-BCL-2-L10 and mixture of half-dose AAV8(Y733F)-CBA-hRPE65 and half-dose AAV8 (Y733F)-CBA-BCL-2-L10, could partially restore the visual function of mice. Meanwhile, these treated eyes also exhibited a thicker outer nuclear layer (ONL) structure. However, despite the fact that the eyes of mice injected with the AAV8 (Y733F)-CBA-BCL-2-L10 vector displayed a slightly thicker ONL structure compared to untreated eyes, the visual function of the treated eyes did not recover. Continuing the observation period to 12 months after treatment, we found that compared to mice at 6-month post-treatment, mice injected with AAV8 (Y733F)-CBA-hRPE65 or mixture of half-dose AAV8(Y733F)-CBA-hRPE65 and half-dose AAV8 (Y733F)-CBA-BCL-2-L10 exhibited varying degrees of decline in both visual function and ONL thickness. However, in the case of mice injected with the AAV8(Y733F)-CBA-hRPE65-BCL-2-L10 vector, the ONL thickness remains consistent at both 6 and 12 months after treatment. These mice continued to maintain a relatively strong visual function and showed restoration in the levels of and Rhodopsin protein expression. Our findings illustrate that early postnatal treatment with AAV vectors containing both the gene and the anti-apoptotic gene provide enhanced and sustained retinal protection.

摘要

莱伯先天性黑蒙(LCA)是婴幼儿先天性视力障碍最常见的遗传病因。携带突变的LCA患者视锥视杆细胞视紫红质缺乏,导致出生后严重夜盲和视力损害。由于在动物模型中,单独的基因替代疗法或抗凋亡疗法都不能长期维持功能和形态正常,我们提出了一种强有力的治疗策略,即基因替代疗法与抗凋亡疗法相结合,以保护光感受器免于进一步退化,同时补偿丧失的功能。在此,在出生后第14天给小鼠视网膜下分别注射四种载体。治疗6个月后,发现注射三种载体,即AAV8(Y733F)-CBA-hRPE65、AAV8(Y733F)-CBA-hRPE65-BCL-2-L10以及半剂量AAV8(Y733F)-CBA-hRPE65和半剂量AAV8(Y733F)-CBA-BCL-2-L10的混合物,可部分恢复小鼠的视觉功能。同时,这些接受治疗的眼睛也表现出较厚的外核层(ONL)结构。然而,尽管注射AAV8(Y733F)-CBA-BCL-2-L10载体的小鼠眼睛与未治疗的眼睛相比显示出稍厚的ONL结构,但治疗后眼睛的视觉功能并未恢复。将观察期延长至治疗后12个月,我们发现与治疗后6个月的小鼠相比,注射AAV8(Y733F)-CBA-hRPE65或半剂量AAV8(Y733F)-CBA-hRPE65和半剂量AAV8(Y733F)-CBA-BCL-2-L10混合物的小鼠在视觉功能和ONL厚度方面均出现不同程度的下降。然而,对于注射AAV8(Y733F)-CBA-hRPE65-BCL-2-L10载体的小鼠,治疗后6个月和12个月的ONL厚度保持一致。这些小鼠继续保持相对较强的视觉功能,并在视黄醛和视紫红质蛋白表达水平上表现出恢复。我们的研究结果表明,出生后早期用同时包含视黄醛基因和抗凋亡基因的AAV载体进行治疗可提供增强的和持续的视网膜保护。

https://cdn.ncbi.nlm.nih.gov/pmc/blobs/8349/10803578/6cd050b72314/fmed-10-1291795-g001.jpg

文献AI研究员

20分钟写一篇综述,助力文献阅读效率提升50倍。

立即体验

用中文搜PubMed

大模型驱动的PubMed中文搜索引擎

马上搜索

文档翻译

学术文献翻译模型,支持多种主流文档格式。

立即体验