Department of Neurological Surgery, Feinberg School of Medicine, Northwestern University, Chicago, IL, United States.
Feinberg School of Medicine, Northwestern University, Chicago, IL, United States.
Front Immunol. 2024 Jan 10;14:1295218. doi: 10.3389/fimmu.2023.1295218. eCollection 2023.
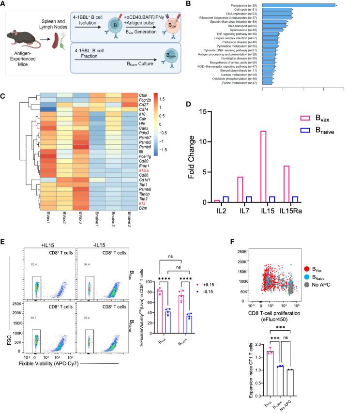
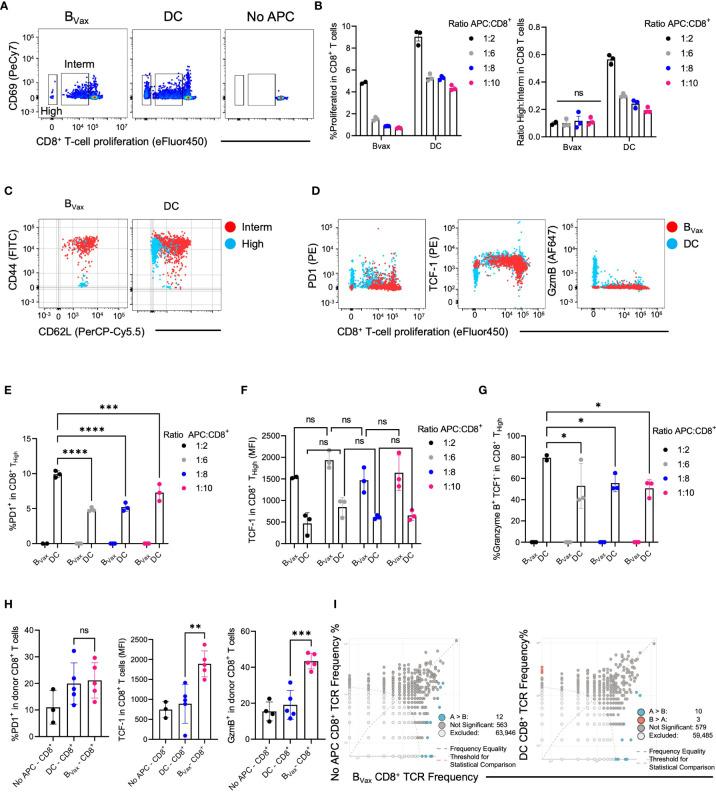
Understanding the spatial relationship and functional interaction of immune cells in glioblastoma (GBM) is critical for developing new therapeutics that overcome the highly immunosuppressive tumor microenvironment. Our study showed that B and T cells form clusters within the GBM microenvironment within a 15-μm radius, suggesting that B and T cells could form immune synapses within the GBM. However, GBM-infiltrating B cells suppress the activation of CD8 T cells. To overcome this immunosuppression, we leveraged B-cell functions by activating them with CD40 agonism, IFNγ, and BAFF to generate a potent antigen-presenting B cells named B. B had improved antigen cross-presentation potential compared to naïve B cells and were primed to use the IL15-IL15Ra mechanism to enhance T cell activation. Compared to naïve B cells, B could improve CD8 T cell activation and proliferation. Compared to dendritic cells (DCs), which are the current gold standard professional antigen-presenting cell, B promoted highly proliferative T cells that had a stem-like memory T cell phenotype characterized by CD62LCD44 expression, high TCF-1 expression, and low PD-1 and granzyme B expression. Adoptive transfer of B-activated CD8 T cells into tumor-bearing brains led to T cell reactivation with higher TCF-1 expression and elevated granzyme B production compared to DC-activated CD8 T cells. Adoptive transfer of B into an irradiated immunocompetent tumor-bearing host promoted more CD8 T cell proliferation than adoptive transfer of DCs. Moreover, highly proliferative CD8 T cells in the B group had less PD-1 expression than those highly proliferative CD8 T cells in the DC group. The findings of this study suggest that B and DC could generate distinctive CD8 T cells, which potentially serve multiple purposes in cellular vaccine development.
了解胶质母细胞瘤 (GBM) 中免疫细胞的空间关系和功能相互作用对于开发克服高度免疫抑制肿瘤微环境的新疗法至关重要。我们的研究表明,B 细胞和 T 细胞在 GBM 微环境中形成 15μm 半径内的簇,表明 B 细胞和 T 细胞可以在 GBM 内形成免疫突触。然而,浸润 GBM 的 B 细胞抑制 CD8 T 细胞的激活。为了克服这种免疫抑制,我们通过 CD40 激动剂、IFNγ 和 BAFF 激活 B 细胞来利用其功能,从而产生一种称为 B 的有效的抗原呈递 B 细胞。与幼稚 B 细胞相比,B 具有改善的抗原交叉呈递潜力,并且被激活以使用 IL15-IL15Ra 机制来增强 T 细胞激活。与幼稚 B 细胞相比,B 可以改善 CD8 T 细胞的激活和增殖。与树突状细胞 (DC) 相比,B 细胞可以促进高度增殖的 T 细胞,其具有干细胞样记忆 T 细胞表型,特征是 CD62LCD44 表达、TCF-1 表达高、PD-1 和 granzyme B 表达低。将激活的 B 细胞和 CD8 T 细胞过继转移到荷瘤脑中会导致 T 细胞重新激活,与 DC 激活的 CD8 T 细胞相比,TCF-1 表达更高,颗粒酶 B 产量更高。与过继转移 DC 相比,将 B 细胞过继转移到照射的免疫活性荷瘤宿主中会促进更多的 CD8 T 细胞增殖。此外,与 DC 组的高度增殖的 CD8 T 细胞相比,B 组的高度增殖的 CD8 T 细胞表达的 PD-1 更少。这项研究的结果表明,B 细胞和 DC 可以产生具有不同特征的 CD8 T 细胞,这可能在细胞疫苗开发中具有多种用途。