Suppr超能文献

基于 B 细胞的疗法产生抑制神经胶质瘤生长的抗体。

B cell-based therapy produces antibodies that inhibit glioblastoma growth.

机构信息

Department of Neurological Surgery, Northwestern University, Feinberg School of Medicine, Chicago, Illinois, USA.

Lou and Jean Malnati Brain Tumor Institute, Chicago, Illinois, USA.

出版信息

J Clin Invest. 2024 Aug 29;134(20):e177384. doi: 10.1172/JCI177384.

Abstract

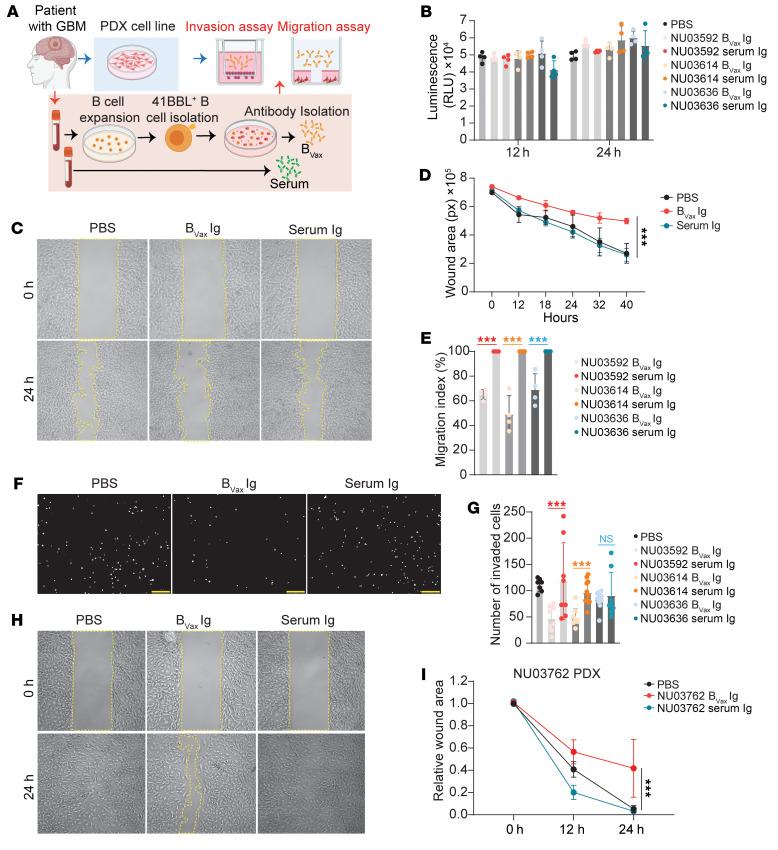
Glioblastoma (GBM) is a highly aggressive and malignant brain tumor with limited therapeutic options and a poor prognosis. Despite current treatments, the invasive nature of GBM often leads to recurrence. A promising alternative strategy is to harness the potential of the immune system against tumor cells. Our previous data showed that the BVax (B cell-based vaccine) can induce therapeutic responses in preclinical models of GBM. In this study, we aimed to characterize the antigenic reactivity of BVax-derived Abs and evaluate their therapeutic potential. We performed immunoproteomics and functional assays in murine models and samples from patients with GBM. Our investigations revealed that BVax distributed throughout the GBM tumor microenvironment and then differentiated into Ab-producing plasmablasts. Proteomics analyses indicated that the Abs produced by BVax had unique reactivity, predominantly targeting factors associated with cell motility and the extracellular matrix. Crucially, these Abs inhibited critical processes such as GBM cell migration and invasion. These findings provide valuable insights into the therapeutic potential of BVax-derived Abs for patients with GBM, pointing toward a novel direction for GBM immunotherapy.

摘要

胶质母细胞瘤(GBM)是一种高度侵袭性和恶性的脑肿瘤,治疗选择有限,预后不良。尽管目前有治疗方法,但 GBM 的侵袭性往往导致复发。一种有前途的替代策略是利用免疫系统对抗肿瘤细胞的潜力。我们之前的研究表明,BVax(基于 B 细胞的疫苗)可以在 GBM 的临床前模型中诱导治疗反应。在这项研究中,我们旨在表征 BVax 衍生的 Abs 的抗原反应性,并评估其治疗潜力。我们在小鼠模型和 GBM 患者的样本中进行了免疫蛋白质组学和功能分析。我们的研究揭示了 BVax 分布在整个 GBM 肿瘤微环境中,然后分化为产生 Ab 的浆母细胞。蛋白质组学分析表明,BVax 产生的 Abs 具有独特的反应性,主要针对与细胞运动和细胞外基质相关的因子。至关重要的是,这些 Abs 抑制了 GBM 细胞迁移和侵袭等关键过程。这些发现为 GBM 患者的 BVax 衍生 Abs 的治疗潜力提供了有价值的见解,为 GBM 免疫治疗指明了一个新的方向。

https://cdn.ncbi.nlm.nih.gov/pmc/blobs/3806/11473152/9eb0565374ca/jci-134-177384-g174.jpg

文献检索

告别复杂PubMed语法,用中文像聊天一样搜索,搜遍4000万医学文献。AI智能推荐,让科研检索更轻松。

立即免费搜索

文件翻译

保留排版,准确专业,支持PDF/Word/PPT等文件格式,支持 12+语言互译。

免费翻译文档

深度研究

AI帮你快速写综述,25分钟生成高质量综述,智能提取关键信息,辅助科研写作。

立即免费体验