• 文献检索
  • 文档翻译
  • 深度研究
  • 学术资讯
  • Suppr Zotero 插件Zotero 插件
  • 邀请有礼
  • 套餐&价格
  • 历史记录
应用&插件
Suppr Zotero 插件Zotero 插件浏览器插件Mac 客户端Windows 客户端微信小程序
定价
高级版会员购买积分包购买API积分包
服务
文献检索文档翻译深度研究API 文档MCP 服务
关于我们
关于 Suppr公司介绍联系我们用户协议隐私条款
关注我们

Suppr 超能文献

核心技术专利:CN118964589B侵权必究
粤ICP备2023148730 号-1Suppr @ 2026

文献检索

告别复杂PubMed语法,用中文像聊天一样搜索,搜遍4000万医学文献。AI智能推荐,让科研检索更轻松。

立即免费搜索

文件翻译

保留排版,准确专业,支持PDF/Word/PPT等文件格式,支持 12+语言互译。

免费翻译文档

深度研究

AI帮你快速写综述,25分钟生成高质量综述,智能提取关键信息,辅助科研写作。

立即免费体验

以定制钌配合物靶向癌症干细胞氧化磷酸化作为一种新的抗癌策略。

Targeting cancer stem cell OXPHOS with tailored ruthenium complexes as a new anti-cancer strategy.

作者信息

Alcalá Sonia, Villarino Lara, Ruiz-Cañas Laura, Couceiro José R, Martínez-Calvo Miguel, Palencia-Campos Adrián, Navarro Diego, Cabezas-Sainz Pablo, Rodriguez-Arabaolaza Iker, Cordero-Barreal Alfonso, Trilla-Fuertes Lucia, Rubiolo Juan A, Batres-Ramos Sandra, Vallespinos Mireia, González-Páramos Cristina, Rodríguez Jéssica, Gámez-Pozo Angelo, Vara Juan Ángel Fresno, Fernández Sara Fra, Berlinches Amparo Benito, Moreno-Mata Nicolás, Redondo Ana María Torres, Carrato Alfredo, Hermann Patrick C, Sánchez Laura, Torrente Susana, Fernández-Moreno Miguel Ángel, Mascareñas José L, Sainz Bruno

机构信息

Department of Biochemistry, Autónoma University of Madrid, School of Medicine and Department of Cancer, Instituto de Investigaciones Biomédicas (IIBm) Sols-Morreale (CSIC-UAM), Madrid, Spain.

Biomarkers and Personalized Approach to Cancer (BIOPAC) Group, Area 3 Cancer, Instituto Ramón y Cajal de Investigación Sanitaria (IRYCIS), Madrid, Spain.

出版信息

J Exp Clin Cancer Res. 2024 Jan 27;43(1):33. doi: 10.1186/s13046-023-02931-7.

DOI:10.1186/s13046-023-02931-7
PMID:38281027
原文链接:https://pmc.ncbi.nlm.nih.gov/articles/PMC10821268/
Abstract

BACKGROUND

Previous studies by our group have shown that oxidative phosphorylation (OXPHOS) is the main pathway by which pancreatic cancer stem cells (CSCs) meet their energetic requirements; therefore, OXPHOS represents an Achille's heel of these highly tumorigenic cells. Unfortunately, therapies that target OXPHOS in CSCs are lacking.

METHODS

The safety and anti-CSC activity of a ruthenium complex featuring bipyridine and terpyridine ligands and one coordination labile position (Ru1) were evaluated across primary pancreatic cancer cultures and in vivo, using 8 patient-derived xenografts (PDXs). RNAseq analysis followed by mitochondria-specific molecular assays were used to determine the mechanism of action.

RESULTS

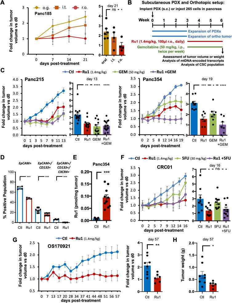
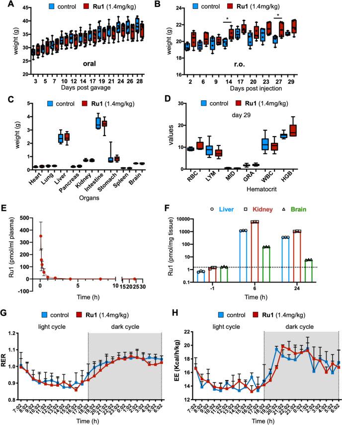
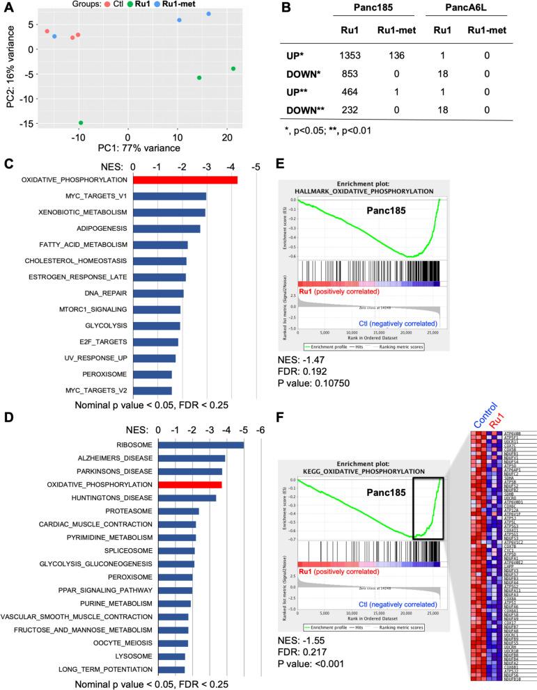
We show that Ru1 is capable of inhibiting CSC OXPHOS function in vitro, and more importantly, it presents excellent anti-cancer activity, with low toxicity, across a large panel of human pancreatic PDXs, as well as in colorectal cancer and osteosarcoma PDXs. Mechanistic studies suggest that this activity stems from Ru1 binding to the D-loop region of the mitochondrial DNA of CSCs, inhibiting OXPHOS complex-associated transcription, leading to reduced mitochondrial oxygen consumption, membrane potential, and ATP production, all of which are necessary for CSCs, which heavily depend on mitochondrial respiration.

CONCLUSIONS

Overall, the coordination complex Ru1 represents not only an exciting new anti-cancer agent, but also a molecular tool to dissect the role of OXPHOS in CSCs. Results indicating that the compound is safe, non-toxic and highly effective in vivo are extremely exciting, and have allowed us to uncover unprecedented mechanistic possibilities to fight different cancer types based on targeting CSC OXPHOS.

摘要

背景

我们团队之前的研究表明,氧化磷酸化(OXPHOS)是胰腺癌干细胞(CSCs)满足其能量需求的主要途径;因此,氧化磷酸化是这些高致瘤性细胞的致命弱点。不幸的是,针对CSCs中氧化磷酸化的疗法尚不存在。

方法

使用8种患者来源的异种移植模型(PDXs),在原发性胰腺癌培养物和体内评估了一种具有联吡啶和三联吡啶配体以及一个配位不稳定位置的钌配合物(Ru1)的安全性和抗CSC活性。通过RNAseq分析以及线粒体特异性分子检测来确定其作用机制。

结果

我们表明Ru1能够在体外抑制CSCs的氧化磷酸化功能,更重要的是,它在大量人类胰腺PDXs以及结直肠癌和骨肉瘤PDXs中表现出优异的抗癌活性,且毒性低。机制研究表明,这种活性源于Ru1与CSCs线粒体DNA的D环区域结合,抑制与氧化磷酸化复合物相关的转录,导致线粒体氧消耗、膜电位和ATP生成减少,而所有这些对于严重依赖线粒体呼吸的CSCs来说都是必需的。

结论

总体而言,配位复合物Ru1不仅是一种令人兴奋的新型抗癌药物,也是一种剖析氧化磷酸化在CSCs中作用的分子工具。结果表明该化合物在体内安全、无毒且高效,这非常令人兴奋,使我们能够揭示基于靶向CSCs氧化磷酸化来对抗不同癌症类型前所未有的机制可能性。

https://cdn.ncbi.nlm.nih.gov/pmc/blobs/c2da/10821268/99d9cc9372b7/13046_2023_2931_Fig10_HTML.jpg
https://cdn.ncbi.nlm.nih.gov/pmc/blobs/c2da/10821268/c01a4dfadb91/13046_2023_2931_Fig1_HTML.jpg
https://cdn.ncbi.nlm.nih.gov/pmc/blobs/c2da/10821268/62cea26f7633/13046_2023_2931_Fig2_HTML.jpg
https://cdn.ncbi.nlm.nih.gov/pmc/blobs/c2da/10821268/867283a98296/13046_2023_2931_Fig3_HTML.jpg
https://cdn.ncbi.nlm.nih.gov/pmc/blobs/c2da/10821268/fa515d135cc5/13046_2023_2931_Fig4_HTML.jpg
https://cdn.ncbi.nlm.nih.gov/pmc/blobs/c2da/10821268/f37e24c9a77b/13046_2023_2931_Fig5_HTML.jpg
https://cdn.ncbi.nlm.nih.gov/pmc/blobs/c2da/10821268/62cc932a1560/13046_2023_2931_Fig6_HTML.jpg
https://cdn.ncbi.nlm.nih.gov/pmc/blobs/c2da/10821268/2eedf2271a49/13046_2023_2931_Fig7_HTML.jpg
https://cdn.ncbi.nlm.nih.gov/pmc/blobs/c2da/10821268/29f34669d980/13046_2023_2931_Fig8_HTML.jpg
https://cdn.ncbi.nlm.nih.gov/pmc/blobs/c2da/10821268/2921aea97a34/13046_2023_2931_Fig9_HTML.jpg
https://cdn.ncbi.nlm.nih.gov/pmc/blobs/c2da/10821268/99d9cc9372b7/13046_2023_2931_Fig10_HTML.jpg
https://cdn.ncbi.nlm.nih.gov/pmc/blobs/c2da/10821268/c01a4dfadb91/13046_2023_2931_Fig1_HTML.jpg
https://cdn.ncbi.nlm.nih.gov/pmc/blobs/c2da/10821268/62cea26f7633/13046_2023_2931_Fig2_HTML.jpg
https://cdn.ncbi.nlm.nih.gov/pmc/blobs/c2da/10821268/867283a98296/13046_2023_2931_Fig3_HTML.jpg
https://cdn.ncbi.nlm.nih.gov/pmc/blobs/c2da/10821268/fa515d135cc5/13046_2023_2931_Fig4_HTML.jpg
https://cdn.ncbi.nlm.nih.gov/pmc/blobs/c2da/10821268/f37e24c9a77b/13046_2023_2931_Fig5_HTML.jpg
https://cdn.ncbi.nlm.nih.gov/pmc/blobs/c2da/10821268/62cc932a1560/13046_2023_2931_Fig6_HTML.jpg
https://cdn.ncbi.nlm.nih.gov/pmc/blobs/c2da/10821268/2eedf2271a49/13046_2023_2931_Fig7_HTML.jpg
https://cdn.ncbi.nlm.nih.gov/pmc/blobs/c2da/10821268/29f34669d980/13046_2023_2931_Fig8_HTML.jpg
https://cdn.ncbi.nlm.nih.gov/pmc/blobs/c2da/10821268/2921aea97a34/13046_2023_2931_Fig9_HTML.jpg
https://cdn.ncbi.nlm.nih.gov/pmc/blobs/c2da/10821268/99d9cc9372b7/13046_2023_2931_Fig10_HTML.jpg

相似文献

1
Targeting cancer stem cell OXPHOS with tailored ruthenium complexes as a new anti-cancer strategy.以定制钌配合物靶向癌症干细胞氧化磷酸化作为一种新的抗癌策略。
J Exp Clin Cancer Res. 2024 Jan 27;43(1):33. doi: 10.1186/s13046-023-02931-7.
2
Targeting flavin-containing enzymes eliminates cancer stem cells (CSCs), by inhibiting mitochondrial respiration: Vitamin B2 (Riboflavin) in cancer therapy.靶向含黄素酶可通过抑制线粒体呼吸消除癌症干细胞(CSCs):癌症治疗中的维生素B2(核黄素)
Aging (Albany NY). 2017 Dec 16;9(12):2610-2628. doi: 10.18632/aging.101351.
3
Exploiting oxidative phosphorylation to promote the stem and immunoevasive properties of pancreatic cancer stem cells.利用氧化磷酸化促进胰腺癌干细胞的干性和免疫逃避特性。
Nat Commun. 2020 Oct 16;11(1):5265. doi: 10.1038/s41467-020-18954-z.
4
Repurposing atovaquone: targeting mitochondrial complex III and OXPHOS to eradicate cancer stem cells.阿托伐醌的新用途:靶向线粒体复合物III和氧化磷酸化以根除癌症干细胞。
Oncotarget. 2016 Jun 7;7(23):34084-99. doi: 10.18632/oncotarget.9122.
5
MYC/PGC-1α Balance Determines the Metabolic Phenotype and Plasticity of Pancreatic Cancer Stem Cells.MYC/PGC-1α 平衡决定了胰腺癌干细胞的代谢表型和可塑性。
Cell Metab. 2015 Oct 6;22(4):590-605. doi: 10.1016/j.cmet.2015.08.015. Epub 2015 Sep 10.
6
Targeting Mitochondrial Complex I Overcomes Chemoresistance in High OXPHOS Pancreatic Cancer.靶向线粒体复合物 I 克服高 OXPHOS 胰腺癌的化疗耐药性。
Cell Rep Med. 2020 Nov 17;1(8):100143. doi: 10.1016/j.xcrm.2020.100143.
7
Glutathione metabolism is essential for self-renewal and chemoresistance of pancreatic cancer stem cells.谷胱甘肽代谢对于胰腺癌干细胞的自我更新和化疗耐药性至关重要。
World J Stem Cells. 2020 Nov 26;12(11):1410-1428. doi: 10.4252/wjsc.v12.i11.1410.
8
OXPHOS-targeting drugs in oncology: new perspectives.肿瘤治疗中的 OXPHOS 靶向药物:新视角。
Expert Opin Ther Targets. 2023 Jul-Dec;27(10):939-952. doi: 10.1080/14728222.2023.2261631. Epub 2023 Oct 30.
9
Inhibiting NR5A2 targets stemness in pancreatic cancer by disrupting SOX2/MYC signaling and restoring chemosensitivity.抑制 NR5A2 通过破坏 SOX2/MYC 信号和恢复化疗敏感性来靶向胰腺癌中的干性。
J Exp Clin Cancer Res. 2023 Nov 28;42(1):323. doi: 10.1186/s13046-023-02883-y.
10
Mitochondrial metabolism in cancer stem cells: a therapeutic target for colon cancer.癌症干细胞中的线粒体代谢:结肠癌的一个治疗靶点。
BMB Rep. 2015 Oct;48(10):539-40. doi: 10.5483/bmbrep.2015.48.10.179.

引用本文的文献

1
Preclinical Trials of Cancer Stem Cells Targeted by Metal-Based Coordination Complexes: A Systematic Review.基于金属的配位络合物靶向癌症干细胞的临床前试验:一项系统综述
Pharmaceutics. 2025 Jul 18;17(7):931. doi: 10.3390/pharmaceutics17070931.
2
Reprogramming of glucose metabolism in pancreatic cancer: mechanisms, implications, and therapeutic perspectives.胰腺癌中葡萄糖代谢的重编程:机制、影响及治疗前景
Front Immunol. 2025 Jun 24;16:1586959. doi: 10.3389/fimmu.2025.1586959. eCollection 2025.
3
Role of mitochondria in physiological activities, diseases, and therapy.

本文引用的文献

1
Multiparameter Optimization of Oxidative Phosphorylation Inhibitors for the Treatment of Pancreatic Cancer.多参数优化氧化磷酸化抑制剂治疗胰腺癌。
J Med Chem. 2022 Feb 24;65(4):3404-3419. doi: 10.1021/acs.jmedchem.1c01934. Epub 2022 Feb 15.
2
Exploiting oxidative phosphorylation to promote the stem and immunoevasive properties of pancreatic cancer stem cells.利用氧化磷酸化促进胰腺癌干细胞的干性和免疫逃避特性。
Nat Commun. 2020 Oct 16;11(1):5265. doi: 10.1038/s41467-020-18954-z.
3
BI-3406, a Potent and Selective SOS1-KRAS Interaction Inhibitor, Is Effective in KRAS-Driven Cancers through Combined MEK Inhibition.
线粒体在生理活动、疾病及治疗中的作用。
Mol Biomed. 2025 Jun 19;6(1):42. doi: 10.1186/s43556-025-00284-5.
4
The Warburg hypothesis and the emergence of the mitochondrial metabolic theory of cancer.瓦伯格假说与癌症线粒体代谢理论的出现。
J Bioenerg Biomembr. 2025 Apr 8. doi: 10.1007/s10863-025-10059-w.
5
Everything you ever wanted to know about cancer stem cells in neuroendocrine neoplasms but were afraid to ask.关于神经内分泌肿瘤中癌症干细胞你一直想了解却不敢问的一切。
Endocr Oncol. 2024 Dec 19;4(1):e240006. doi: 10.1530/EO-24-0006. eCollection 2024 Jan 1.
6
Metabolic plasticity in pancreatic cancer: The mitochondrial connection.胰腺癌中的代谢可塑性:线粒体关联
Mol Metab. 2025 Feb;92:102089. doi: 10.1016/j.molmet.2024.102089. Epub 2024 Dec 28.
7
Reprogramming tumor-associated macrophages with lipid nanosystems reduces PDAC tumor burden and liver metastasis.用脂质纳米系统重编程肿瘤相关巨噬细胞可减轻胰腺导管腺癌肿瘤负担并减少肝转移。
J Nanobiotechnology. 2024 Dec 24;22(1):795. doi: 10.1186/s12951-024-03010-5.
8
Altered metabolism in cancer: insights into energy pathways and therapeutic targets.癌症中的代谢改变:能量途径和治疗靶点的新见解。
Mol Cancer. 2024 Sep 18;23(1):203. doi: 10.1186/s12943-024-02119-3.
9
Emerging mechanisms and promising approaches in pancreatic cancer metabolism.胰腺癌代谢中的新兴机制与前景广阔的方法
Cell Death Dis. 2024 Aug 1;15(8):553. doi: 10.1038/s41419-024-06930-0.
10
-[Pt(amine)Cl(PPh)] Complexes Target Mitochondria and Endoplasmic Reticulum in Gastric Cancer Cells.[Pt(胺)Cl(PPh)] 配合物靶向胃癌细胞中的线粒体和内质网。
Int J Mol Sci. 2024 Jul 15;25(14):7739. doi: 10.3390/ijms25147739.
BI-3406,一种有效且选择性的 SOS1-KRAS 相互作用抑制剂,通过联合 MEK 抑制作用,对 KRAS 驱动的癌症有效。
Cancer Discov. 2021 Jan;11(1):142-157. doi: 10.1158/2159-8290.CD-20-0142. Epub 2020 Aug 19.
4
Surface-Enhanced Raman Scattering Detection of Nucleic Acids Exhibiting Sterically Accessible Guanines Using Ruthenium-Polypyridyl Reagents.使用钌-多吡啶试剂对具有空间可及鸟嘌呤的核酸进行表面增强拉曼散射检测。
J Phys Chem Lett. 2020 Sep 3;11(17):7218-7223. doi: 10.1021/acs.jpclett.0c02148. Epub 2020 Aug 19.
5
ISG15 and ISGylation is required for pancreatic cancer stem cell mitophagy and metabolic plasticity.ISG15 和 ISGylation 对于胰腺癌干细胞的线粒体自噬和代谢可塑性是必需的。
Nat Commun. 2020 May 29;11(1):2682. doi: 10.1038/s41467-020-16395-2.
6
MitoBlue as a tool to analyze the mitochondria-lysosome communication.MitoBlue 作为一种分析线粒体-溶酶体通讯的工具。
Sci Rep. 2020 Feb 26;10(1):3528. doi: 10.1038/s41598-020-60573-7.
7
A Maltol-Containing Ruthenium Polypyridyl Complex as a Potential Anticancer Agent.含麦芽酚的钌多吡啶配合物作为一种潜在的抗癌剂。
Chemistry. 2020 Apr 16;26(22):4997-5009. doi: 10.1002/chem.201904877. Epub 2020 Mar 26.
8
Computational metabolism modeling predicts risk of distant relapse-free survival in breast cancer patients.计算代谢建模预测乳腺癌患者远处无复发生存的风险。
Future Oncol. 2019 Oct;15(30):3483-3490. doi: 10.2217/fon-2018-0698. Epub 2019 Oct 3.
9
NAMI-A and KP1019/1339, Two Iconic Ruthenium Anticancer Drug Candidates Face-to-Face: A Case Story in Medicinal Inorganic Chemistry.NAMI-A 和 KP1019/1339,两个标志性的钌类抗癌候选药物面对面:药物无机化学的案例研究。
Molecules. 2019 May 24;24(10):1995. doi: 10.3390/molecules24101995.
10
Cisplatin: The first metal based anticancer drug.顺铂:第一种金属类抗癌药物。
Bioorg Chem. 2019 Jul;88:102925. doi: 10.1016/j.bioorg.2019.102925. Epub 2019 Apr 11.