Suppr超能文献

菊粉膳食补充可通过调节肠道菌群失调改善烧伤诱导的骨骼肌萎缩。

Dietary supplementation with inulin improves burn-induced skeletal muscle atrophy by regulating gut microbiota disorders.

机构信息

Department of Anaesthesiology, Renmin Hospital of Wuhan University, Wuhan, Hubei, China.

出版信息

Sci Rep. 2024 Jan 28;14(1):2328. doi: 10.1038/s41598-024-52066-8.

Abstract

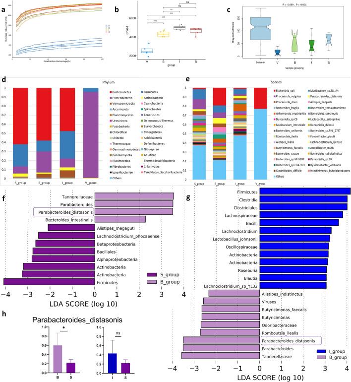
Inulin, as a prebiotic, could modulate the gut microbiota. Burn injury leads to gut microbiota disorders and skeletal muscle catabolism. Therefore, whether inulin can improve burn-induced muscle atrophy by regulating microbiota disorders remains unknown. This study aimed to clarify that inulin intake alleviates gut microbiota disorders and skeletal muscle atrophy in burned rats. Rats were divided into the sham group, burn group, prebiotic inulin intervention group, and pseudo-aseptic validation group. A 30% total body surface area (TBSA) third-degree burn wound on dorsal skin was evaluated in all groups except the sham group. Animals in the intervention group received 7 g/L inulin. Animals in the validation group received antibiotic cocktail and inulin treatment. In our study inulin intervention could significantly alleviate the burn-induced skeletal muscle mass decrease and skeletal myoblast cell apoptosis. Inulin intake increased the abundances of Firmicutes and Actinobacteria but decreased the abundance of Proteobacteria. The biosynthesis of amino acids was the most meaningful metabolic pathway distinguishing the inulin intervention group from the burn group, and further mechanistic studies have shown that inulin can promote the phosphorylation of the myogenesis-related proteins PI3K, AKT and P70S6K and activate PI3K/AKT signaling for protein synthesis. In conclusion, inulin alleviated burn induced muscle atrophy through PI3K/AKT signaling and regulated gut microbiota dysbiosis.

摘要

菊粉作为一种益生元,可以调节肠道微生物群。烧伤会导致肠道微生物群紊乱和骨骼肌分解代谢。因此,菊粉是否可以通过调节微生物群紊乱来改善烧伤引起的肌肉萎缩尚不清楚。本研究旨在阐明菊粉摄入可减轻烧伤大鼠的肠道微生物群紊乱和骨骼肌萎缩。大鼠分为假手术组、烧伤组、益生元菊粉干预组和假无菌验证组。除假手术组外,所有组均在背部皮肤造成 30%的全身体表面积(TBSA)三度烧伤。干预组给予 7g/L 菊粉。验证组给予抗生素鸡尾酒和菊粉治疗。在我们的研究中,菊粉干预可以显著减轻烧伤引起的骨骼肌质量减少和骨骼肌成肌细胞凋亡。菊粉摄入增加了厚壁菌门和放线菌门的丰度,但减少了变形菌门的丰度。区分菊粉干预组和烧伤组的最有意义的代谢途径是氨基酸的生物合成,进一步的机制研究表明,菊粉可以促进与肌生成相关的蛋白 PI3K、AKT 和 P70S6K 的磷酸化,并激活 PI3K/AKT 信号通路促进蛋白质合成。总之,菊粉通过 PI3K/AKT 信号通路缓解烧伤引起的肌肉萎缩,并调节肠道微生物群失调。

https://cdn.ncbi.nlm.nih.gov/pmc/blobs/88c4/10822858/2c4a97862925/41598_2024_52066_Fig1_HTML.jpg

文献AI研究员

20分钟写一篇综述,助力文献阅读效率提升50倍。

立即体验

用中文搜PubMed

大模型驱动的PubMed中文搜索引擎

马上搜索

文档翻译

学术文献翻译模型,支持多种主流文档格式。

立即体验