Suppr超能文献

完整或胶带剥离皮肤表面的抗原蛋白酶活性可诱发急性瘙痒和辅助性T细胞致敏,进而导致小鼠气道嗜酸性粒细胞增多。

Antigen Protease Activity on Intact or Tape-Stripped Skin Induces Acute Itch and T Helper Sensitization Leading to Airway Eosinophilia in Mice.

作者信息

Kimitsu Toru, Kamijo Seiji, Yoshimura Tomoko, Masutani Yurie, Shimizu Saya, Takada Keiko, Suchiva Punyada, Ogawa Hideoki, Okumura Ko, Ikeda Shigaku, Takai Toshiro

机构信息

Atopy (Allergy) Research Center, Juntendo University Graduate School of Medicine, Tokyo, Japan.

Department of Dermatology and Allergology, Juntendo University Graduate School of Medicine, Tokyo, Japan.

出版信息

JID Innov. 2023 Oct 5;4(1):100239. doi: 10.1016/j.xjidi.2023.100239. eCollection 2024 Jan.

Abstract

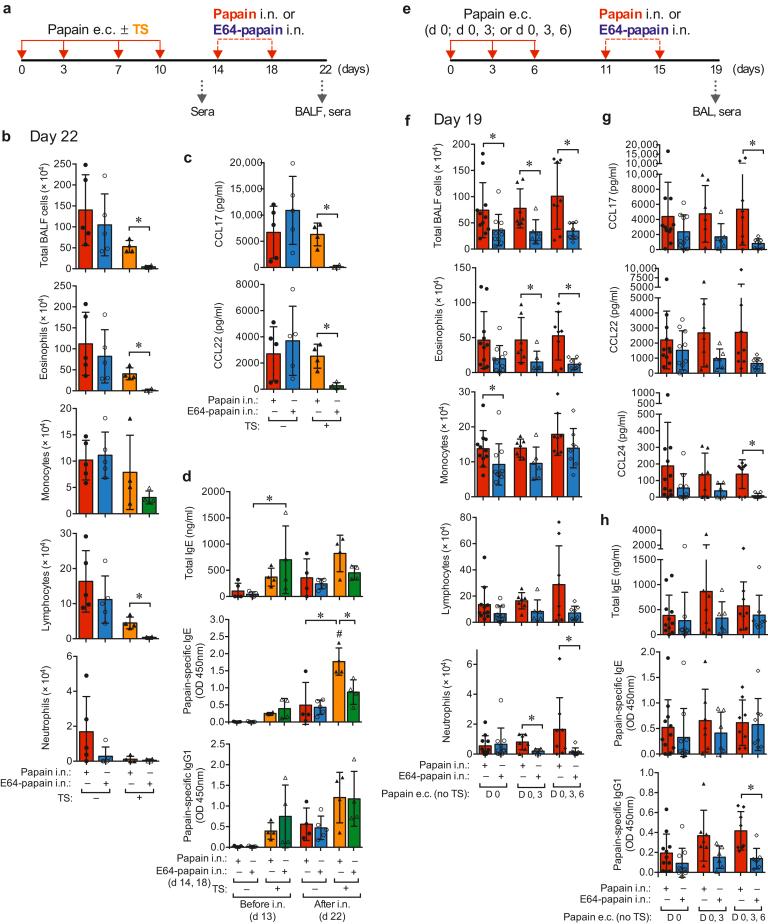
Respiratory allergen sources such as house dust mites frequently contain proteases. In this study, we demonstrated that the epicutaneous application of a model protease antigen, papain, onto intact or tape-stripped ear skin of mice induced acute scratching behaviors and T helper (Th)2, Th9, Th17/Th22, and/or Th1 sensitization in a protease activity-dependent manner. The protease activity of papain applied onto the skin was also essential for subsequent airway eosinophilia induced by an intranasal challenge with low-dose papain. With tape stripping, papain-treated mice showed barrier dysfunction, the accelerated onset of acute scratching behaviors, and attenuated Th17/Th22 sensitization. In contrast, the protease activity of inhaled papain partially or critically contributed to airway atopic march responses in mice sensitized through intact or tape-stripped skin, respectively. These results indicated that papain protease activity on epicutaneous application through intact skin or skin with mechanical barrier damage is critical to the sensitization phase responses, including acute itch and Th sensitization and progression to the airway atopic march, whereas dependency on the protease activity of inhaled papain in the atopic march differs by the condition of the sensitized skin area. This study suggests that exogenous protease-dependent epicutaneous mechanisms are a target for controlling allergic sensitization and progression to the atopic march.

摘要

呼吸道变应原来源,如屋尘螨,通常含有蛋白酶。在本研究中,我们证明,将模型蛋白酶抗原木瓜蛋白酶经皮应用于小鼠完整或胶带剥离的耳部皮肤,会以蛋白酶活性依赖的方式诱导急性搔抓行为以及T辅助(Th)2、Th9、Th17/Th22和/或Th1致敏。应用于皮肤的木瓜蛋白酶的蛋白酶活性对于随后低剂量木瓜蛋白酶鼻内激发诱导的气道嗜酸性粒细胞增多也至关重要。胶带剥离后,木瓜蛋白酶处理的小鼠表现出屏障功能障碍、急性搔抓行为发作加速以及Th17/Th22致敏减弱。相比之下,吸入的木瓜蛋白酶的蛋白酶活性分别对通过完整或胶带剥离皮肤致敏的小鼠的气道特应性进展反应有部分或关键作用。这些结果表明,通过完整皮肤或有机械屏障损伤的皮肤经皮应用木瓜蛋白酶时,其蛋白酶活性对于包括急性瘙痒和Th致敏以及进展到气道特应性进展在内的致敏阶段反应至关重要,而在特应性进展中对吸入木瓜蛋白酶的蛋白酶活性的依赖性因致敏皮肤区域的状况而异。本研究表明,外源性蛋白酶依赖的经皮机制是控制变应性致敏和进展到特应性进展的一个靶点。

https://cdn.ncbi.nlm.nih.gov/pmc/blobs/7799/10810837/18e023b8d5a0/gr1.jpg

文献AI研究员

20分钟写一篇综述,助力文献阅读效率提升50倍。

立即体验

用中文搜PubMed

大模型驱动的PubMed中文搜索引擎

马上搜索

文档翻译

学术文献翻译模型,支持多种主流文档格式。

立即体验