Department of Biology, McGill University, Montreal, QC, Canada.
Integrated Program in Neuroscience, McGill University, Montreal, QC, Canada.
Acta Neuropathol. 2024 Jan 29;147(1):26. doi: 10.1007/s00401-023-02680-z.
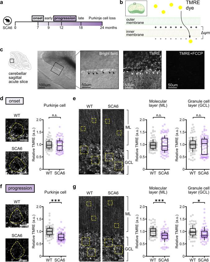
Spinocerebellar ataxia type 6 (SCA6) is a neurodegenerative disease that manifests in midlife and progressively worsens with age. SCA6 is rare, and many patients are not diagnosed until long after disease onset. Whether disease-causing cellular alterations differ at different disease stages is currently unknown, but it is important to answer this question in order to identify appropriate therapeutic targets across disease duration. We used transcriptomics to identify changes in gene expression at disease onset in a well-established mouse model of SCA6 that recapitulates key disease features. We observed both up- and down-regulated genes with the major down-regulated gene ontology terms suggesting mitochondrial dysfunction. We explored mitochondrial function and structure and observed that changes in mitochondrial structure preceded changes in function, and that mitochondrial function was not significantly altered at disease onset but was impaired later during disease progression. We also detected elevated oxidative stress in cells at the same disease stage. In addition, we observed impairment in mitophagy that exacerbates mitochondrial dysfunction at late disease stages. In post-mortem SCA6 patient cerebellar tissue, we observed metabolic changes that are consistent with mitochondrial impairments, supporting our results from animal models being translatable to human disease. Our study reveals that mitochondrial dysfunction and impaired mitochondrial degradation likely contribute to disease progression in SCA6 and suggests that these could be promising targets for therapeutic interventions in particular for patients diagnosed after disease onset.
脊髓小脑共济失调 6 型(SCA6)是一种神经退行性疾病,在中年发病,随着年龄的增长逐渐恶化。SCA6 较为罕见,许多患者直到发病很久后才被确诊。目前尚不清楚在不同疾病阶段是否存在导致疾病的细胞改变,但为了确定整个疾病病程中的适当治疗靶点,回答这个问题很重要。我们使用转录组学来鉴定在 SCA6 的一种成熟的小鼠模型中发病时基因表达的变化,该模型重现了关键的疾病特征。我们观察到上调和下调的基因,主要下调的基因本体术语表明线粒体功能障碍。我们探索了线粒体的功能和结构,观察到线粒体结构的变化先于功能的变化,并且在疾病发病时线粒体功能没有明显改变,但在疾病进展后期受到损害。我们还在同一疾病阶段的细胞中检测到氧化应激的升高。此外,我们观察到自噬受损,这在疾病晚期加剧了线粒体功能障碍。在 SCA6 患者死后的小脑组织中,我们观察到与线粒体损伤一致的代谢变化,支持我们从动物模型中得到的结果可转化为人类疾病。我们的研究表明,线粒体功能障碍和受损的线粒体降解可能导致 SCA6 的疾病进展,并表明这些可能是治疗干预的有希望的靶点,特别是对于在发病后被诊断出的患者。