Suppr超能文献

两步激活机制使肥大细胞能够区分细胞外和入侵肠杆菌感染的反应。

A two-step activation mechanism enables mast cells to differentiate their response between extracellular and invasive enterobacterial infection.

机构信息

Department of Medical Biochemistry and Microbiology, Uppsala University, Uppsala, Sweden.

Department of Molecular Biology, Laboratory for Molecular Infection Medicine Sweden (MIMS), Umeå Centre for Microbial Research (UCMR), Umeå University, Umeå, Sweden.

出版信息

Nat Commun. 2024 Jan 30;15(1):904. doi: 10.1038/s41467-024-45057-w.

Abstract

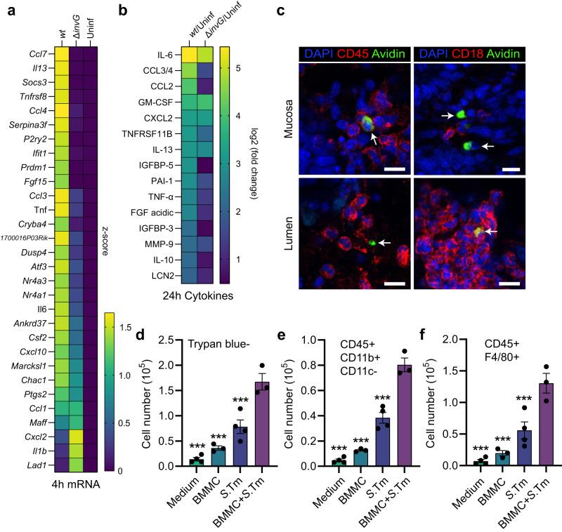
Mast cells localize to mucosal tissues and contribute to innate immune defense against infection. How mast cells sense, differentiate between, and respond to bacterial pathogens remains a topic of ongoing debate. Using the prototype enteropathogen Salmonella Typhimurium (S.Tm) and other related enterobacteria, here we show that mast cells can regulate their cytokine secretion response to distinguish between extracellular and invasive bacterial infection. Tissue-invasive S.Tm and mast cells colocalize in the mouse gut during acute Salmonella infection. Toll-like Receptor 4 (TLR4) sensing of extracellular S.Tm, or pure lipopolysaccharide, causes a modest induction of cytokine transcripts and proteins, including IL-6, IL-13, and TNF. By contrast, type-III-secretion-system-1 (TTSS-1)-dependent S.Tm invasion of both mouse and human mast cells triggers rapid and potent inflammatory gene expression and >100-fold elevated cytokine secretion. The S.Tm TTSS-1 effectors SopB, SopE, and SopE2 here elicit a second activation signal, including Akt phosphorylation downstream of effector translocation, which combines with TLR activation to drive the full-blown mast cell response. Supernatants from S.Tm-infected mast cells boost macrophage survival and maturation from bone-marrow progenitors. Taken together, this study shows that mast cells can differentiate between extracellular and host-cell invasive enterobacteria via a two-step activation mechanism and tune their inflammatory output accordingly.

摘要

肥大细胞定位于黏膜组织,有助于先天免疫防御感染。肥大细胞如何感知、区分和响应细菌病原体仍然是一个正在争论的话题。使用原型肠病原体鼠伤寒沙门氏菌(S.Tm)和其他相关肠杆菌,我们在这里表明,肥大细胞可以调节它们的细胞因子分泌反应,以区分细胞外和侵袭性细菌感染。组织侵袭性 S.Tm 和肥大细胞在急性沙门氏菌感染期间在小鼠肠道中聚集。Toll 样受体 4(TLR4)对细胞外 S.Tm 或纯脂多糖的感知,导致细胞因子转录物和蛋白质(包括 IL-6、IL-13 和 TNF)的适度诱导。相比之下,III 型分泌系统-1(TTSS-1)依赖性 S.Tm 入侵小鼠和人肥大细胞会引发快速而强烈的炎症基因表达和 >100 倍的细胞因子分泌增加。S.Tm TTSS-1 效应子 SopB、SopE 和 SopE2 在这里引发第二个激活信号,包括效应物易位下游的 Akt 磷酸化,该信号与 TLR 激活相结合,驱动肥大细胞的全面反应。来自感染 S.Tm 的肥大细胞的上清液可促进巨噬细胞从骨髓祖细胞中存活和成熟。总之,这项研究表明,肥大细胞可以通过两步激活机制区分细胞外和宿主细胞侵袭性肠杆菌,并相应地调节其炎症输出。

https://cdn.ncbi.nlm.nih.gov/pmc/blobs/5d33/10828507/7271f388cbc6/41467_2024_45057_Fig1_HTML.jpg

文献AI研究员

20分钟写一篇综述,助力文献阅读效率提升50倍。

立即体验

用中文搜PubMed

大模型驱动的PubMed中文搜索引擎

马上搜索

文档翻译

学术文献翻译模型,支持多种主流文档格式。

立即体验