Suppr超能文献

ZNF692 通过靶向 EMT 信号通路促进人前列腺癌细胞的增殖、侵袭和迁移。

ZNF692 promotes cell proliferation, invasion and migration of human prostate cancer cells by targeting the EMT signaling pathway.

机构信息

Suzhou Medical College of Soochow University, Suzhou, China.

Department of Urology, First Affiliated Hospital of Gannan Medical University, Ganzhou, China.

出版信息

Eur J Med Res. 2024 Jan 30;29(1):88. doi: 10.1186/s40001-024-01645-6.

Abstract

BACKGROUND

Prostate cancer poses a considerable threat to human health. At present, the mechanism of tumor progression remains unclear. ZNF692 is overexpressed in many tumors, and the high expression of ZNF692 is correlated with tumor aggressiveness and tumor phenotype of prostate cancer, suggesting that ZNF692 may play an important role in tumor biology of prostate cancer. This paper aims to elucidate the relationship between them.

METHODS

The expression level of ZNF692 was verified in normal prostate cells (RWPE-1) and prostate cancer cells (LNCaP, PC3, DU145). PC3 cells were selected to construct the ZNF692 knockout prostate cancer cell line. The changes of cell proliferation, apoptosis, invasion and metastasis were detected by CCK8, Edu staining, Transwell assay and scratch assay. The expression levels of related proteins were detected by Western blot.

RESULTS

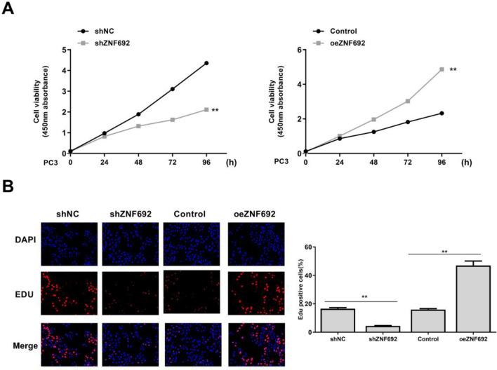
At the cellular level, ZNF692 was overexpressed to varying degrees in prostate cancer cell lines, with the highest expression in PC3 cell lines. CCK8 and Edu results showed that the proliferation of prostate cancer PC3 cells that knocked down ZNF692 was slowed. Transwell assay and scratch assay showed reduced invasion and migration of prostate cancer PC3 cells that knocked out ZNF692. Flow cytometry showed that the apoptosis rate of prostate cancer PC3 cells after ZNF692 knockout was increased. In addition, after ZNF692 silencing, the expression level of epithelial phenotype E-cadherin increased in PC3 cells, while the expression level of interstitial phenotype N-cadherin, Vimentin, c-Myc, and CyclinA1 decreased. The state of prostate cancer PC3 cells that overexpressed ZNF692 was reversed from the state after ZNF692 was knocked down.

CONCLUSION

ZNF692 can be used as a new prognostic marker and a potential biologic therapeutic target for PCa. By inhibiting the expression of c-myc and cyclinA1, the EMT signaling pathway is regulated to provide evidence for its potential molecular mechanism.

摘要

背景

前列腺癌对人类健康构成了相当大的威胁。目前,肿瘤进展的机制尚不清楚。ZNF692 在许多肿瘤中过度表达,ZNF692 的高表达与前列腺癌的肿瘤侵袭性和肿瘤表型相关,表明 ZNF692 可能在前列腺癌的肿瘤生物学中发挥重要作用。本文旨在阐明两者之间的关系。

方法

验证正常前列腺细胞(RWPE-1)和前列腺癌细胞(LNCaP、PC3、DU145)中 ZNF692 的表达水平。选择 PC3 细胞构建 ZNF692 敲除前列腺癌细胞系。通过 CCK8、Edu 染色、Transwell 检测和划痕实验检测细胞增殖、凋亡、侵袭和转移的变化。通过 Western blot 检测相关蛋白的表达水平。

结果

在细胞水平上,前列腺癌细胞系中 ZNF692 不同程度地过表达,其中 PC3 细胞系表达最高。CCK8 和 Edu 结果表明,敲低 ZNF692 后前列腺癌 PC3 细胞的增殖速度减慢。Transwell 检测和划痕实验显示,敲除 ZNF692 后前列腺癌 PC3 细胞的侵袭和迁移能力降低。流式细胞术显示,敲除 ZNF692 后前列腺癌 PC3 细胞的凋亡率增加。此外,沉默 ZNF692 后,PC3 细胞上皮表型 E-cadherin 的表达水平增加,而间质表型 N-cadherin、Vimentin、c-Myc 和 CyclinA1 的表达水平降低。过表达 ZNF692 后,前列腺癌 PC3 细胞的状态从 ZNF692 敲低后的状态逆转。

结论

ZNF692 可作为前列腺癌的新预后标志物和潜在的生物治疗靶点。通过抑制 c-myc 和 cyclinA1 的表达,调节 EMT 信号通路,为其潜在的分子机制提供证据。

https://cdn.ncbi.nlm.nih.gov/pmc/blobs/f0f8/10826006/314f37d06335/40001_2024_1645_Fig1_HTML.jpg

文献检索

告别复杂PubMed语法,用中文像聊天一样搜索,搜遍4000万医学文献。AI智能推荐,让科研检索更轻松。

立即免费搜索

文件翻译

保留排版,准确专业,支持PDF/Word/PPT等文件格式,支持 12+语言互译。

免费翻译文档

深度研究

AI帮你快速写综述,25分钟生成高质量综述,智能提取关键信息,辅助科研写作。

立即免费体验