Suppr超能文献

组蛋白乳酰化通过调节脂联素表达参与银屑病进展。

Histone Lactylation Participates in Psoriasis Progression by Regulating the Adiponectin Expression.

作者信息

Zhao Sicheng, Wu Tingyan, Fu Mingjing, Zhang Zhe

机构信息

Department of Dermatology, Suzhou Kowloon Hospital, Shanghai Jiao Tong University School of Medicine, Suzhou, People's Republic of China.

出版信息

Clin Cosmet Investig Dermatol. 2024 Jan 26;17:219-227. doi: 10.2147/CCID.S450254. eCollection 2024.

Abstract

BACKGROUND

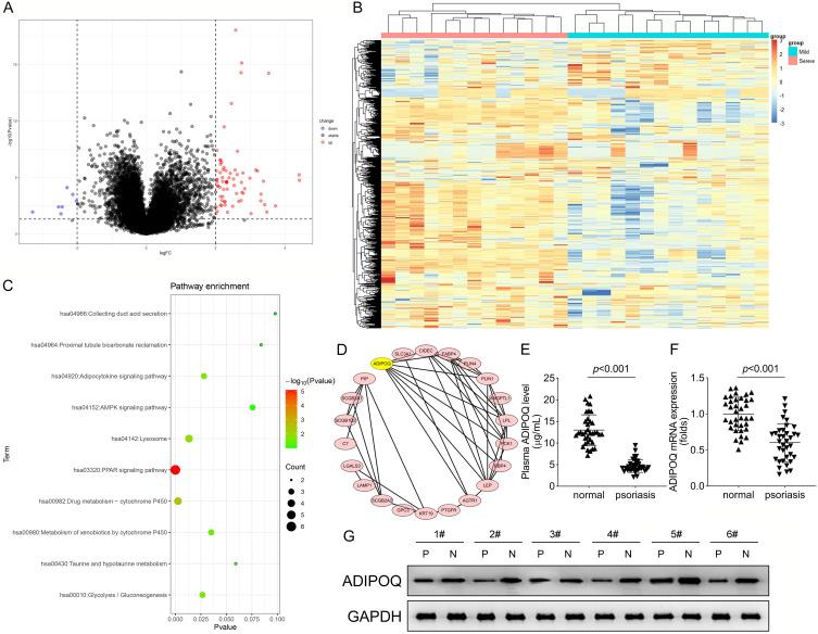
Psoriasis is a chronic inflammatory skin disease characterized by erythema, papules, and plaques. Adiponectin (ADIPOQ) is an important protein hormone secreted by adipose tissue. Here, we aimed to explore the expression of ADIPOQ in psoriasis patients and the moderation effect of histone lactylation on ADIPOQ.

METHODS

The GSE78097 data set was downloaded from GEO database to analyze the differentially expressed genes (DEGs) in psoriasis. A total of 36 psoriasis patients were recruited to obtain the skin samples. The ADIPOQ protein levels, global lactylation and histone lactylation (H3K18lac) levels were detected by Western blot assay. Chromatin immunoprecipitation (CHIP) assay was performed to detect the combination between H3K18lac and promoter regions of the ADIPOQ. The receiver operating curve (ROC) analysis was used to evaluate the diagnostic value of ADIPOQ in psoriasis.

RESULTS

ADIPOQ was decreased in the skin tissues of psoriasis patients. In addition, the global lactylation and H3K18lac levels were significantly decreased in the skin tissues of psoriasis patients. In HaCaT cells, promoting the global lactylation and H3K18lac levels increased the ADIPOQ protein levels, while si-LDHA transfection decreased the ADIPOQ protein levels. The CHIP results indicated that lactylation promoted the binding of promoter regions of the ADIPOQ and H3K18lac. Finally, the ROC analysis showed that ADIPOQ exhibited diagnostic value in psoriasis.

CONCLUSION

This study demonstrated ADIPOQ was decreased in the skin tissues of psoriasis patients, and ADIPOQ has diagnostic value for psoriasis. Furthermore, down-regulation of H3K18lac levels inhibited the transcription of ADIPOQ, which was the key factor of decrease of ADIPOQ levels in psoriasis patients.

摘要

背景

银屑病是一种以红斑、丘疹和斑块为特征的慢性炎症性皮肤病。脂联素(ADIPOQ)是脂肪组织分泌的一种重要蛋白质激素。在此,我们旨在探讨ADIPOQ在银屑病患者中的表达以及组蛋白乳酰化对ADIPOQ的调节作用。

方法

从基因表达综合数据库(GEO数据库)下载GSE78097数据集,以分析银屑病中差异表达基因(DEGs)。共招募36例银屑病患者以获取皮肤样本。通过蛋白质免疫印迹法检测ADIPOQ蛋白水平、整体乳酰化和组蛋白乳酰化(H3K18lac)水平。进行染色质免疫沉淀(CHIP)试验以检测H3K18lac与ADIPOQ启动子区域之间的结合。采用受试者工作特征曲线(ROC)分析评估ADIPOQ在银屑病中的诊断价值。

结果

银屑病患者皮肤组织中ADIPOQ水平降低。此外,银屑病患者皮肤组织中整体乳酰化和H3K18lac水平显著降低。在人永生化角质形成细胞(HaCaT细胞)中,提高整体乳酰化和H3K18lac水平可增加ADIPOQ蛋白水平,而转染乳酸脱氢酶A(LDHA)小干扰RNA(si-LDHA)则降低ADIPOQ蛋白水平。CHIP结果表明,乳酰化促进了ADIPOQ启动子区域与H3K18lac的结合。最后,ROC分析表明ADIPOQ在银屑病中具有诊断价值。

结论

本研究表明银屑病患者皮肤组织中ADIPOQ水平降低,且ADIPOQ对银屑病具有诊断价值。此外,H3K18lac水平下调抑制了ADIPOQ的转录,这是银屑病患者ADIPOQ水平降低的关键因素。

https://cdn.ncbi.nlm.nih.gov/pmc/blobs/b4b6/10826714/9176ac28fe24/CCID-17-219-g0001.jpg

文献AI研究员

20分钟写一篇综述,助力文献阅读效率提升50倍。

立即体验

用中文搜PubMed

大模型驱动的PubMed中文搜索引擎

马上搜索

文档翻译

学术文献翻译模型,支持多种主流文档格式。

立即体验