Suppr超能文献

中国上海一家三级儿科医院儿童的抗菌药物耐药性

Antimicrobial Resistance of in Children from a Tertiary Pediatric Hospital in Shanghai, China.

作者信息

Li Xiaolu, Wang Yizhong, Cao Rong, Xiao Fangfei, Wang Xufei, Ye Lin, Xiao Yongmei, Li Dan, Zhang Ting

机构信息

Department of Gastroenterology, Hepatology and Nutrition, Shanghai Children's Hospital, School of Medicine, Shanghai Jiao Tong University, Shanghai, People's Republic of China.

Gut Microbiota and Metabolic Research Center, Institute of Pediatric Infection, Immunity and Critical Care Medicine, School of Medicine, Shanghai Jiao Tong University, Shanghai, People's Republic of China.

出版信息

Infect Drug Resist. 2024 Jan 26;17:329-339. doi: 10.2147/IDR.S441312. eCollection 2024.

Abstract

BACKGROUND

Our previous study reported a high rate of recurrence in children with () infection (CDI) after conventional antibiotic therapy. Here, we aimed to explore whether metronidazole and vancomycin resistant isolates are circulating in pediatric CDI.

METHODS

Antimicrobial susceptibility testing (AST) using the agar dilution method according to the Clinical and Laboratory Standard Institute (CLSI) were performed on isolates collected from children with CDI between 2019 and 2022 at the Shanghai Children's Hospital. Whole-genome sequencing (WGS) was performed on all isolates, and the presence of antibiotic resistance genes (ARGs) were identified using Resfinder and the Comprehensive Antibiotic Resistance Database (CARD). The presence of plasmid pCD-METRO was detected using SRST2 (v0.2.0) against 8 pCD-METRO coding sequences.

RESULTS

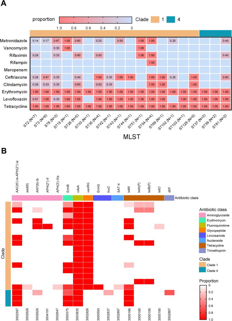
A total of 50 isolates were collected from stools of CDI children. The overall resistance rate on all isolates was 30.00% for metronidazole, 6.00% for vancomycin, 0% for rifaximin, 2.00% for rifampin, 24.00% for meropenem, 100.00% for ceftriaxone and clindamycin, 86.00% for erythromycin, 30.0% for levofloxacin, and 50.0% for tetracycline. Multidrug-resistant (MDR) was presented in 44 isolates (88.00%). Sixteen reported potential ARGs relating with resistance to antibiotic classes of aminoglycoside (), lincosamide-clindamycin-erythromycin (), fluoroquinolones (), glycopeptides (), nucleoside (), tetracycline (), and trimethoprim () were identified. However, the pCD-METRO plasmid and were not detected in any isolates.

CONCLUSION

isolates from children with reduced susceptibility to metronidazole and vancomycin are emerging in pediatric CDI in China. The lack of pCD-METRO plasmid and associated with reduced antibiotic susceptibility suggests there are additional mechanisms of resistance.

摘要

背景

我们之前的研究报告称,传统抗生素治疗后儿童艰难梭菌感染(CDI)的复发率很高。在此,我们旨在探讨甲硝唑和万古霉素耐药的艰难梭菌分离株是否在儿科CDI中传播。

方法

根据临床和实验室标准协会(CLSI)的标准,采用琼脂稀释法对2019年至2022年期间在上海儿童医院收集的艰难梭菌分离株进行药敏试验(AST)。对所有艰难梭菌分离株进行全基因组测序(WGS),并使用Resfinder和综合抗生素耐药数据库(CARD)鉴定抗生素耐药基因(ARG)的存在。使用SRST2(v0.2.0)针对8个pCD-METRO编码序列检测质粒pCD-METRO的存在。

结果

共从CDI儿童粪便中收集了50株艰难梭菌分离株。所有分离株对甲硝唑的总体耐药率为30.00%,对万古霉素为6.00%,对利福昔明为0%,对利福平为2.00%,对美罗培南为24.00%,对头孢曲松和克林霉素为100.00%,对红霉素为86.00%,对左氧氟沙星为30.0%,对四环素为50.0%。44株分离株(88.00%)呈现多重耐药(MDR)。鉴定出16个与氨基糖苷类()、林可酰胺-克林霉素-红霉素()、氟喹诺酮类()、糖肽类()、核苷类()、四环素类()和甲氧苄啶()抗生素耐药相关的潜在ARG。然而,在任何分离株中均未检测到pCD-METRO质粒和。

结论

在中国儿科CDI中,对甲硝唑和万古霉素敏感性降低的儿童艰难梭菌分离株正在出现。缺乏与抗生素敏感性降低相关的pCD-METRO质粒和表明存在其他耐药机制。

https://cdn.ncbi.nlm.nih.gov/pmc/blobs/894e/10826549/0145c28e4fcc/IDR-17-329-g0001.jpg

文献AI研究员

20分钟写一篇综述,助力文献阅读效率提升50倍。

立即体验

用中文搜PubMed

大模型驱动的PubMed中文搜索引擎

马上搜索

文档翻译

学术文献翻译模型,支持多种主流文档格式。

立即体验