Suppr超能文献

铜死亡相关基因预测HER2阳性乳腺癌的预后及曲妥珠单抗治疗反应。

Cuproptosis-related genes predict prognosis and trastuzumab therapeutic response in HER2-positive breast cancer.

作者信息

Sha Rui, Dong Xinrui, Yan Shanshan, Dai Huijuan, Sun Aijun, You Liuxia, Guo Zongjin

机构信息

Department of Thyroid and Breast Surgery, The First Affiliated Hospital of Wannan Medical College (Yijishan Hospital of Wannan Medical College), 2 Zheshan West Road, Wuhu, 241001, Anhui, China.

Department of Breast Surgery, The First Affiliated Hospital With Nanjing Medical University, 300 Guangzhou Road, Nanjing, 210029, Jiangsu, China.

出版信息

Sci Rep. 2024 Feb 5;14(1):2908. doi: 10.1038/s41598-024-52638-8.

Abstract

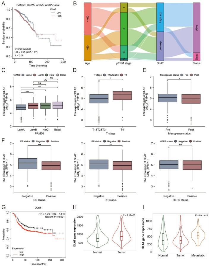
Breast cancer is the most common diagnosed cancer, the HER2-positive subtype account for 15% of all breast cancer. HER2-targeted therapy is the mainstay treatment for HER2-positive breast cancer. Cuproptosis is a novel form of programmed cell death, and is caused by mitochondrial lipoylation and destabilization of iron-sulfur proteins triggered by copper, which was considered as a key player in various biological processes. However, the roles of cuproptosis-related genes in HER2-positive breast cancer remain largely unknown. In the present study, we constructed a prognostic prediction model of HER2-positive breast cancer patients using TCGA database. Dysregulated genes for cells resistant to HER2-targeted therapy were analyzed in the GEO dataset. KEGG pathway, GO enrichment and GSEA was performed respectively. The immune landscape of DLAT was analyzed by CIBERSORT algorithm and TIDE algorithm. HER2-positive breast cancer patients with high CRGs risk score showed shorter OS. DLAT was downregulated and correlated with better survival of HER2-positive breast cancer patients (HR = 3.30, p = 0.022). High expressed DLAT was associated with resistant to HER2-targeted therapy. Knocking down DLAT with siRNA increased sensitivity of breast cancer to trastuzumab. KEGG pathway and GO enrichment of DEGs indicated that DLAT participates in various pathways correlated with organelle fission, chromosome segregation, nuclear division, hormone-mediated signaling pathway, regulation of intracellular estrogen receptor signaling pathway, condensed chromosome and PPAR signaling pathway. There was a negative correlation between TIDE and DLAT expression (r = - 0.292, p < 0.001), which means high DLAT expression is an indicator of sensitivity to immunotherapy. In conclusion, our study constructed a four CRGs signature prognostic prediction model and identified DLAT as an independent prognostic factor and associated with resistant to HER2-targeted therapy for HER2-positive breast cancer patients.

摘要

乳腺癌是最常被诊断出的癌症,HER2阳性亚型占所有乳腺癌的15%。HER2靶向治疗是HER2阳性乳腺癌的主要治疗方法。铜死亡是一种新型程序性细胞死亡形式,由铜引发的线粒体脂酰化和铁硫蛋白不稳定所致,其被认为在各种生物学过程中起关键作用。然而,铜死亡相关基因在HER2阳性乳腺癌中的作用仍 largely未知。在本研究中,我们使用TCGA数据库构建了HER2阳性乳腺癌患者的预后预测模型。在GEO数据集中分析了对HER2靶向治疗耐药细胞的失调基因。分别进行了KEGG通路、GO富集和GSEA分析。通过CIBERSORT算法和TIDE算法分析了DLAT的免疫景观。HER2阳性乳腺癌患者中CRGs风险评分高者总生存期较短。DLAT表达下调且与HER2阳性乳腺癌患者更好的生存相关(HR = 3.30,p = 0.022)。DLAT高表达与对HER2靶向治疗耐药相关。用siRNA敲低DLAT可增加乳腺癌对曲妥珠单抗的敏感性。差异表达基因的KEGG通路和GO富集表明,DLAT参与了与细胞器分裂、染色体分离、核分裂、激素介导信号通路、细胞内雌激素受体信号通路调节、浓缩染色体和PPAR信号通路相关的各种途径。TIDE与DLAT表达之间存在负相关(r = - 0.292,p < 0.001),这意味着DLAT高表达是免疫治疗敏感性的一个指标。总之,我们的研究构建了一个四个CRGs特征的预后预测模型,并确定DLAT为HER2阳性乳腺癌患者的独立预后因素且与对HER2靶向治疗耐药相关。

https://cdn.ncbi.nlm.nih.gov/pmc/blobs/2265/10844230/34aba6ea8984/41598_2024_52638_Fig1_HTML.jpg

文献AI研究员

20分钟写一篇综述,助力文献阅读效率提升50倍。

立即体验

用中文搜PubMed

大模型驱动的PubMed中文搜索引擎

马上搜索

文档翻译

学术文献翻译模型,支持多种主流文档格式。

立即体验