Suppr超能文献

靶向伏隔核中D1中型多棘神经元的环磷酸腺苷,一种新的快速抗抑郁策略。

Targeting cAMP in D1-MSNs in the nucleus accumbens, a new rapid antidepressant strategy.

作者信息

Zhang Yue, Gao Jingwen, Li Na, Xu Peng, Qu Shimeng, Cheng Jinqian, Wang Mingrui, Li Xueru, Song Yaheng, Xiao Fan, Yang Xinyu, Liu Jihong, Hong Hao, Mu Ronghao, Li Xiaotian, Wang Youmei, Xu Hui, Xie Yuan, Gao Tianming, Wang Guangji, Aa Jiye

机构信息

Jiangsu Provincial Key Laboratory of Drug Metabolism and Pharmacokinetics, State Key Laboratory of Natural Medicines, Research Unit of PK-PD Based Bioactive Components and Pharmacodynamic Target Discovery of Natural Medicine of Chinese Academy of Medical Sciences, China Pharmaceutical University, Nanjing 210009, China.

Key Laboratory of Drug Monitoring and Control, Drug Intelligence and Forensic Center, Ministry of Public Security, Beijing 100193, China.

出版信息

Acta Pharm Sin B. 2024 Feb;14(2):667-681. doi: 10.1016/j.apsb.2023.12.005. Epub 2023 Dec 19.

Abstract

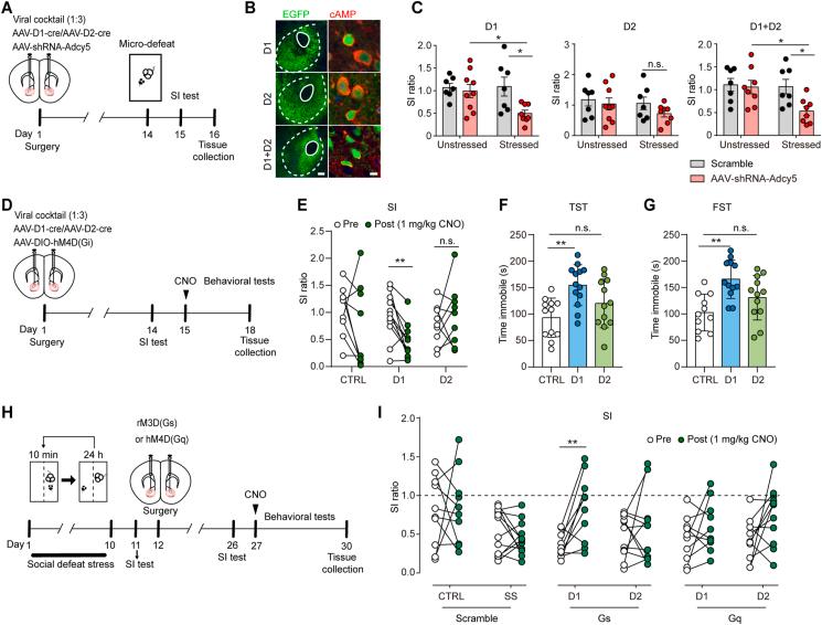
Studies have suggested that the nucleus accumbens (NAc) is implicated in the pathophysiology of major depression; however, the regulatory strategy that targets the NAc to achieve an exclusive and outstanding anti-depression benefit has not been elucidated. Here, we identified a specific reduction of cyclic adenosine monophosphate (cAMP) in the subset of dopamine D1 receptor medium spiny neurons (D1-MSNs) in the NAc that promoted stress susceptibility, while the stimulation of cAMP production in NAc D1-MSNs efficiently rescued depression-like behaviors. Ketamine treatment enhanced cAMP both in D1-MSNs and dopamine D2 receptor medium spiny neurons (D2-MSNs) of depressed mice, however, the rapid antidepressant effect of ketamine solely depended on elevating cAMP in NAc D1-MSNs. We discovered that a higher dose of crocin markedly increased cAMP in the NAc and consistently relieved depression 24 h after oral administration, but not a lower dose. The fast onset property of crocin was verified through multicenter studies. Moreover, crocin specifically targeted at D1-MSN cAMP signaling in the NAc to relieve depression and had no effect on D2-MSN. These findings characterize a new strategy to achieve an exclusive and outstanding anti-depression benefit by elevating cAMP in D1-MSNs in the NAc, and provide a potential rapid antidepressant drug candidate, crocin.

摘要

研究表明,伏隔核(NAc)与重度抑郁症的病理生理学有关;然而,尚未阐明靶向伏隔核以实现独特且显著抗抑郁效果的调节策略。在此,我们发现伏隔核中多巴胺D1受体中型多棘神经元(D1-MSNs)亚群中的环磷酸腺苷(cAMP)特异性减少,这促进了应激易感性,而刺激伏隔核D1-MSNs中的cAMP产生可有效挽救类似抑郁的行为。氯胺酮治疗可增强抑郁小鼠D1-MSNs和多巴胺D2受体中型多棘神经元(D2-MSNs)中的cAMP,然而,氯胺酮的快速抗抑郁作用仅取决于提高伏隔核D1-MSNs中的cAMP。我们发现,较高剂量的藏红花素可显著增加伏隔核中的cAMP,并在口服给药24小时后持续缓解抑郁,但较低剂量则无此效果。藏红花素的快速起效特性通过多中心研究得到验证。此外,藏红花素特异性靶向伏隔核中的D1-MSN cAMP信号传导以缓解抑郁,对D2-MSNs无影响。这些发现揭示了一种通过提高伏隔核中D1-MSNs的cAMP来实现独特且显著抗抑郁效果的新策略,并提供了一种潜在的快速抗抑郁药物候选物——藏红花素。

https://cdn.ncbi.nlm.nih.gov/pmc/blobs/5868/10840425/365ed0e50e14/ga1.jpg

文献AI研究员

20分钟写一篇综述,助力文献阅读效率提升50倍。

立即体验

用中文搜PubMed

大模型驱动的PubMed中文搜索引擎

马上搜索

文档翻译

学术文献翻译模型,支持多种主流文档格式。

立即体验