Suppr超能文献

结膜和眼眶黏膜相关淋巴组织淋巴瘤中基质区域差异与上皮-间质转化基因变化

Stromal area differences with epithelial-mesenchymal transition gene changes in conjunctival and orbital mucosa-associated lymphoid tissue lymphoma.

作者信息

Tagami Mizuki, Kasashima Hiroaki, Kakehashi Anna, Yoshikawa Atsuko, Nishio Mizuho, Misawa Norihiko, Sakai Atsushi, Wanibuchi Hideki, Yashiro Masakazu, Azumi Atsushi, Honda Shigeru

机构信息

Department of Ophthalmology and Visual Sciences, Graduate School of Medicine, Osaka Metropolitan University, Osaka, Japan.

Ophthalmology Department and Eye Center, Kobe Kaisei Hospital, Kobe, Japan.

出版信息

Front Oncol. 2024 Jan 23;14:1277749. doi: 10.3389/fonc.2024.1277749. eCollection 2024.

Abstract

PURPOSE

To examine the molecular biological differences between conjunctival mucosa-associated lymphoid tissue (MALT) lymphoma and orbital MALT lymphoma in ocular adnexa lymphoma.

METHODS

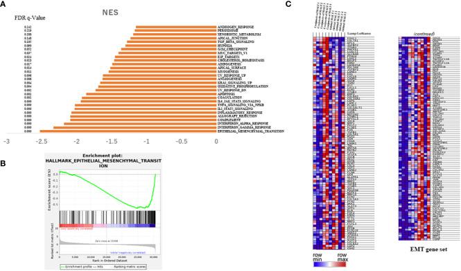
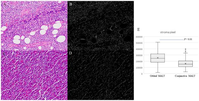
Observational case series. A total of 129 consecutive, randomized cases of ocular adnexa MALT lymphoma diagnosed histopathologically between 2008 and 2020.Total RNA was extracted from formalin-fixed paraffin-embedded tissue from ocular adnexa MALT lymphoma, and RNA-sequencing was performed. Orbital MALT lymphoma gene expression was compared with that of conjunctival MALT lymphoma. Gene set (GS) analysis detecting for gene set cluster was performed in RNA-sequence. Related proteins were further examined by immunohistochemical staining. In addition, artificial segmentation image used to count stromal area in HE images.

RESULTS

GS analysis showed differences in expression in 29 GS types in primary orbital MALT lymphoma (N=5,5, FDR q-value <0.25). The GS with the greatest difference in expression was the GS of epithelial-mesenchymal transition (EMT). Based on this GS change, immunohistochemical staining was added using E-cadherin as an epithelial marker and vimentin as a mesenchymal marker for EMT. There was significant staining of vimentin in orbital lymphoma (<0.01, N=129) and of E-cadherin in conjunctival lesions (=0.023, N=129). Vimentin staining correlated with Ann Arbor staging (1 versus >1) independent of age and sex on multivariate analysis (=0.004). Stroma area in tumor were significant difference(<0.01).

CONCLUSION

GS changes including EMT and stromal area in tumor were used to demonstrate the molecular biological differences between conjunctival MALT lymphoma and orbital MALT lymphoma in ocular adnexa lymphomas.

摘要

目的

探讨眼附属器淋巴瘤中结膜黏膜相关淋巴组织(MALT)淋巴瘤与眼眶MALT淋巴瘤之间的分子生物学差异。

方法

观察性病例系列研究。选取2008年至2020年间经组织病理学确诊的129例连续、随机的眼附属器MALT淋巴瘤病例。从眼附属器MALT淋巴瘤的福尔马林固定石蜡包埋组织中提取总RNA,并进行RNA测序。将眼眶MALT淋巴瘤的基因表达与结膜MALT淋巴瘤的基因表达进行比较。在RNA序列中进行检测基因集簇的基因集(GS)分析。通过免疫组织化学染色进一步检测相关蛋白。此外,使用人工分割图像来计算苏木精-伊红(HE)图像中的基质面积。

结果

GS分析显示原发性眼眶MALT淋巴瘤(N = 55,FDR q值<0.25)中29种GS类型的表达存在差异。表达差异最大的GS是上皮-间质转化(EMT)的GS。基于这种GS变化,使用E-钙黏蛋白作为上皮标志物和波形蛋白作为EMT的间质标志物进行免疫组织化学染色。波形蛋白在眼眶淋巴瘤中有显著染色(<0.01,N = 129),E-钙黏蛋白在结膜病变中有染色(= 0.023,N = 129)。在多变量分析中,波形蛋白染色与Ann Arbor分期(1期与>1期)相关,与年龄和性别无关(= 0.004)。肿瘤中的基质面积有显著差异(<0.01)。

结论

包括EMT和肿瘤基质面积在内的GS变化被用于证明眼附属器淋巴瘤中结膜MALT淋巴瘤与眼眶MALT淋巴瘤之间的分子生物学差异。

https://cdn.ncbi.nlm.nih.gov/pmc/blobs/2c8f/10845137/fdc54f192b53/fonc-14-1277749-g001.jpg

文献AI研究员

20分钟写一篇综述,助力文献阅读效率提升50倍。

立即体验

用中文搜PubMed

大模型驱动的PubMed中文搜索引擎

马上搜索

文档翻译

学术文献翻译模型,支持多种主流文档格式。

立即体验