Zhang Shuren, Song Dongfan, Yu Wenhao, Li Ji, Wang Xiaoyu, Li Yachao, Zhao Zihan, Xue Qi, Zhao Jing, Li Jie P, Guo Zijian
State Key Laboratory of Coordination Chemistry, School of Chemistry and Chemical Engineering, Chemistry and Biomedicine Innovation Center (ChemBIC), Nanjing University, Nanjing 210023, China.
Department of Urology, Affiliated Drum Tower Hospital, Medical School, Nanjing University, Nanjing 210023, China.
Natl Sci Rev. 2024 Jan 17;11(1):nwae020. doi: 10.1093/nsr/nwae020. eCollection 2024 Jan.
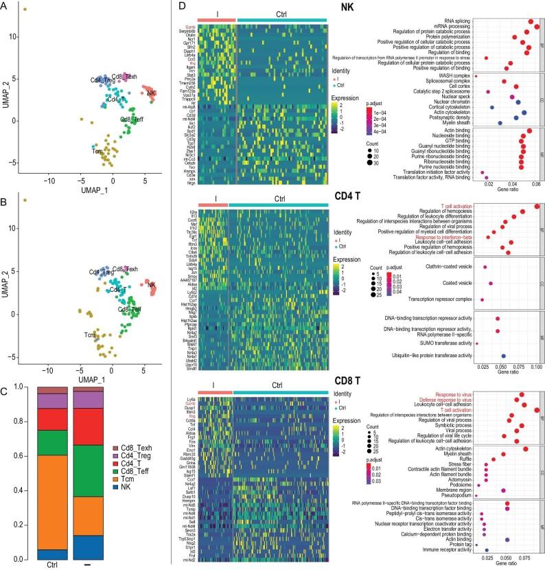
Mounting evidence suggests that strategies combining DNA-damaging agents and stimulator of interferon genes (STING) agonists are promising cancer therapeutic regimens because they can amplify STING activation and remodel the immunosuppressive tumor microenvironment. However, a single molecular entity comprising both agents has not yet been developed. Herein, we designed two Pt-MSA-2 conjugates ( and ) containing the DNA-damaging chemotherapeutic drug cisplatin and the innate immune-activating STING agonist MSA-2; these conjugates showed great potential as multispecific small-molecule drugs against pancreatic cancer. Mechanistic studies revealed that conjugate upregulated the expression of transcripts associated with innate immunity and metabolism in cancer cells, significantly differing from cisplatin and MSA-2. An analysis of the tumor microenvironment demonstrated that conjugate could enhance the infiltration of natural killer (NK) cells into tumors and promote the activation of T cells, NK cells and dendritic cells in tumor tissues. These findings indicated that conjugate , which was created by incorporating a Pt chemotherapeutic drug and STING agonist into one molecule, is a promising and potent anticancer drug candidate, opening new avenues for small-molecule-based cancer metalloimmunotherapy.
越来越多的证据表明,将DNA损伤剂与干扰素基因刺激剂(STING)激动剂相结合的策略是很有前景的癌症治疗方案,因为它们可以增强STING激活并重塑免疫抑制性肿瘤微环境。然而,尚未开发出包含这两种药物的单一分子实体。在此,我们设计了两种含有DNA损伤化疗药物顺铂和先天免疫激活剂STING激动剂MSA-2的Pt-MSA-2偶联物(和);这些偶联物作为抗胰腺癌的多特异性小分子药物显示出巨大潜力。机制研究表明,偶联物上调了癌细胞中与先天免疫和代谢相关转录本的表达,这与顺铂和MSA-2有显著差异。对肿瘤微环境的分析表明,偶联物可以增强自然杀伤(NK)细胞向肿瘤的浸润,并促进肿瘤组织中T细胞、NK细胞和树突状细胞的激活。这些发现表明,通过将铂类化疗药物和STING激动剂整合到一个分子中而产生的偶联物是一种有前景且有效的抗癌药物候选物,为基于小分子的癌症金属免疫疗法开辟了新途径。