Medical School of Chinese People's Liberation Army (PLA), Faculty of Hepato-Pancreato-Biliary Surgery, Chinese PLA General Hospital, Institute of Hepatobiliary Surgery of Chinese PLA, Key Laboratory of Digital Hepatobiliary Surgery PLA, 28 Fuxing Road, Haidian District, Beijing, 100853, China.
State Key Laboratory of Proteomics, National Center for Protein Sciences (Beijing), Research Unit of Proteomics and Research and Development of New Drug of Chinese Academy of Medical Sciences, Beijing Proteome Research Center, Institute of Lifeomics, 38 Life Science Park Road, Changping District, Beijing, 102206, China.
J Transl Med. 2024 Feb 10;22(1):144. doi: 10.1186/s12967-023-04821-0.
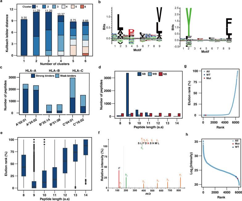
Neoantigens have emerged as a promising area of focus in tumor immunotherapy, with several established strategies aiming to enhance their identification. Human leukocyte antigen class I molecules (HLA-I), which present intracellular immunopeptides to T cells, provide an ideal source for identifying neoantigens. However, solely relying on a mutation database generated through commonly used whole exome sequencing (WES) for the identification of HLA-I immunopeptides, may result in potential neoantigens being missed due to limitations in sequencing depth and sample quality.
In this study, we constructed and evaluated an extended database for neoantigen identification, based on COSMIC mutation database. This study utilized mass spectrometry-based proteogenomic profiling to identify the HLA-I immunopeptidome enriched from HepG2 cell. HepG2 WES-based and the COSMIC-based mutation database were generated and utilized to identify HepG2-specific mutant immunopeptides.
The results demonstrated that COSMIC-based database identified 5 immunopeptides compared to only 1 mutant peptide identified by HepG2 WES-based database, indicating its effectiveness in identifying mutant immunopeptides. Furthermore, HLA-I affinity of the mutant immunopeptides was evaluated through NetMHCpan and peptide-docking modeling to validate their binding to HLA-I molecules, demonstrating the potential of mutant peptides identified by the COSMIC-based database as neoantigens.
Utilizing the COSMIC-based mutation database is a more efficient strategy for identifying mutant peptides from HLA-I immunopeptidome without significantly increasing the false positive rate. HepG2 specific WES-based database may exclude certain mutant peptides due to WES sequencing depth or sample heterogeneity. The COSMIC-based database can effectively uncover potential neoantigens within the HLA-I immunopeptidomes.
新抗原已成为肿瘤免疫治疗的一个有前途的研究领域,目前已有几种确立的策略旨在增强对其的识别。人类白细胞抗原 I 类分子(HLA-I)可将细胞内免疫肽呈递给 T 细胞,是识别新抗原的理想来源。然而,仅依靠通过常用的全外显子组测序(WES)生成的突变数据库来识别 HLA-I 免疫肽,可能会由于测序深度和样本质量的限制而导致潜在的新抗原被遗漏。
本研究基于 COSMIC 突变数据库构建并评估了一个用于新抗原识别的扩展数据库。本研究利用基于质谱的蛋白质组学分析方法,从 HepG2 细胞中鉴定富含 HLA-I 的免疫肽组。生成并利用 HepG2 WES 基础数据库和 COSMIC 基础数据库来鉴定 HepG2 特异性突变免疫肽。
结果表明,与仅通过 HepG2 WES 基础数据库鉴定的 1 个突变肽相比,COSMIC 基础数据库鉴定出了 5 个免疫肽,表明其在鉴定突变免疫肽方面的有效性。此外,通过 NetMHCpan 和肽对接建模评估了突变免疫肽的 HLA-I 亲和力,验证了它们与 HLA-I 分子的结合能力,表明了 COSMIC 基础数据库鉴定的突变肽作为新抗原的潜力。
利用 COSMIC 基础数据库是一种更有效的策略,可在不显著增加假阳性率的情况下从 HLA-I 免疫肽组中鉴定突变肽。由于 WES 测序深度或样本异质性,HepG2 特异性 WES 基础数据库可能会排除某些突变肽。COSMIC 基础数据库可有效地揭示 HLA-I 免疫肽组中的潜在新抗原。