Lv Xiaoyang, He Mingliang, Zhou Hui, Wang Shanhe, Cao Xiukai, Yuan Zehu, Getachew Tesfaye, Li Yutao, Sun Wei
Joint International Research Laboratory of Agriculture and Agri-Product Safety of Ministry of Education of China, Yangzhou University, Yangzhou 225009, China.
International Joint Research Laboratory in Universities of Jiangsu Province of China for Domestic Animal Germplasm Resources and Genetic Improvement, Yangzhou University, Yangzhou 225009, China.
Animals (Basel). 2024 Jan 29;14(3):429. doi: 10.3390/ani14030429.
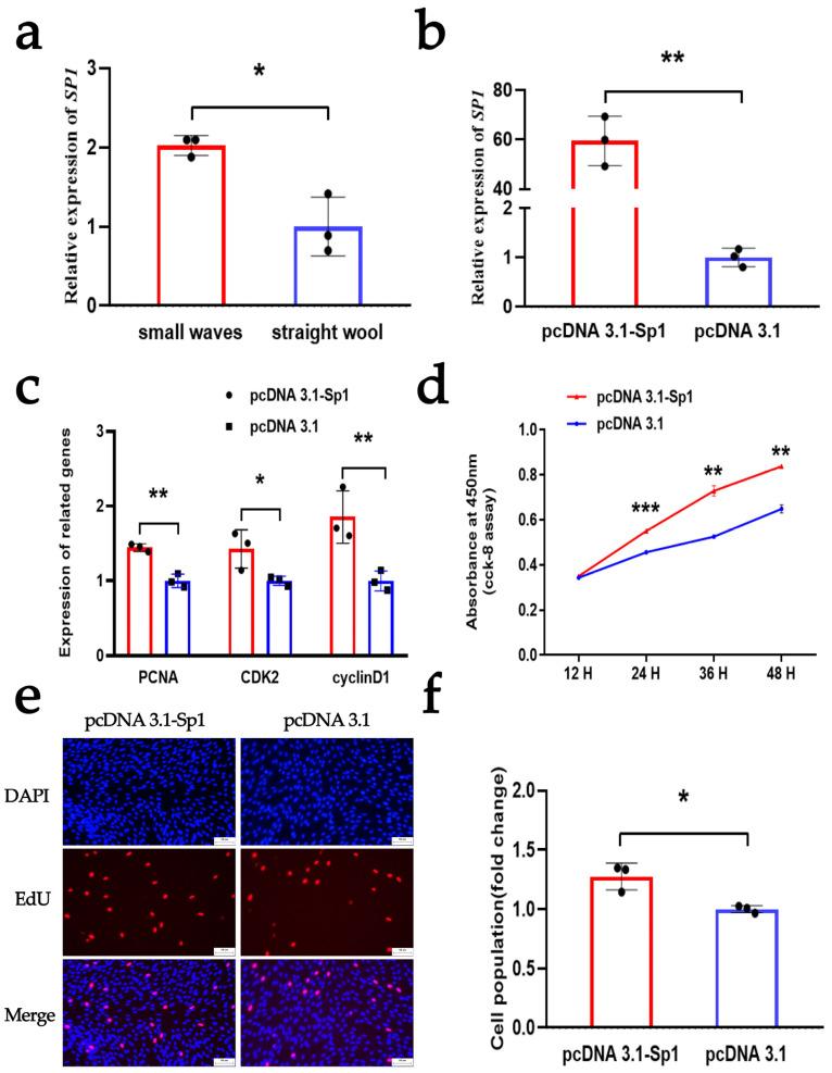
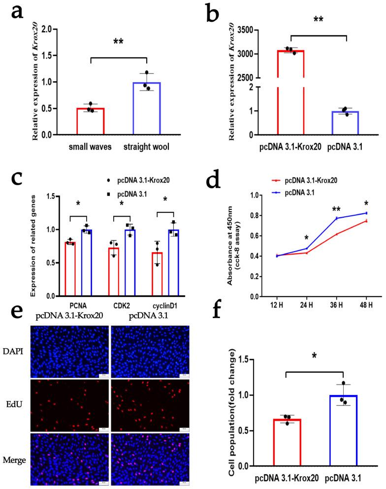
Previous studies have demonstrated that could contribute to the proliferation of DPCs in vitro, but the upstream transcriptional regulatory mechanisms of remain largely unknown. This study aimed to investigate the upstream transcriptional regulators of to enhance our comprehension of the mechanism of action of the gene in ovine DPCs. Initially, the JASPAR (2024) software was used to predict the upstream target transcription factors for the gene. Subsequently, through RT-qPCR and a double luciferase reporter assay, the interaction between , , and was established, respectively. The results indicated that and were two highly reliable upstream transcription regulators for the gene. Additionally, we found that promoted the proliferation of DPCs by overexpressing in DPCs, and inhibited the proliferation of DPCs by overexpressing in DPCs. These findings are also consistent with the transcriptional regulation of by and , respectively. This study suggests that the effect of DPC proliferation in vitro by may regulated by the transcription factors and .
先前的研究表明,[具体物质]可在体外促进牙髓干细胞(DPCs)的增殖,但其上游转录调控机制仍 largely unknown。本研究旨在探究[具体物质]的上游转录调节因子,以增强我们对该基因在绵羊牙髓干细胞中作用机制的理解。最初,使用JASPAR(2024)软件预测该基因的上游靶转录因子。随后,通过逆转录-定量聚合酶链反应(RT-qPCR)和双荧光素酶报告基因检测,分别建立了[具体物质]、[具体物质]和[具体物质]之间的相互作用。结果表明,[具体物质]和[具体物质]是该基因的两个高度可靠的上游转录调节因子。此外,我们发现通过在牙髓干细胞中过表达[具体物质]促进了牙髓干细胞的增殖,而通过在牙髓干细胞中过表达[具体物质]抑制了牙髓干细胞的增殖。这些发现也分别与[具体物质]和[具体物质]对[具体物质]的转录调控一致。本研究表明,[具体物质]对体外牙髓干细胞增殖的影响可能受转录因子[具体物质]和[具体物质]的调节。
原文中部分关键信息缺失,用[具体物质]表示,翻译时保留原文格式。