Suppr超能文献

mRNA 声转染肿瘤用聚合物微泡:共配方与共给药。

mRNA Sonotransfection of Tumors with Polymeric Microbubbles: Co-Formulation versus Co-Administration.

机构信息

Institute for Experimental Molecular Imaging, Helmholtz Institute for Biomedical Engineering, RWTH Aachen University, 52074, Aachen, Germany.

出版信息

Adv Sci (Weinh). 2024 Apr;11(15):e2306139. doi: 10.1002/advs.202306139. Epub 2024 Feb 11.

Abstract

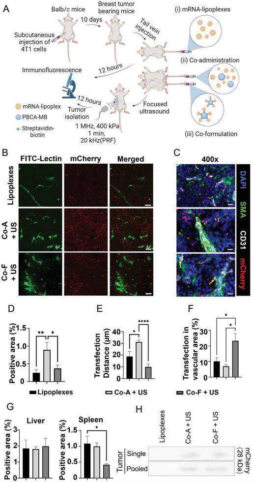
Despite its high potential, non-viral gene therapy of cancer remains challenging due to inefficient nucleic acid delivery. Ultrasound (US) with microbubbles (MB) can open biological barriers and thus improve DNA and mRNA passage. Polymeric MB are an interesting alternative to clinically used lipid-coated MB because of their high stability, narrow size distribution, and easy functionalization. However, besides choosing the ideal MB, it remains unclear whether nanocarrier-encapsulated mRNA should be administered separately (co-administration) or conjugated to MB (co-formulation). Therefore, the impact of poly(n-butyl cyanoacrylate) MB co-administration with mRNA-DOTAP/DOPE lipoplexes or their co-formulation on the transfection of cancer cells in vitro and in vivo is analyzed. Sonotransfection improved mRNA delivery into 4T1 breast cancer cells in vitro with co-administration being more efficient than co-formulation. In vivo, the co-administration sonotransfection approach also resulted in higher transfection efficiency and reached deeper into the tumor tissue. On the contrary, co-formulation mainly promoted transfection of endothelial and perivascular cells. Furthermore, the co-formulation approach is much more dependent on the US trigger, resulting in significantly lower off-site transfection. Thus, the findings indicate that the choice of co-administration or co-formulation in sonotransfection should depend on the targeted cell population, tolerable off-site transfection, and the therapeutic purpose.

摘要

尽管具有很大的潜力,但由于核酸传递效率低下,非病毒基因治疗癌症仍然具有挑战性。超声(US)联合微泡(MB)可以打开生物屏障,从而提高 DNA 和 mRNA 的传递。与临床使用的脂质包裹 MB 相比,聚合物 MB 具有很高的稳定性、较窄的粒径分布和易于功能化的特点,是一种很有前途的替代品。然而,除了选择理想的 MB 之外,纳米载体包裹的 mRNA 是应该单独给药(联合给药)还是与 MB 结合(联合配方),目前仍不清楚。因此,分析了聚(正丁基氰基丙烯酸酯)MB 联合给药与 mRNA-DOTAP/DOPE 脂质体或其联合配方对体外和体内癌细胞转染的影响。声转染可提高 4T1 乳腺癌细胞中 mRNA 的递送效率,联合给药比联合配方更有效。在体内,联合给药声转染方法也能提高转染效率,并能更深入地进入肿瘤组织。相反,联合配方主要促进内皮细胞和血管周细胞的转染。此外,联合配方方法更依赖于 US 触发,导致非靶部位的转染明显降低。因此,这些发现表明,声转染中联合给药或联合配方的选择应取决于靶向细胞群、可耐受的非靶部位转染和治疗目的。

https://cdn.ncbi.nlm.nih.gov/pmc/blobs/1139/11022722/36aadb0d2fcc/ADVS-11-2306139-g004.jpg

文献AI研究员

20分钟写一篇综述,助力文献阅读效率提升50倍。

立即体验

用中文搜PubMed

大模型驱动的PubMed中文搜索引擎

马上搜索

文档翻译

学术文献翻译模型,支持多种主流文档格式。

立即体验