Department of Bioengineering, University of Illinois at Urbana-Champaign, Urbana, IL, 61801, USA.
Adv Sci (Weinh). 2024 Apr;11(15):e2303128. doi: 10.1002/advs.202303128. Epub 2024 Feb 13.
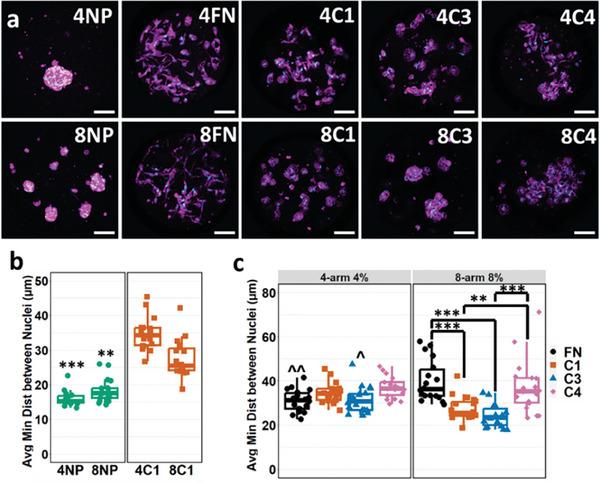
Nonalcoholic fatty liver disease affects 30% of the United States population and its progression can lead to nonalcoholic steatohepatitis (NASH), and increased risks for cirrhosis and hepatocellular carcinoma. NASH is characterized by a highly heterogeneous liver microenvironment created by the fibrotic activity of hepatic stellate cells (HSCs). While HSCs have been widely studied in 2D, further advancements in physiologically relevant 3D culture platforms for the in vitro modeling of these heterogeneous environments are needed. In this study, the use of stiffness-variable, extracellular matrix (ECM) protein-conjugated polyethylene glycol microgels as 3D cell culture scaffolds to modulate HSC activation is demonstrated. These microgels as a high throughput ECM screening system to identify HSC matrix remodeling and metabolic activities in distinct heterogeneous microenvironmental conditions are further employed. The 6 kPa fibronectin microgels are shown to significantly increase HSC matrix remodeling and metabolic activities in single or multiple-component microenvironments. Overall, heterogeneous microenvironments consisting of multiple distinct ECM microgels promoted a decrease in HSC matrix remodeling and metabolic activities compared to homogeneous microenvironments. The study envisions this ECM screening platform being adapted to a broad number of cell types to aid the identification of ECM microenvironments that best recapitulate the desired phenotype, differentiation, or drug efficacy.
非酒精性脂肪性肝病影响了美国 30%的人口,其进展可导致非酒精性脂肪性肝炎(NASH),并增加肝硬化和肝细胞癌的风险。NASH 的特征是由肝星状细胞(HSCs)的纤维化活性所产生的高度异质的肝微环境。虽然 HSCs 在 2D 中已经得到了广泛的研究,但需要进一步开发更接近生理相关的 3D 培养平台,以体外模拟这些异质环境。在这项研究中,使用刚度可变的、细胞外基质(ECM)蛋白偶联的聚乙二醇微凝胶作为 3D 细胞培养支架来调节 HSC 激活。这些微凝胶作为高通量 ECM 筛选系统,进一步用于鉴定不同异质微环境下 HSC 的基质重塑和代谢活性。结果表明,6kPa 的纤维连接蛋白微凝胶显著增加了单种或多种成分微环境中 HSC 的基质重塑和代谢活性。总体而言,与同质微环境相比,由多种不同 ECM 微凝胶组成的异质微环境可降低 HSC 的基质重塑和代谢活性。该研究设想将这种 ECM 筛选平台应用于广泛的细胞类型,以帮助确定最佳模拟所需表型、分化或药物疗效的 ECM 微环境。